Возникла идея собрать усилитель на вышеназванных лампах. Начал, конечно, с проработки схемных решений. Лампа довольно мощная, но мне достаточно было получить на выходе порядка 6 Вт. на канал, поэтому подобрал для этой лампы низковольтный режим.
Для активации новой учетной записи и ее подтверждения на Форуме - необходимо связаться с администратором по электронной почте p-i-n-o-k-i-o@mail.ru.
Все новые учетные записи не прошедшие подтверждения администратором воспринимаются как спам.
Все новые учетные записи не прошедшие подтверждения администратором воспринимаются как спам.
Проект SE усилителя на лампах EML 520BV3
- AndreyK
- Участник

- Сообщения: 156
- Зарегистрирован: 02 ноя 2015, 21:31
- Откуда: Краснодар
- Благодарил (а): 41 раз
- Поблагодарили: 50 раз
- Контактная информация:
Проект SE усилителя на лампах EML 520BV3
Возникла идея собрать усилитель на вышеназванных лампах. Начал, конечно, с проработки схемных решений. Лампа довольно мощная, но мне достаточно было получить на выходе порядка 6 Вт. на канал, поэтому подобрал для этой лампы низковольтный режим.
- Рейтинг: 16.7%
-
- poty
- Профи

- Сообщения: 5049
- Зарегистрирован: 24 мар 2014, 10:00
- Откуда: Россия, Москва
- Благодарил (а): 192 раза
- Поблагодарили: 664 раза
- Контактная информация:
Красиво!
Я, правда, не особо жалую золотые конструкции, но красоту всё равно не оценить не могу!
Если можно - несколько вопросов по схеме.
Зачем такая странная конструкция в катодной цепи выходной лампы? Фактически смещение-то фиксированное, питание прямонакала - выпрямленное и стабилизированное. Такие конструкции обычно применяются при питании переменным током для уменьшения влияния несимметричности нити накала. Измерение тока можно было бы организовать на любой цепи питания без всяких проблем.
Мне так же непонятно нагромождение конденсаторов в цепи LC. Получается, что многие преимущества межкаскадного трансформатора не используются.
Если можно - несколько вопросов по схеме.
Зачем такая странная конструкция в катодной цепи выходной лампы? Фактически смещение-то фиксированное, питание прямонакала - выпрямленное и стабилизированное. Такие конструкции обычно применяются при питании переменным током для уменьшения влияния несимметричности нити накала. Измерение тока можно было бы организовать на любой цепи питания без всяких проблем.
Мне так же непонятно нагромождение конденсаторов в цепи LC. Получается, что многие преимущества межкаскадного трансформатора не используются.
Владислав
- AndreyK
- Участник

- Сообщения: 156
- Зарегистрирован: 02 ноя 2015, 21:31
- Откуда: Краснодар
- Благодарил (а): 41 раз
- Поблагодарили: 50 раз
- Контактная информация:
Согласен с Вами. что измерение тока можно организовать в любом участке цепи, но такая конструкция в катоде выходной лампы ни как не связана с измерением тока. Я к такой конструкции пришел не сразу, а в результате многих экспериментов. Даже при наличии всех названных Вами условий балансировка накала у прямонакальных ламп кардинально влияет на звук. Уже потом, с появлением доступа к интернету и неисчерпаемым источникам информации удалось подтвердить свои выводы, полученные на основании экспериментальных данных. Впервые такую схему я применил в усилителе на 6С4С уже много лет назад. Многие мировые "гуру" лампостроения применяют такую конструкцию организации искусственной средней точки в катоде прямонакальных ламп. У господина Сакумы во многих его усилителях применена похожая схема. Но самое главное, что после балансировки накала, звук улучшается - появляется прозрачность, легкость и т.д.. что легко воспринимается на "ух". К сожалению, я не умею описывать звук словами.
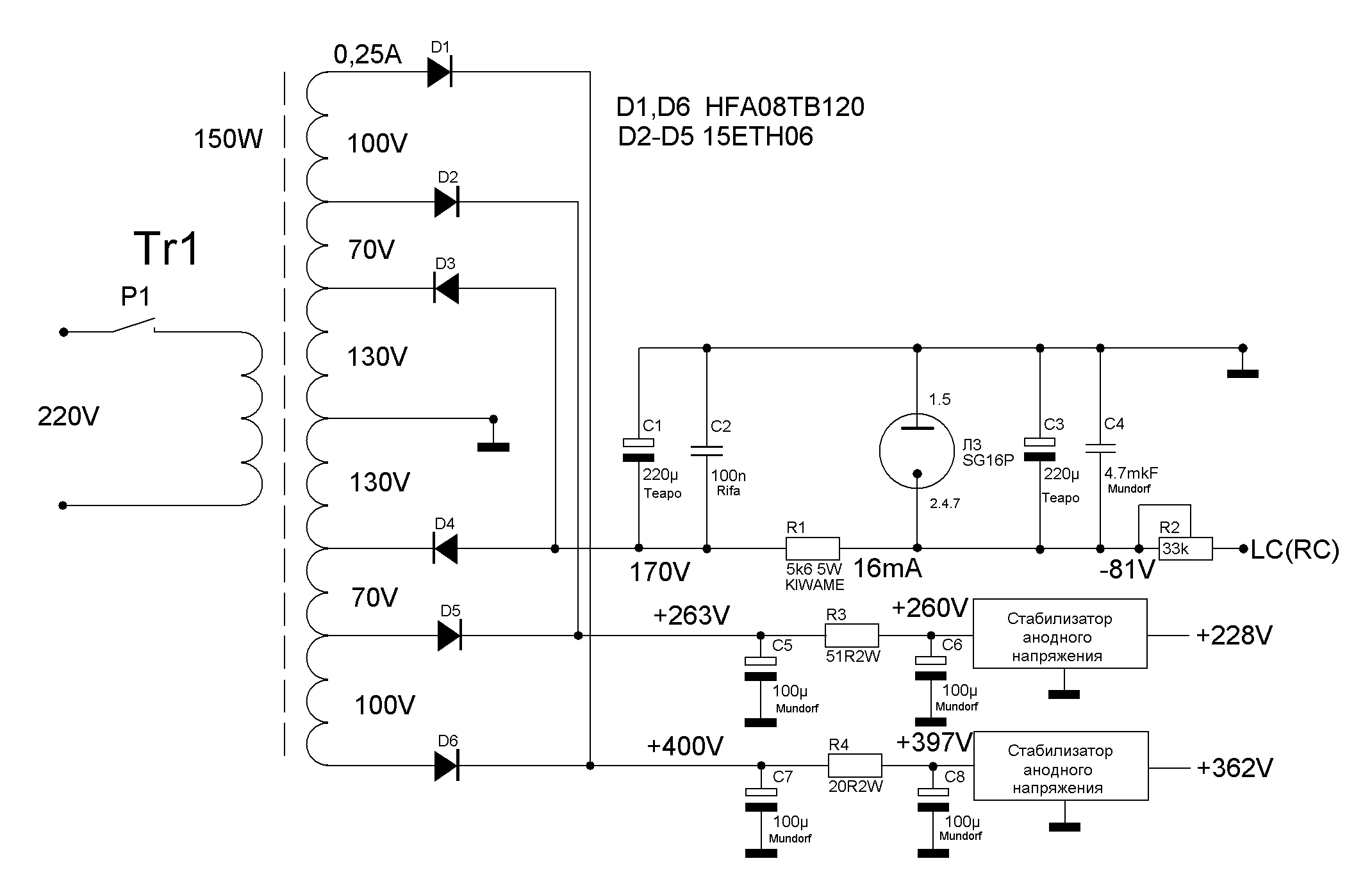
Если я правильно понял, то цепь LC - это цепь источника питания напряжения смещения. Вроде как там и нет нагромождения - С1, С2 стоят после выпрямителя, С3, С4 стоят после стабилизатора(Л3), далее идет обычный резистивный делитель R2 в блоке питания и R4 в усилителе (который для переменной составляющей сигнала зашунтирован конденсатором на землю). Вроде, на мой взгляд, и нет ни чего лишнего. Конечно можно было бы и не шунтировать достаточно качественны электролиты пленочными конденсаторами (а кое где обойтись только пленкой), особенно в данной цепи, но это у меня от избытка старания что ли.
Если я правильно понял, то цепь LC - это цепь источника питания напряжения смещения. Вроде как там и нет нагромождения - С1, С2 стоят после выпрямителя, С3, С4 стоят после стабилизатора(Л3), далее идет обычный резистивный делитель R2 в блоке питания и R4 в усилителе (который для переменной составляющей сигнала зашунтирован конденсатором на землю). Вроде, на мой взгляд, и нет ни чего лишнего. Конечно можно было бы и не шунтировать достаточно качественны электролиты пленочными конденсаторами (а кое где обойтись только пленкой), особенно в данной цепи, но это у меня от избытка старания что ли.
- poty
- Профи

- Сообщения: 5049
- Зарегистрирован: 24 мар 2014, 10:00
- Откуда: Россия, Москва
- Благодарил (а): 192 раза
- Поблагодарили: 664 раза
- Контактная информация:
Со средней точкой идея понятна, но немного аудиофилична. Ну, если слышно, то почему не применить.
По поводу цепи смещения. Я имел в виду C4, C5 в усилителе. Они, фактически, относятся к блоку питания и стоят параллельно С3, С4 блока питания. Ну, я примерно понял зачем они там, упустив первоначально из виду переменник R2 в блоке питания.
По поводу цепи смещения. Я имел в виду C4, C5 в усилителе. Они, фактически, относятся к блоку питания и стоят параллельно С3, С4 блока питания. Ну, я примерно понял зачем они там, упустив первоначально из виду переменник R2 в блоке питания.
Владислав
- AndreyK
- Участник

- Сообщения: 156
- Зарегистрирован: 02 ноя 2015, 21:31
- Откуда: Краснодар
- Благодарил (а): 41 раз
- Поблагодарили: 50 раз
- Контактная информация:
Несколько крупных планов заказанных у Яна ручек для усилителя при разном освещении.
Так и не смог подобрать параметры фотосъемки. чтобы передать точно цвет оригинала.
Последний раз редактировалось AndreyK 08 ноя 2015, 17:49, всего редактировалось 1 раз.
- Рейтинг: 16.7%
-
- Роман Мирошниченко
- Заслуженный Ветеран

- Сообщения: 4415
- Зарегистрирован: 09 май 2014, 13:31
- Откуда: Саратов
- Благодарил (а): 536 раз
- Поблагодарили: 187 раз
- Контактная информация:
- Роман Мирошниченко
- Заслуженный Ветеран

- Сообщения: 4415
- Зарегистрирован: 09 май 2014, 13:31
- Откуда: Саратов
- Благодарил (а): 536 раз
- Поблагодарили: 187 раз
- Контактная информация:
- poty
- Профи

- Сообщения: 5049
- Зарегистрирован: 24 мар 2014, 10:00
- Откуда: Россия, Москва
- Благодарил (а): 192 раза
- Поблагодарили: 664 раза
- Контактная информация:
Андрей, хотел спросить, не попадалась ли Вам конструкция заземления катодов прямонакальных ламп в пуш-пулльных конструкциях, основанная на двух источниках тока, подключенных каждый к своей "стороне" катода и заземлённых с другой стороны? Это автоматически дало бы выравнивание тока в половинках катода независимо от параметров лампы. Какие-то несовершенства можно было бы исправить перераспределением тока между источниками тока избавившись от мощного переменника. Но несколько экспериментов у меня завершились неудачно. Пробовал на лампах 300В, не хотелось бы их пожечь, если концепция окажется неправильной. Я так подозреваю, из-за разности потенциалов на концах катода (из-за напряжения накала) источник тока пытается создать одинаковое напряжение катод сетка "от двух концов", но блок питания накала восстанавливает исходную разность потенциалов. Что происходит в реальности - страшно мерять, потому что возникают жуткие токи. Я грешу, правда, на стабильность самих источников тока. Сейчас делаю задемпфированную версию, но, боюсь, эта стабильность выйдет мне боком. Думаю, может сначала проэкспериментировать на чём-нибудь менее ценном. Но если кто-нибудь и когда-нибудь это делал, то было бы интересно прочитать, к чему это всё привело.
Просимулировал ситуацию - не должно быть явных огрехов. Буду стабилизировать источники тока.
Просимулировал ситуацию - не должно быть явных огрехов. Буду стабилизировать источники тока.
Владислав
- AndreyK
- Участник

- Сообщения: 156
- Зарегистрирован: 02 ноя 2015, 21:31
- Откуда: Краснодар
- Благодарил (а): 41 раз
- Поблагодарили: 50 раз
- Контактная информация:
Тяжелый у меня выдался декабрь, не удавалось даже зайти на форум. Надеюсь наверстать упущенное в январе. Конечно сегодня еще мозг не полностью может включиться в работу, но сообщение Владислава ждет ответа с прошлого года. Я как то для себя закрыл тему двухтактных усилителей еще в начале увлечения ламповой техникой, по разным причинам, и в основном конструировал только однотактные усилители. Такая схема, как в сообщении Владислава, мне не попадалась, но очень интересно посмотреть на конечный результат и скорее всего это придумано не так давно, т.к. в классической схемотехнике ламповых усилителей я такого не встречал даже в идеях. На мой взгляд лампы (тем более редкие и дорогостоящие) для экспериментов в данном случае применять не позволительная роскошь. Суть нити накала в данном случае - сопротивление зависящее от температуры, но нас интересует установившийся режим, т.е. когда сопротивление нагретой нити накала можно принять за константу. Поэтому я предлагаю для данных экспериментов использовать не конкретные лампы, а резисторы соответствующего номинала и мощности имитирующие нить накала. И лампы будут целее и нам спокойнее.
- poty
- Профи

- Сообщения: 5049
- Зарегистрирован: 24 мар 2014, 10:00
- Откуда: Россия, Москва
- Благодарил (а): 192 раза
- Поблагодарили: 664 раза
- Контактная информация:
Спасибо, Андрей! На сопротивлениях всё работает. Проблема в том, что сымитировать необходимый результат на сопротивлениях невозможно. Тут получается четырёхполюсник (накал-накал-сетка-анод), потенциалы между полюсами влияют на характеристики всей цепи. Вот, например, мой вопрос, если его перефразировать, звучит так: как рассчитать потенциал катода? Вопрос крайне интересный, из которого выходят ещё несколько, например:
- считать ли работой без отсечки (в классе А, без сеточных токов...) ситуацию, когда интегральный потенциал катода относительно сетки меньше напряжения накала?
- возможно ли получить виртуальную катодную середину с помощью внешних цепей? (в правильном понимании этого слова: равный ток сигнала через обе половины катода)
- есть ли возможность исключить влияние цепей накала на сигнальную компоненту?..
Эти вопросы относятся не только к пуш-пулльным конструкциям, но и к однотактам.
- считать ли работой без отсечки (в классе А, без сеточных токов...) ситуацию, когда интегральный потенциал катода относительно сетки меньше напряжения накала?
- возможно ли получить виртуальную катодную середину с помощью внешних цепей? (в правильном понимании этого слова: равный ток сигнала через обе половины катода)
- есть ли возможность исключить влияние цепей накала на сигнальную компоненту?..
Эти вопросы относятся не только к пуш-пулльным конструкциям, но и к однотактам.
Владислав
- poty
- Профи

- Сообщения: 5049
- Зарегистрирован: 24 мар 2014, 10:00
- Откуда: Россия, Москва
- Благодарил (а): 192 раза
- Поблагодарили: 664 раза
- Контактная информация:
Частично. Но я эти эксперименты не забросил. У меня был некий период не очень хороших событий, что затормозило немного продвижение.AndreyK писал(а):Владислав, удалось ли найти ответы на поставленные очень не простые вопросы?
Пока начальные эксперименты говорят о том, что ответ на
должен быть отрицательным. У меня пока не было возможности продемонстрировать этот эффект, но сеточные токи точно появляются. Из этого я делаю вывод, что должен выбираться такой режим работы, при котором отрицательный потенциал сетки ни в каком случае не должен быть меньше амплитуды напряжения накала. Исходя их этих позиций, эффективнее использовать лампу на постоянном напряжении накала.poty писал(а):- считать ли работой без отсечки (в классе А, без сеточных токов...) ситуацию, когда интегральный потенциал катода относительно сетки меньше напряжения накала?
Ответ на:
тоже получается, что "нет". Потенциалы обеих половин катода постоянно изменяются. Обеспечение постоянного и тока катода через концы нити накала обеспечить возможно, но это не то же самое, что "жёсткий вывод" середины накала. В чём разница должны показать эксперименты, которые я ещё не завершил.poty писал(а):- возможно ли получить виртуальную катодную середину с помощью внешних цепей? (в правильном понимании этого слова: равный ток сигнала через обе половины катода)
К этому вопросу мне подобраться пока не удалось.poty писал(а):- есть ли возможность исключить влияние цепей накала на сигнальную компоненту?..
Владислав
Кто сейчас на конференции
Сейчас этот форум просматривают: нет зарегистрированных пользователей и 0 гостей