Для активации новой учетной записи и ее подтверждения на Форуме - необходимо связаться с администратором по электронной почте p-i-n-o-k-i-o@mail.ru.
Все новые учетные записи не прошедшие подтверждения администратором воспринимаются как спам.
Все новые учетные записи не прошедшие подтверждения администратором воспринимаются как спам.
Балансный предусилитель SRPP на 12au7
- poty
- Профи

- Сообщения: 5045
- Зарегистрирован: 24 мар 2014, 10:00
- Откуда: Россия, Москва
- Благодарил (а): 191 раз
- Поблагодарили: 663 раза
- Контактная информация:
По регулятору: это Ваш выбор, я специально здесь ничего не советовал.
Селектор входов, с моей точки зрения, в таком случае лучше сделать на хорошем галетнике. Удлинители можно либо купить, либо заказать у Яна. Тогда сам переключатель можно разместить непосредственно у входов. Не совсем понял, что имелось в виду про соединение RCA и XLR?
Переключать баланс-небаланс можно. Не понял, что означает одновременное использование? Обычно переводят баланс в SIPP и всё работает без каких-либо изменений.
Селектор входов, с моей точки зрения, в таком случае лучше сделать на хорошем галетнике. Удлинители можно либо купить, либо заказать у Яна. Тогда сам переключатель можно разместить непосредственно у входов. Не совсем понял, что имелось в виду про соединение RCA и XLR?
Переключать баланс-небаланс можно. Не понял, что означает одновременное использование? Обычно переводят баланс в SIPP и всё работает без каких-либо изменений.
Владислав
- Евгений Михеев
- Заслуженный Ветеран

- Сообщения: 4467
- Зарегистрирован: 22 май 2015, 11:52
- Откуда: Республика Коми, Ухта
- Благодарил (а): 323 раза
- Поблагодарили: 354 раза
- Контактная информация:
Об одновременном использовании rca и xlr Да, имелось ввиду перевод баланса в sipp. Просто функционально вижу на вхоже 2 канала rca и 1 канал xlr для разных источников. В таком Количестве их точно будет достаточно. На выходе разьемы xlr 1 пара и 1 пара rca для возможности использования с разными усилителями.
Дорогу осилит идущий
- Евгений Михеев
- Заслуженный Ветеран

- Сообщения: 4467
- Зарегистрирован: 22 май 2015, 11:52
- Откуда: Республика Коми, Ухта
- Благодарил (а): 323 раза
- Поблагодарили: 354 раза
- Контактная информация:
Владислав - работа одновременно двух выходов точно не предусматривается, тут просто для того, чтобы иметь варианты с коммутацией.
Вопрос касаемо резистора у выходов на землю в схеме - что у Брюса что у Хагермана он есть, у Хагермана 330К, у Брюса 1М. Назначение мне понятно, а величина? или просто достаточно крупный по сравнению с резистором, по которому идет сигнал?
Вопрос касаемо резистора у выходов на землю в схеме - что у Брюса что у Хагермана он есть, у Хагермана 330К, у Брюса 1М. Назначение мне понятно, а величина? или просто достаточно крупный по сравнению с резистором, по которому идет сигнал?
Дорогу осилит идущий
- Евгений Михеев
- Заслуженный Ветеран

- Сообщения: 4467
- Зарегистрирован: 22 май 2015, 11:52
- Откуда: Республика Коми, Ухта
- Благодарил (а): 323 раза
- Поблагодарили: 354 раза
- Контактная информация:
Я сейчас пересобираю Брюсовский и 1М отсутствуют в запасах, но есть 470К, потому и спросилpoty писал(а):Я бы ориентировался на Хагермановский вариант. Фактически, этот резистор можно рассчитать, принимая во внимание время заряда конденсатора, но каких-то практических результатов эти расчеты не несут, поэтому ориентируйтесь на то, что есть в наличии в этом диапазоне.
Понял, спасибо!
Дорогу осилит идущий
- poty
- Профи

- Сообщения: 5045
- Зарегистрирован: 24 мар 2014, 10:00
- Откуда: Россия, Москва
- Благодарил (а): 191 раз
- Поблагодарили: 663 раза
- Контактная информация:
По поводу дискретника. Резисторы можно хорошие найти примерно за 20 центов штука. 24 резистора на сторону, 2 стороны на канал, 2 канала = 96 резисторов, 18,4 долларов.
Но если уж делать дискрет, то на лестничном принципе (только моя точка зрения). А тогда потребуется пара резисторов на одно переключение, то есть 46 резисторов на сторону, 184 всего, 36,8 долларов.
Это только на резисторы, а нужно ещё и галетник достойный выбрать.
Извиняюсь, всё время забываю, что ко всему нужно добавлять стоимость пересылки...
Вот сейчас на partsconnexion классный балансный провод продают с большой скидкой, но $40 в плюс за пересылку...
Но если уж делать дискрет, то на лестничном принципе (только моя точка зрения). А тогда потребуется пара резисторов на одно переключение, то есть 46 резисторов на сторону, 184 всего, 36,8 долларов.
Это только на резисторы, а нужно ещё и галетник достойный выбрать.
Извиняюсь, всё время забываю, что ко всему нужно добавлять стоимость пересылки...
Вот сейчас на partsconnexion классный балансный провод продают с большой скидкой, но $40 в плюс за пересылку...
Владислав
- poty
- Профи

- Сообщения: 5045
- Зарегистрирован: 24 мар 2014, 10:00
- Откуда: Россия, Москва
- Благодарил (а): 191 раз
- Поблагодарили: 663 раза
- Контактная информация:
Ситуация такая: классически, анодное напряжение должно подключаться между землёй и В+. Обычно об этом забывают, но должно присутствовать ещё одно напряжение - напряжение смещения сетки (как правило, в отрицательную область). Способов подачи этого напряжения несколько, в классическом SRPP это - так называемое "автосмещение", когда изменяется потенциал катода относительно земли, а сетка соединена с землёй. То есть, на сетке =0В, на катоде, допустим, =2В, тогда напряжение сетка-катод оказывается =0-2=-2В.
Что получается в нашем случае. Напряжение на катоде определяется как сумма напряжений на источнике тока и катодном резисторе. Если мы добиваемся того же эффекта, что и в обычном SRPP, то на нижнем конце катодного резистора напряжение будет =0В. Источник тока не может работать при нулевом напряжении на нём, поэтому мы его намереваемся "питать" отрицательным напряжением. Это - второй классический вариант построения схем с использованием источников тока. Ток через источник отрицательного напряжения равен току через источник тока, так как никаких других потребителей у этого отрицательного источника нет.
Так как в нашем случае катодные резисторы определяют только величину обратной связи (то есть, не являются определяющими в автосмещении; например, их уменьшение не уменьшит напряжение сетка-катод - оно будет компенсировано увеличением напряжения на источнике тока), я попытался создать смещение не за счёт подачи положительного напряжения на катод, а за счёт подачи положительного смещения на сетку. Именно это и делает стабилизатор на TL431. Т.е., "землёй каскада" будет как раз нижний вывод стабилизатора. За счёт подачи положительного смещения на сетку потенциал катода вынужден будет подняться ещё выше давая возможность "встроить" туда источник тока. Теоретически, можно было бы и сигнальную землю подключить к земле каскада, но наличие постоянного смещения на сетке потребовало тогда бы входного конденсатора для его блокировки. Для его исключения (конденсатора) я создаю виртуальную сигнальную землю с потенциалом, равным потенциалу сетки. Вот и всё объяснение.
Что получается в нашем случае. Напряжение на катоде определяется как сумма напряжений на источнике тока и катодном резисторе. Если мы добиваемся того же эффекта, что и в обычном SRPP, то на нижнем конце катодного резистора напряжение будет =0В. Источник тока не может работать при нулевом напряжении на нём, поэтому мы его намереваемся "питать" отрицательным напряжением. Это - второй классический вариант построения схем с использованием источников тока. Ток через источник отрицательного напряжения равен току через источник тока, так как никаких других потребителей у этого отрицательного источника нет.
Так как в нашем случае катодные резисторы определяют только величину обратной связи (то есть, не являются определяющими в автосмещении; например, их уменьшение не уменьшит напряжение сетка-катод - оно будет компенсировано увеличением напряжения на источнике тока), я попытался создать смещение не за счёт подачи положительного напряжения на катод, а за счёт подачи положительного смещения на сетку. Именно это и делает стабилизатор на TL431. Т.е., "землёй каскада" будет как раз нижний вывод стабилизатора. За счёт подачи положительного смещения на сетку потенциал катода вынужден будет подняться ещё выше давая возможность "встроить" туда источник тока. Теоретически, можно было бы и сигнальную землю подключить к земле каскада, но наличие постоянного смещения на сетке потребовало тогда бы входного конденсатора для его блокировки. Для его исключения (конденсатора) я создаю виртуальную сигнальную землю с потенциалом, равным потенциалу сетки. Вот и всё объяснение.
Владислав
- poty
- Профи

- Сообщения: 5045
- Зарегистрирован: 24 мар 2014, 10:00
- Откуда: Россия, Москва
- Благодарил (а): 191 раз
- Поблагодарили: 663 раза
- Контактная информация:
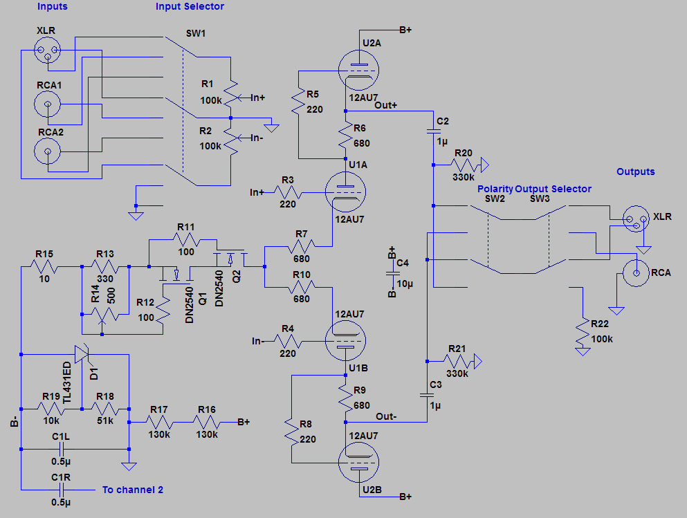
Вот то, что я наваял.
Исходники.
LTSpice
Если не переключать землю, то средний переключатель из SW1 можно удалить, а соответствующие выводы XLR и RCA - подключить непосредственно к земле.
По поводу регуляторов громкости. Я не знаю, есть ли у Яна подходящие переключатели. Я для себя эту тему закрыл с появлением доступных регуляторов громкости с микропроцессорным управлением.
Можно посмотреть сюда: http://www.vt4c.com/shop/program/main.p ... 2&hit_cat=
Стоимость доставки оттуда - примерно $30.
На том же сайте есть отличные трансформаторы R-core! Можно подобрать из доступных. Там же есть неплохие дроссели.
LTSpice
Если не переключать землю, то средний переключатель из SW1 можно удалить, а соответствующие выводы XLR и RCA - подключить непосредственно к земле.
По поводу регуляторов громкости. Я не знаю, есть ли у Яна подходящие переключатели. Я для себя эту тему закрыл с появлением доступных регуляторов громкости с микропроцессорным управлением.
Можно посмотреть сюда: http://www.vt4c.com/shop/program/main.p ... 2&hit_cat=
Стоимость доставки оттуда - примерно $30.
На том же сайте есть отличные трансформаторы R-core! Можно подобрать из доступных. Там же есть неплохие дроссели.
Последний раз редактировалось poty 19 янв 2016, 13:13, всего редактировалось 1 раз.
Владислав
- Евгений Михеев
- Заслуженный Ветеран

- Сообщения: 4467
- Зарегистрирован: 22 май 2015, 11:52
- Откуда: Республика Коми, Ухта
- Благодарил (а): 323 раза
- Поблагодарили: 354 раза
- Контактная информация:
- poty
- Профи

- Сообщения: 5045
- Зарегистрирован: 24 мар 2014, 10:00
- Откуда: Россия, Москва
- Благодарил (а): 191 раз
- Поблагодарили: 663 раза
- Контактная информация:
Не знаю, как сейчас, а изначально это задумывалось, как бюджетный вариант! 
Две платы потребуют достаточно большой корпус (или нужно что-то придумывать с расположением). На плате есть SMD-компоненты - здесь я не знаю, как Евгений на это смотрит. Я, на самом деле, балансный вариант сделал, но не SRPP, а каскода.
Две платы потребуют достаточно большой корпус (или нужно что-то придумывать с расположением). На плате есть SMD-компоненты - здесь я не знаю, как Евгений на это смотрит. Я, на самом деле, балансный вариант сделал, но не SRPP, а каскода.
Владислав
- poty
- Профи

- Сообщения: 5045
- Зарегистрирован: 24 мар 2014, 10:00
- Откуда: Россия, Москва
- Благодарил (а): 191 раз
- Поблагодарили: 663 раза
- Контактная информация:
Это всё будет выложено в ветке по 300В. Не хотел раньше времени выкладывать. Картинки, впрочем, с раннего этапа экспериментов присутствуют.
А это - вид снизу.
Маленькая штучка между UTAP и 300В - это анодные гираторы.
Последний раз редактировалось poty 19 янв 2016, 14:33, всего редактировалось 1 раз.
Владислав
- Роман Мирошниченко
- Заслуженный Ветеран

- Сообщения: 4415
- Зарегистрирован: 09 май 2014, 13:31
- Откуда: Саратов
- Благодарил (а): 536 раз
- Поблагодарили: 187 раз
- Контактная информация:
- Евгений Михеев
- Заслуженный Ветеран

- Сообщения: 4467
- Зарегистрирован: 22 май 2015, 11:52
- Откуда: Республика Коми, Ухта
- Благодарил (а): 323 раза
- Поблагодарили: 354 раза
- Контактная информация:
Давайте вносить ясность - 100$ я обозначил как потолок, предел. В любом случае, на какие- то цифры опираться надо
По поводу бюджета - аппетит во время еды приходит. Главный момент касательно средств при самостоятельной сборке для меня - это возможность увеличивать затраты с увеличением времени сборки. Иными словами "подкопить". Мы ведь пока в процессе обсуждений. Возможно мы еще вернемся к варианту с пресловутым alps. Как знать. Тратить лишнее я горю желанием, тут главный вопрос в целесообразности, вот в этом я пытаюсь разобраться!
По поводу бюджета - аппетит во время еды приходит. Главный момент касательно средств при самостоятельной сборке для меня - это возможность увеличивать затраты с увеличением времени сборки. Иными словами "подкопить". Мы ведь пока в процессе обсуждений. Возможно мы еще вернемся к варианту с пресловутым alps. Как знать. Тратить лишнее я горю желанием, тут главный вопрос в целесообразности, вот в этом я пытаюсь разобраться!
Дорогу осилит идущий
- Роман Мирошниченко
- Заслуженный Ветеран

- Сообщения: 4415
- Зарегистрирован: 09 май 2014, 13:31
- Откуда: Саратов
- Благодарил (а): 536 раз
- Поблагодарили: 187 раз
- Контактная информация:
- Евгений Михеев
- Заслуженный Ветеран

- Сообщения: 4467
- Зарегистрирован: 22 май 2015, 11:52
- Откуда: Республика Коми, Ухта
- Благодарил (а): 323 раза
- Поблагодарили: 354 раза
- Контактная информация:
- Евгений Михеев
- Заслуженный Ветеран

- Сообщения: 4467
- Зарегистрирован: 22 май 2015, 11:52
- Откуда: Республика Коми, Ухта
- Благодарил (а): 323 раза
- Поблагодарили: 354 раза
- Контактная информация:
- poty
- Профи

- Сообщения: 5045
- Зарегистрирован: 24 мар 2014, 10:00
- Откуда: Россия, Москва
- Благодарил (а): 191 раз
- Поблагодарили: 663 раза
- Контактная информация:
Что-то я не понял. При положительной полярности (переключатель вверх) как раз сигнал с out+ попадает на RCA. Но на самом деле, разницы нет. Как только мы на входе замыкаем In- на землю, каскад превращается в SIPP, то есть, источник тока распределяет сигнал между двумя половинками балансного каскада. Другое дело, что для небалансного выхода усиление будет в 2 раза (на 6дБ) ниже, чем для балансного.zyu писал(а):Владислав, я тут нашел один момент, который меня смутил всхеме селектора выходов. Получается, при переключении на rca выход сигнал с out+ уходит на землю через резистор 100к, а на rca подается сигнал с out-. Но ведь он у нас еще на входе ушел на землю.
Владислав
Кто сейчас на конференции
Сейчас этот форум просматривают: нет зарегистрированных пользователей и 3 гостя