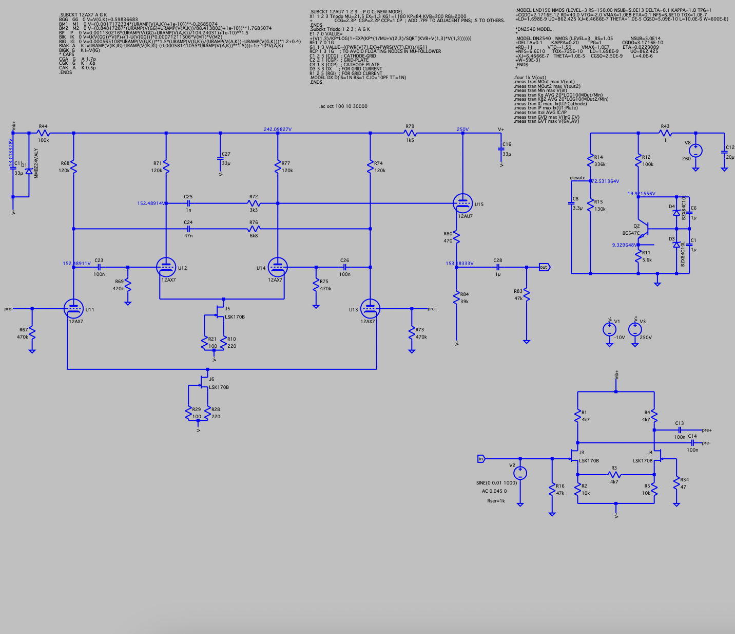
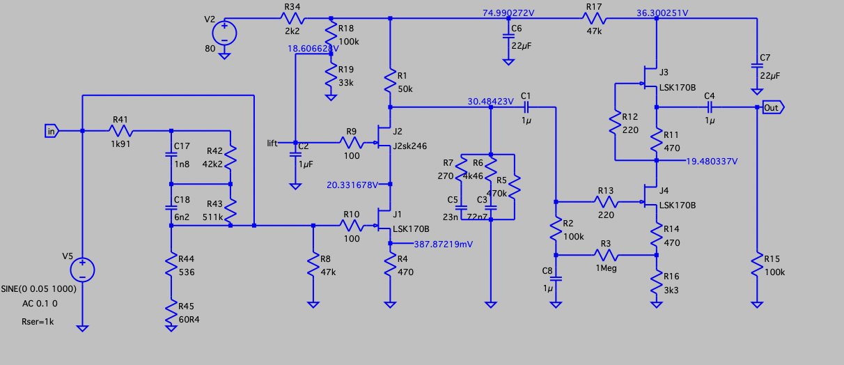
В схеме входной каскод питается от 88В, выходной SRPP - от 55В. Оба напряжения - относительно земли. Входной балансный каскад питается от 20В, для того, чтобы хватило напряжения для отрицательного смещения LSK170 за счёт сопротивлений в истоке. На затвор подаётся положительное напряжение в районе 9В, являющееся землёй входного каскада. В связи с тем, что на выходе каскада присутствует положительное напряжение как минимум 9В (по факту, думаю, в районе 15В), мы используем C17. Объединение земель ради объединения, думаю, это полумера, я бы рассчитывал ещё избавиться от C17.
Потом вдруг возник вариант на лампах, причём сами же написали, что землёй теперь является lift, а выходной сигнал берёте со старой земли. То, что версия получилась так себе (по идее, она должна была получиться нормальной), говорит о плохом питании lift. Именно поэтому (и потому, что источник отрицательного смещения стал идеальным), исключение lift из выходного сигнала здесьпривело к прежним характеристикам.
В последней приведённой "транзисторной" схеме снова не учитываются свойства питания V-, возможно его несовершенство повлияет на общую картину. Ну, и от C17 не избавились.
Для активации новой учетной записи и ее подтверждения на Форуме - необходимо связаться с администратором по электронной почте p-i-n-o-k-i-o@mail.ru.
Все новые учетные записи не прошедшие подтверждения администратором воспринимаются как спам.
Все новые учетные записи не прошедшие подтверждения администратором воспринимаются как спам.
Hagerman Cornet 2 VS 3 + LND
- Евгений Михеев
- Заслуженный Ветеран

- Сообщения: 4473
- Зарегистрирован: 22 май 2015, 11:52
- Откуда: Республика Коми, Ухта
- Благодарил (а): 324 раза
- Поблагодарили: 355 раз
- Контактная информация:
- Евгений Михеев
- Заслуженный Ветеран

- Сообщения: 4473
- Зарегистрирован: 22 май 2015, 11:52
- Откуда: Республика Коми, Ухта
- Благодарил (а): 324 раза
- Поблагодарили: 355 раз
- Контактная информация:
poty, Мысль появилась поиграть с компонентами. Было у меня немного кпс104а, думаю - не сделать ли мне на них транзисторный корректор? Точнее, жребий то брошен)
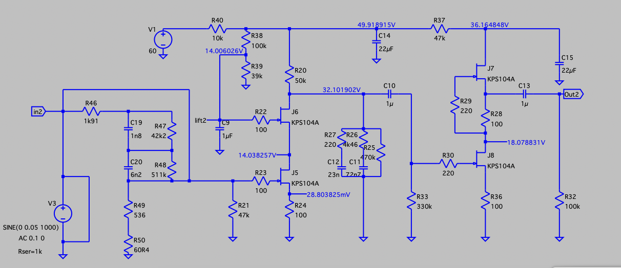
Вообщем по схемам - вот что было на sk170 (для удобства просмотра) Вот схема на кпс104 Посмотрите.
По усилению вопросов нет - я подкрутил все как надо
Вопрос скорее по режимам для кпс104, просто хочу проговорить соображения при моделировании
1 Я понизил высокое напряжение так как каждый кпс держит не более 25 вольт на себе
2 Я распределил 28% напряжения на нижний транзистор от всего напряжения, при этом между верхним транзистором и резистором остаток напряжения распределился поровну по 18 вольт
ток 0.29мА ( это я про первый каскад).
3 выходной каскад тоже подвергся изменениям - токозадающие резисторы снизил до 100 ом
Вообщем по схемам - вот что было на sk170 (для удобства просмотра) Вот схема на кпс104 Посмотрите.
По усилению вопросов нет - я подкрутил все как надо
Вопрос скорее по режимам для кпс104, просто хочу проговорить соображения при моделировании
1 Я понизил высокое напряжение так как каждый кпс держит не более 25 вольт на себе
2 Я распределил 28% напряжения на нижний транзистор от всего напряжения, при этом между верхним транзистором и резистором остаток напряжения распределился поровну по 18 вольт
ток 0.29мА ( это я про первый каскад).
3 выходной каскад тоже подвергся изменениям - токозадающие резисторы снизил до 100 ом
Дорогу осилит идущий
Кто сейчас на конференции
Сейчас этот форум просматривают: нет зарегистрированных пользователей и 0 гостей