Для активации новой учетной записи и ее подтверждения на Форуме - необходимо связаться с администратором по электронной почте p-i-n-o-k-i-o@mail.ru.
Все новые учетные записи не прошедшие подтверждения администратором воспринимаются как спам.
Все новые учетные записи не прошедшие подтверждения администратором воспринимаются как спам.
cascode\srpp корректор, ламповая версия
- Евгений Михеев
- Заслуженный Ветеран

- Сообщения: 4470
- Зарегистрирован: 22 май 2015, 11:52
- Откуда: Республика Коми, Ухта
- Благодарил (а): 324 раза
- Поблагодарили: 354 раза
- Контактная информация:
poty, есть несколько вопросов, притом мутные какие-то)))
Во первых, подъем накала.
После шунта у меня делитель 470к\100к, напряжение 310 вольт, соответсвенно я жду там порядка 50 вольт, а у меня в итоге там 106 вольт. Не понимаю, за счёт чего получаю ошибку.
На моей схеме из кикад это делитель r33 r34.
Но вот когда я меряю их на собранной плате они показывают другие номиналы. 300к и 180к.
Теперь вопрос номер 2 - что то явно не то с усилением. Смотрим скрины и фото ниже.
Перед замерами этого образца. еще раз провел замеры Хагермана - при входе 200мВ пик пик получил 20 вольт на выходе. Всё четко)
Провел моделирование своего аппарата, результаты показываю По высокому у меня всё почти совпало в реальности с моделью. Первый каскад - 250 высокого, 210 на аноде верхней лампы, 13.3 на делителе r30|r31. вообщем всё очень близко.
На графике - сигнал после С14. Почти 1 вольт пик/пик.
На выходе больше 20 пик пик Вот мои замеры
Вход После конденсатора На выходе Явно нехватка усиления.
Во первых, подъем накала.
После шунта у меня делитель 470к\100к, напряжение 310 вольт, соответсвенно я жду там порядка 50 вольт, а у меня в итоге там 106 вольт. Не понимаю, за счёт чего получаю ошибку.
На моей схеме из кикад это делитель r33 r34.
Но вот когда я меряю их на собранной плате они показывают другие номиналы. 300к и 180к.
Теперь вопрос номер 2 - что то явно не то с усилением. Смотрим скрины и фото ниже.
Перед замерами этого образца. еще раз провел замеры Хагермана - при входе 200мВ пик пик получил 20 вольт на выходе. Всё четко)
Провел моделирование своего аппарата, результаты показываю По высокому у меня всё почти совпало в реальности с моделью. Первый каскад - 250 высокого, 210 на аноде верхней лампы, 13.3 на делителе r30|r31. вообщем всё очень близко.
На графике - сигнал после С14. Почти 1 вольт пик/пик.
На выходе больше 20 пик пик Вот мои замеры
Вход После конденсатора На выходе Явно нехватка усиления.
Дорогу осилит идущий
- poty
- Профи

- Сообщения: 5048
- Зарегистрирован: 24 мар 2014, 10:00
- Откуда: Россия, Москва
- Благодарил (а): 191 раз
- Поблагодарили: 664 раза
- Контактная информация:
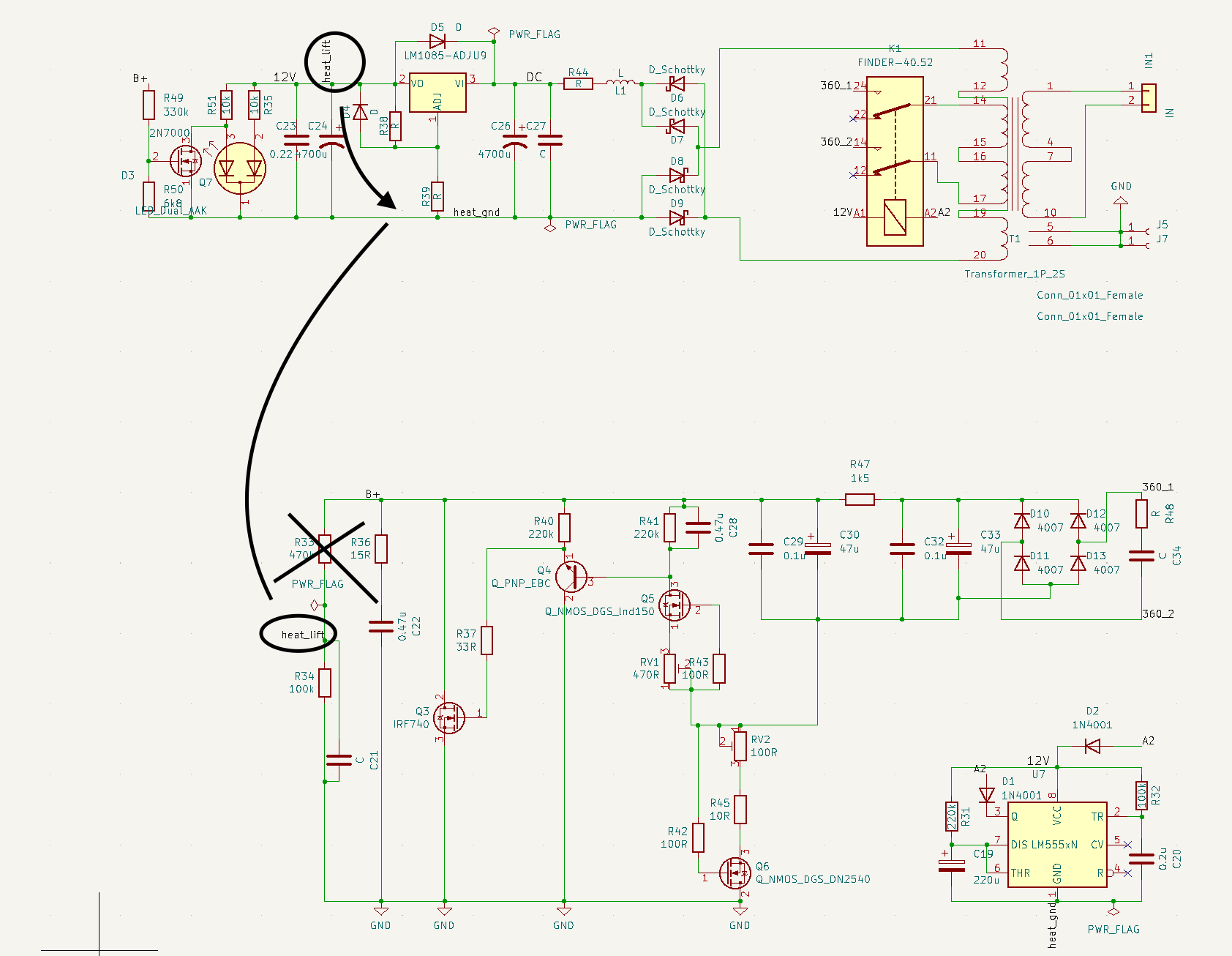
а я же предупреждал, чтобы следил за землями! Идём от B+ (по схеме KiCad):
B+ - R33 - heat_lift - накал - heat_gnd
B+ - R49 - R50 - heat_gnd
Я вижу 2В пик-пик.
В районе 23В
Итого - усиление последнего каскада - 11,5 раз.
считаем по амплитуде - 0,264В
2,2В
Итого - усиление последнего каскада - 8,3раз. Оно-то, конечно, меньше, но ненамного и может быть обусловлено разной нагрузкой или, допустим, меньшим усилением лампы по отношению к модели.
Владислав
- Евгений Михеев
- Заслуженный Ветеран

- Сообщения: 4470
- Зарегистрирован: 22 май 2015, 11:52
- Откуда: Республика Коми, Ухта
- Благодарил (а): 324 раза
- Поблагодарили: 354 раза
- Контактная информация:
poty, Я болван!))) Я неправильно отрисовал схему.
Я изначально кикад криво отрисовал и снимаю сигнал со средней точки между лампой и транзистором, что неправильно!
Подумаю как это переделать навесом.
Так, а насколько это критично, понять не могу....
Отправлено спустя 2 часа 18 минут 33 секунды:
Отправлено спустя 2 минуты 58 секунд:
Отправлено спустя 22 минуты 53 секунды: Прикинул визуально. Получается проще всего нижнее плечо 100к уменьшать прийдется, так как «сверху» у нас 470к и в параллель ему 330к+6к8
Я изначально кикад криво отрисовал и снимаю сигнал со средней точки между лампой и транзистором, что неправильно!
Подумаю как это переделать навесом.
Понял, что это косяк!
Так, а насколько это критично, понять не могу....
Отправлено спустя 2 часа 18 минут 33 секунды:
Сори, криво написал, по 1 вольту в каждый пик итого 2, да
Отправлено спустя 2 минуты 58 секунд:
согласен, но с условием того, что мы туда пригнали - вот и накопительный эффект ошибки
Отправлено спустя 22 минуты 53 секунды: Прикинул визуально. Получается проще всего нижнее плечо 100к уменьшать прийдется, так как «сверху» у нас 470к и в параллель ему 330к+6к8
Дорогу осилит идущий
- poty
- Профи

- Сообщения: 5048
- Зарегистрирован: 24 мар 2014, 10:00
- Откуда: Россия, Москва
- Благодарил (а): 191 раз
- Поблагодарили: 664 раза
- Контактная информация:
Я считаю, что нужно оставить одну цепь. Коль у тебя уже есть цепь "питания" затвора транзистора для индикации - оставляй её для "верха" делителя. А "низ" оставляй от подъёма накала. (Хотелось бы, конечно, переключить её на землю накала, но и к 12В будет норм)
- За это сообщение автора poty поблагодарил:
- Евгений Михеев
- Рейтинг: 16.7%
-
Владислав
- Евгений Михеев
- Заслуженный Ветеран

- Сообщения: 4470
- Зарегистрирован: 22 май 2015, 11:52
- Откуда: Республика Коми, Ухта
- Благодарил (а): 324 раза
- Поблагодарили: 354 раза
- Контактная информация:
poty, выдернул 470к, получил 73 вольт подьема. Уже отлично. Благодарю за мысль!
Далее. Выдрал с платы криво проведенные дорожки, напаял навесом правильно новые.
По итогу на выходе почти 16в пик пик, притом что на входе сейчас подстроечник входного транзистора нарулен на 180 ом, можно снизить еще до 150 примерно, но надо перепровериться по ВАХ - сдюжит ли лампа токи под 2 мА и надо ли это ей)
Хотя я сейчас перепрошился на 7025 - ОЧЕНЬ понравилась эта лампа по звуку, вот прям очень.
Далее. Выдрал с платы криво проведенные дорожки, напаял навесом правильно новые.
По итогу на выходе почти 16в пик пик, притом что на входе сейчас подстроечник входного транзистора нарулен на 180 ом, можно снизить еще до 150 примерно, но надо перепровериться по ВАХ - сдюжит ли лампа токи под 2 мА и надо ли это ей)
Хотя я сейчас перепрошился на 7025 - ОЧЕНЬ понравилась эта лампа по звуку, вот прям очень.
Дорогу осилит идущий
- Евгений Михеев
- Заслуженный Ветеран

- Сообщения: 4470
- Зарегистрирован: 22 май 2015, 11:52
- Откуда: Республика Коми, Ухта
- Благодарил (а): 324 раза
- Поблагодарили: 354 раза
- Контактная информация:
- Евгений Михеев
- Заслуженный Ветеран

- Сообщения: 4470
- Зарегистрирован: 22 май 2015, 11:52
- Откуда: Республика Коми, Ухта
- Благодарил (а): 324 раза
- Поблагодарили: 354 раза
- Контактная информация:
- Евгений Михеев
- Заслуженный Ветеран

- Сообщения: 4470
- Зарегистрирован: 22 май 2015, 11:52
- Откуда: Республика Коми, Ухта
- Благодарил (а): 324 раза
- Поблагодарили: 354 раза
- Контактная информация:
Работает, звук нравиццо
Пока очень сильно гудит 1 канал на 50 гц, завтра буду искать причину
Пока очень сильно гудит 1 канал на 50 гц, завтра буду искать причину
- За это сообщение автора Евгений Михеев поблагодарил:
- poty
- Рейтинг: 16.7%
-
Дорогу осилит идущий
- Евгений Михеев
- Заслуженный Ветеран

- Сообщения: 4470
- Зарегистрирован: 22 май 2015, 11:52
- Откуда: Республика Коми, Ухта
- Благодарил (а): 324 раза
- Поблагодарили: 354 раза
- Контактная информация:
- Евгений Михеев
- Заслуженный Ветеран

- Сообщения: 4470
- Зарегистрирован: 22 май 2015, 11:52
- Откуда: Республика Коми, Ухта
- Благодарил (а): 324 раза
- Поблагодарили: 354 раза
- Контактная информация:
- poty
- Профи

- Сообщения: 5048
- Зарегистрирован: 24 мар 2014, 10:00
- Откуда: Россия, Москва
- Благодарил (а): 191 раз
- Поблагодарили: 664 раза
- Контактная информация:
1 дБ - это ни о чём. Фактически на этих частотах в виниловой записи нет уже полезных составляющих. По стандарту это 18кГц, но фактически, учитывая типичный динамический диапазон и RIAA, находится где-то в районе 15-16кГц. Такая АЧХ - для нормальной фазовой характеристики в основном.
Для смещения на LED нужно защищать их от тепла и света, иначе смешение будет плавать. Можно обернуть фольгой. Кстати, небольшая ёмкость в обратной связи, которая при этом образуется, может помочь и для картинки на ВЧ.
Для смещения на LED нужно защищать их от тепла и света, иначе смешение будет плавать. Можно обернуть фольгой. Кстати, небольшая ёмкость в обратной связи, которая при этом образуется, может помочь и для картинки на ВЧ.
Владислав
- Евгений Михеев
- Заслуженный Ветеран

- Сообщения: 4470
- Зарегистрирован: 22 май 2015, 11:52
- Откуда: Республика Коми, Ухта
- Благодарил (а): 324 раза
- Поблагодарили: 354 раза
- Контактная информация:
- poty
- Профи

- Сообщения: 5048
- Зарегистрирован: 24 мар 2014, 10:00
- Откуда: Россия, Москва
- Благодарил (а): 191 раз
- Поблагодарили: 664 раза
- Контактная информация:
Евгений Михеев, да, всё верно. Сейчас это работает только по той причине, что импеданс от heat_lift до heat_gnd очень маленький (выход LM1085 + сопротивление нитей накала), поэтому существенного влияния на работу не оказывает.
Есть небольшая проблема, связанная с возможными помехами: выход LM1085 работает как source, он может уменьшить напряжение на выходе только отключив "пополнение" со входа. Как sink он не работает, то есть, если есть внешний источник, подключенный к выходу, зашунтировать выход, чтобы уменьшить напряжение он не может. (Аналогия с шунт-регулятором, который делает всё ровно наоборот: он работает как постоянный sink, но если входного тока недостаточно, то удержать напряжение на выходе он не сможет и оно уменьшится.)
Есть небольшая проблема, связанная с возможными помехами: выход LM1085 работает как source, он может уменьшить напряжение на выходе только отключив "пополнение" со входа. Как sink он не работает, то есть, если есть внешний источник, подключенный к выходу, зашунтировать выход, чтобы уменьшить напряжение он не может. (Аналогия с шунт-регулятором, который делает всё ровно наоборот: он работает как постоянный sink, но если входного тока недостаточно, то удержать напряжение на выходе он не сможет и оно уменьшится.)
Владислав
- Евгений Михеев
- Заслуженный Ветеран

- Сообщения: 4470
- Зарегистрирован: 22 май 2015, 11:52
- Откуда: Республика Коми, Ухта
- Благодарил (а): 324 раза
- Поблагодарили: 354 раза
- Контактная информация:
В процессе замеров обнаружил явную ненормальность.
Выходной каскад, где у меня srpp работает с явным перекосом. Всего b+ у меня приходит порядка 300 вольт на этот каскад, при этом на нижней лампе 200 вольт, получается на верхней оседает 100 вольт всего - явно не есть норма, ведь по хорошему в srpp надо получить равное разделение между двумя лампами.
Для чистоты эксперимента я убрал светодиоды и поставил токозадающие резисторы 680 ом.
У Хагермана есть clarinet - пред на srpp, там b+ у него 280 вольт, и токозадающие резисторы тоже 680 ом. И перед выходным конденсатором (посередине верхней и нижней ламп) 140 в - акурат половина b+.
Понимаю, что лампы могут быть разные и так далее, но тем не менее не 50 вольт разницы - слишком лихо. Буду вечером искать ошибку.
Выходной каскад, где у меня srpp работает с явным перекосом. Всего b+ у меня приходит порядка 300 вольт на этот каскад, при этом на нижней лампе 200 вольт, получается на верхней оседает 100 вольт всего - явно не есть норма, ведь по хорошему в srpp надо получить равное разделение между двумя лампами.
Для чистоты эксперимента я убрал светодиоды и поставил токозадающие резисторы 680 ом.
У Хагермана есть clarinet - пред на srpp, там b+ у него 280 вольт, и токозадающие резисторы тоже 680 ом. И перед выходным конденсатором (посередине верхней и нижней ламп) 140 в - акурат половина b+.
Понимаю, что лампы могут быть разные и так далее, но тем не менее не 50 вольт разницы - слишком лихо. Буду вечером искать ошибку.
Дорогу осилит идущий
- poty
- Профи

- Сообщения: 5048
- Зарегистрирован: 24 мар 2014, 10:00
- Откуда: Россия, Москва
- Благодарил (а): 191 раз
- Поблагодарили: 664 раза
- Контактная информация:
Ну так это ожидаемо. На постоянном токе снизу, по факту, фиксированное смещение, а сверху - автосмещение. Режим нижней лампы никак не зависит от верхней, потому и нет равномерного распределения.
Надо тюнить верхнее сопротивление (увеличивать). Или подбирать светодиоды, чтобы немного увеличить ток.
Надо тюнить верхнее сопротивление (увеличивать). Или подбирать светодиоды, чтобы немного увеличить ток.
- За это сообщение автора poty поблагодарил:
- Евгений Михеев
- Рейтинг: 16.7%
-
Владислав
- Евгений Михеев
- Заслуженный Ветеран

- Сообщения: 4470
- Зарегистрирован: 22 май 2015, 11:52
- Откуда: Республика Коми, Ухта
- Благодарил (а): 324 раза
- Поблагодарили: 354 раза
- Контактная информация:
- Евгений Михеев
- Заслуженный Ветеран

- Сообщения: 4470
- Зарегистрирован: 22 май 2015, 11:52
- Откуда: Республика Коми, Ухта
- Благодарил (а): 324 раза
- Поблагодарили: 354 раза
- Контактная информация:
- Евгений Михеев
- Заслуженный Ветеран

- Сообщения: 4470
- Зарегистрирован: 22 май 2015, 11:52
- Откуда: Республика Коми, Ухта
- Благодарил (а): 324 раза
- Поблагодарили: 354 раза
- Контактная информация:
Итак, привожу схему расчёта с надписями того что получилось.
Первый каскад - ок, все напряжения плюс минус соответствуют, по этому поводу не страдаем. Поставил ОК.
Далее - бунтарский SRPP.
Поставил туда JJ gold - исключить потенциальный косяк гармониксов. Ну мало ли. Получилось еще веселее. на выходе по 218 вольт в каждом канале.
При этом что на R8 что на R26 падение одинаковое. Может плюс минус доли вольта. НО! 6.5 вольт на 680 ом - почти 10мА вместо расчётных пяти. Ну и перераспределение между лампами. UPD Нашел косяк номер 2 в плате! Это только я могу - навесом правильно собрать а отрисовать криво плату
Первый каскад - ок, все напряжения плюс минус соответствуют, по этому поводу не страдаем. Поставил ОК.
Далее - бунтарский SRPP.
Поставил туда JJ gold - исключить потенциальный косяк гармониксов. Ну мало ли. Получилось еще веселее. на выходе по 218 вольт в каждом канале.
При этом что на R8 что на R26 падение одинаковое. Может плюс минус доли вольта. НО! 6.5 вольт на 680 ом - почти 10мА вместо расчётных пяти. Ну и перераспределение между лампами. UPD Нашел косяк номер 2 в плате! Это только я могу - навесом правильно собрать а отрисовать криво плату
Дорогу осилит идущий
Кто сейчас на конференции
Сейчас этот форум просматривают: нет зарегистрированных пользователей и 0 гостей