Для активации новой учетной записи и ее подтверждения на Форуме - необходимо связаться с администратором по электронной почте p-i-n-o-k-i-o@mail.ru.
Все новые учетные записи не прошедшие подтверждения администратором воспринимаются как спам.
Все новые учетные записи не прошедшие подтверждения администратором воспринимаются как спам.
cascode\srpp корректор, ламповая версия
- Евгений Михеев
- Заслуженный Ветеран

- Сообщения: 4466
- Зарегистрирован: 22 май 2015, 11:52
- Откуда: Республика Коми, Ухта
- Благодарил (а): 322 раза
- Поблагодарили: 354 раза
- Контактная информация:
- Евгений Михеев
- Заслуженный Ветеран

- Сообщения: 4466
- Зарегистрирован: 22 май 2015, 11:52
- Откуда: Республика Коми, Ухта
- Благодарил (а): 322 раза
- Поблагодарили: 354 раза
- Контактная информация:
- Евгений Михеев
- Заслуженный Ветеран

- Сообщения: 4466
- Зарегистрирован: 22 май 2015, 11:52
- Откуда: Республика Коми, Ухта
- Благодарил (а): 322 раза
- Поблагодарили: 354 раза
- Контактная информация:
poty, В принципе сравнил поканально диоды/резистор+кондер на 220uf - звучит почти одинаково, с учетом надежности пожалуй выберу кондер+резюк. Но вот какая мысль возникла! Может стоит сменить лампу в srpp с 12au7 на что то еще?
Понимаю, что надо быть аккуратным с усилением/выходным импедансом.
Понимаю, что надо быть аккуратным с усилением/выходным импедансом.
Дорогу осилит идущий
- poty
- Профи

- Сообщения: 5044
- Зарегистрирован: 24 мар 2014, 10:00
- Откуда: Россия, Москва
- Благодарил (а): 191 раз
- Поблагодарили: 662 раза
- Контактная информация:
Евгений Михеев, вот умеешь ты вогнать а раздумья! Не фанат я наклеивать ярлыки. Всегда делаю оговорки, что вкусы у всех разные.
Мне сейчас очень сложно заниматься строительством усилителей, на работе такой завал, что домой уже приходишь без ног и без мыслей. "Втихую" удалось сделать прототип усилителя по мотивам Allen Wright, который начинал ещё 2 года назад. Но похвастать нечем: отдал в варианте "только собранные платы". Потом приезжал его настраивать перед размещением в корпусе. Корпус вышел дороже электроники... Мои блоки питания не понравились и были заменены. Как то так.
Но не суть. На нём проверил многие лампы, что у меня были, в разных режимах. И понял, что все лампы с высоким усилением вызывают у меня почти отторжение. С низким усилением лампы хороши, но уж больно много каскадов на них требуется. А вот лампы со средним усилением - "зашли" как нельзя лучше. Причём, речь не только о ECC88 и всяких её клонах, но и 6/12SN7 и её клоны, 12BH7A и т.д. Можно на них попробовать. Усиление у них будет выше, чем у 12AU7 (ну, кроме 12BH7A, пожалуй), а выходной импеданс легко можно подтянуть прибив часть усиления с помощью ООС.
Мне сейчас очень сложно заниматься строительством усилителей, на работе такой завал, что домой уже приходишь без ног и без мыслей. "Втихую" удалось сделать прототип усилителя по мотивам Allen Wright, который начинал ещё 2 года назад. Но похвастать нечем: отдал в варианте "только собранные платы". Потом приезжал его настраивать перед размещением в корпусе. Корпус вышел дороже электроники... Мои блоки питания не понравились и были заменены. Как то так.
Но не суть. На нём проверил многие лампы, что у меня были, в разных режимах. И понял, что все лампы с высоким усилением вызывают у меня почти отторжение. С низким усилением лампы хороши, но уж больно много каскадов на них требуется. А вот лампы со средним усилением - "зашли" как нельзя лучше. Причём, речь не только о ECC88 и всяких её клонах, но и 6/12SN7 и её клоны, 12BH7A и т.д. Можно на них попробовать. Усиление у них будет выше, чем у 12AU7 (ну, кроме 12BH7A, пожалуй), а выходной импеданс легко можно подтянуть прибив часть усиления с помощью ООС.
- Рейтинг: 16.7%
-
Владислав
- Евгений Михеев
- Заслуженный Ветеран

- Сообщения: 4466
- Зарегистрирован: 22 май 2015, 11:52
- Откуда: Республика Коми, Ухта
- Благодарил (а): 322 раза
- Поблагодарили: 354 раза
- Контактная информация:
- poty
- Профи

- Сообщения: 5044
- Зарегистрирован: 24 мар 2014, 10:00
- Откуда: Россия, Москва
- Благодарил (а): 191 раз
- Поблагодарили: 662 раза
- Контактная информация:
Да интересного мало. Я ж не как ты - не довёл до стадии конечного устройства.
12AY7 - хорошая альтернатива. Не помню, чтоб она у меня была, но покопавшись в истории - вполне породистая лампа.
С высоким усилением у меня лично связано впечатление, что всё звучит с напрягом. Вроде и явных косяков нет, а слушать не хочется, так и ждёшь какого-то подвоха. Причём с некоторых пор я могу даже не глядя на усилитель сказать, используются там лампы с высоким усилением или нет. Что это на меня нашло - не понимаю. Раньше не сильно придавал этому значения. Эффект пустоты, такой обыденности что ли.
Это не от отсутствия "правильных" гармоник, так как слушал аппараты с серьёзным подходом, когда ООС была обуздана и лампа линеаризована, но... всё равно лампы с меньшим усилением звучат свободнее что ли.
Предполагаю, что это всё от большого выходного импеданса, но не всегда, например, в каскоде, где тоже импеданс немаленький, я такой "эффект" слышу.
12AY7 - хорошая альтернатива. Не помню, чтоб она у меня была, но покопавшись в истории - вполне породистая лампа.
С высоким усилением у меня лично связано впечатление, что всё звучит с напрягом. Вроде и явных косяков нет, а слушать не хочется, так и ждёшь какого-то подвоха. Причём с некоторых пор я могу даже не глядя на усилитель сказать, используются там лампы с высоким усилением или нет. Что это на меня нашло - не понимаю. Раньше не сильно придавал этому значения. Эффект пустоты, такой обыденности что ли.
Это не от отсутствия "правильных" гармоник, так как слушал аппараты с серьёзным подходом, когда ООС была обуздана и лампа линеаризована, но... всё равно лампы с меньшим усилением звучат свободнее что ли.
Предполагаю, что это всё от большого выходного импеданса, но не всегда, например, в каскоде, где тоже импеданс немаленький, я такой "эффект" слышу.
Владислав
- Евгений Михеев
- Заслуженный Ветеран

- Сообщения: 4466
- Зарегистрирован: 22 май 2015, 11:52
- Откуда: Республика Коми, Ухта
- Благодарил (а): 322 раза
- Поблагодарили: 354 раза
- Контактная информация:
poty, Интересные наблюдения, и есть подобные ощущения и у меня.
Как то в гитарнике меняли 12ax7 на 6sl7 - шире зазвучало, воздуха больше как-то.
Помоделил с 12ay7 - хорошие результаты! И удастся убрать кондер. Правда всегда есть НО
Выходной импеданс с 3ком вырастает до 12ком
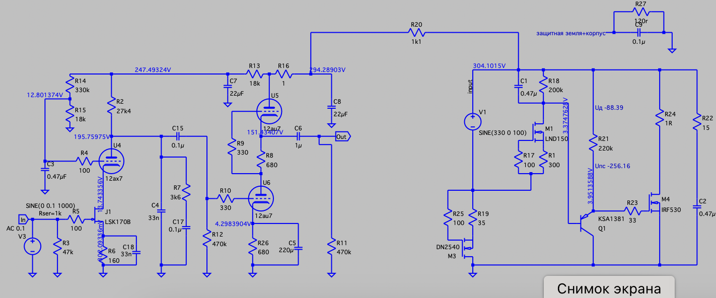
Отправлено спустя 13 минут 33 секунды: Как-то так
Отправлено спустя 1 час 27 минут 35 секунд:
И кстати, первая лампа же у нас каскод, по идее верхнюю лампу можно заменить на другую, верно?
Как то в гитарнике меняли 12ax7 на 6sl7 - шире зазвучало, воздуха больше как-то.
Помоделил с 12ay7 - хорошие результаты! И удастся убрать кондер. Правда всегда есть НО
Выходной импеданс с 3ком вырастает до 12ком
Отправлено спустя 13 минут 33 секунды: Как-то так
Отправлено спустя 1 час 27 минут 35 секунд:
И кстати, первая лампа же у нас каскод, по идее верхнюю лампу можно заменить на другую, верно?
Дорогу осилит идущий
- poty
- Профи

- Сообщения: 5044
- Зарегистрирован: 24 мар 2014, 10:00
- Откуда: Россия, Москва
- Благодарил (а): 191 раз
- Поблагодарили: 662 раза
- Контактная информация:
Да, просится третий каскад для нормального выходного импеданса. Но, в принципе, несколько странно: насколько я помню, внутреннее сопротивление 12AY7 около 25кОм, т.е., в параллельном включении SRPP это будет как раз около 13кОм. Но у нас же есть ООС (конденсатора в нижнем катоде нет), которая должна уменьшить это значение, а этого н происходит. Надо посмотреть повнимательнее.
Про лампу в каскоде: да, разумеется, можно заменить. Надо только понимать для чего? Первый каскад у нас очень капризный и одновременно - критичный: нужное усиление, шумы, стабильный выходной импеданс...
Про лампу в каскоде: да, разумеется, можно заменить. Надо только понимать для чего? Первый каскад у нас очень капризный и одновременно - критичный: нужное усиление, шумы, стабильный выходной импеданс...
Владислав
- Евгений Михеев
- Заслуженный Ветеран

- Сообщения: 4466
- Зарегистрирован: 22 май 2015, 11:52
- Откуда: Республика Коми, Ухта
- Благодарил (а): 322 раза
- Поблагодарили: 354 раза
- Контактная информация:
- Евгений Михеев
- Заслуженный Ветеран

- Сообщения: 4466
- Зарегистрирован: 22 май 2015, 11:52
- Откуда: Республика Коми, Ухта
- Благодарил (а): 322 раза
- Поблагодарили: 354 раза
- Контактная информация:
Ну что же, итоговая версия собрана, на днях сделаю/выложу фото. Есть пара моментов которые хотелось бы обсудить. У Хагермана часто видел конденсатор на 10нФ параллельно первичке трасформатора. Как то исторически никогда не использовал. А возможно стоит? В плане всякого шума из сети - может и спасет?
Второй момент который смутил - при закрытии верхней крышки шум 150гц увеличивается. Может на 1-2 дБ но становится больше. Решено - не плотно соприкасались винты
Третье - хочу попробовать провести эксперимент с заземлением накала на землю высокого. Я сейчас использую genalex лампы, они не бояться работы без подьема потенциала.
Я явно слышу что левый канал (выходной конденсатор которого ближе расположен к силовому трансу) ловит на себя 150гц явно сильнее правого. Возможно стоит обернуть выходные конденсаторы медной фольгой и заземлить. Попробовал - нет, не помогло. Продолжу поиск особо чувствительного участка.
Эти пункты - рассуждения, дабы ничего не упустить. Кроме первого пункта. И еще один вопрос/наблюдение. Вчера когда все это дело отслушивал решил поэкспериментировать. Вход сигнала одного канала соединил с землей этого же входа. Короче, закоротил вход - тишина гробовая. Но! Потом при помощи провода заземлил сигнал этого же входа не в точке входа, а заземлил на третий вывод входного разьема питания (того что с землей соединяется напрямую у меня) и получил конкретный такой гул. Что это может быть? Почему так? Это и есть то самое напряжение шумов?
Второй момент который смутил - при закрытии верхней крышки шум 150гц увеличивается. Может на 1-2 дБ но становится больше. Решено - не плотно соприкасались винты
Третье - хочу попробовать провести эксперимент с заземлением накала на землю высокого. Я сейчас использую genalex лампы, они не бояться работы без подьема потенциала.
Я явно слышу что левый канал (выходной конденсатор которого ближе расположен к силовому трансу) ловит на себя 150гц явно сильнее правого. Возможно стоит обернуть выходные конденсаторы медной фольгой и заземлить. Попробовал - нет, не помогло. Продолжу поиск особо чувствительного участка.
Эти пункты - рассуждения, дабы ничего не упустить. Кроме первого пункта. И еще один вопрос/наблюдение. Вчера когда все это дело отслушивал решил поэкспериментировать. Вход сигнала одного канала соединил с землей этого же входа. Короче, закоротил вход - тишина гробовая. Но! Потом при помощи провода заземлил сигнал этого же входа не в точке входа, а заземлил на третий вывод входного разьема питания (того что с землей соединяется напрямую у меня) и получил конкретный такой гул. Что это может быть? Почему так? Это и есть то самое напряжение шумов?
Дорогу осилит идущий
- seurf
- Знаток

- Сообщения: 1232
- Зарегистрирован: 12 май 2016, 19:54
- Откуда: Волгоград
- Благодарил (а): 265 раз
- Поблагодарили: 214 раз
- Контактная информация:
можно тестером проверить потенциал между ними по переменке. Поставить потенциометр в эту линию и от 30 до 0 Ом по крутить, с контролем результата. Вообще то у Хагермана в апгрейде корректора по фону описана цепочка ( диод, конденсатор, сопротивление). Можно посмотреть эту цепочку в земле в теме фильтр сетевого питания. Там Владислав диодный мост применил.Евгений Михеев писал(а): ↑14 дек 2022, 00:03Потом при помощи провода заземлил сигнал этого же входа не в точке входа, а заземлил на третий вывод входного разьема питания (того что с землей соединяется напрямую у меня) и получил конкретный такой гул. Что это может быть? Почему так?
Можно ( если нет экранной обмотки на трансе и есть возможность ) из медной фольги обернуть катушку транса, от которого фон. Только с зазором фольга, что бы без кз. И заземлить. Только не на сигнальную землю, а на корпусную. Которая должна от сигнальной тоже отделяться ( см. Схему Модернизация Odd Watt). Можно перевернуть вилку в розетке и выбрать более тихий вариант. Можно много чего!
Александр
- Евгений Михеев
- Заслуженный Ветеран

- Сообщения: 4466
- Зарегистрирован: 22 май 2015, 11:52
- Откуда: Республика Коми, Ухта
- Благодарил (а): 322 раза
- Поблагодарили: 354 раза
- Контактная информация:
- poty
- Профи

- Сообщения: 5044
- Зарегистрирован: 24 мар 2014, 10:00
- Откуда: Россия, Москва
- Благодарил (а): 191 раз
- Поблагодарили: 662 раза
- Контактная информация:
Упустил я из виду это сообщение.
Когда ещё девушки вокруг были молодыми (
) Хагерман разговаривал с теми, кто интересовался его продуктами. Мне было интересно почему, с одной стороны, классические цепи и топологии, которые он использовал, и довольно много каких-то непонятных "штучек" везде понапихано. На один из вопросов по поводу этого конденсатора он сослался на тот труд по заземлению устройств, что есть в переведённом виде здесь, на форуме. Я этот труд довольно серьёзно проштудировал, но не нашёл в нём однозначного объяснения необходимости этого конденсатора. Нет, по формальным признакам этот конденсатор эквивалентен демпферному конденсатору во вторичной обмотке + явно, что он фильтрует множество ВЧ вещей из сети (см. разработку нашего фильтра), но эффективность его, скажем прямо, не впечатляющая. В один из разговоров он упомянул, что такой конденсатор спасает при наличии в той же сети импульсных источников питания, которые искажают форму синусоиды. Потенциально это может быть объяснением, но для себя оставил понимание, что это - часть входного фильтра + довольно неплохой грозоразрядник.
По поводу этого конденсатора много спорили с Яном, жаль, что он всё потёр.Евгений Михеев писал(а): ↑31 мар 2023, 13:59У Хагермана часто видел конденсатор на 10нФ параллельно первичке трасформатора.
Когда ещё девушки вокруг были молодыми (
не очень понял - какие винты с чем не плотно соприкасались?Евгений Михеев писал(а): ↑31 мар 2023, 13:59Второй момент который смутил - при закрытии верхней крышки шум 150гц увеличивается. Может на 1-2 дБ но становится больше. Решено - не плотно соприкасались винты
Есть смысл? Да, основная цель - защитить переход накал-катод. Но такое включение позволяет также вырвать пульсации по накалу из прямого соединения с сигнальной землёй.Евгений Михеев писал(а): ↑31 мар 2023, 13:59хочу попробовать провести эксперимент с заземлением накала на землю высокого.
Если разрыва защитной земли нет, то нужно понимать, как соединены остальные земли.Евгений Михеев писал(а): ↑31 мар 2023, 13:59Вход сигнала одного канала соединил с землей этого же входа. ... заземлил сигнал этого же входа не в точке входа, а ...на третий вывод входного разьема питания (того что с землей соединяется напрямую у меня) и получил конкретный такой гул. Что это может быть? Почему так? Это и есть то самое напряжение шумов?
Владислав
- Евгений Михеев
- Заслуженный Ветеран

- Сообщения: 4466
- Зарегистрирован: 22 май 2015, 11:52
- Откуда: Республика Коми, Ухта
- Благодарил (а): 322 раза
- Поблагодарили: 354 раза
- Контактная информация:
Владислав, приветствую!!!
злодей
Отправлено спустя 1 час 38 минут 44 секунды: Получается такая история между каналами. В одном чуть больше 150 гц, в другом 100 гц, в общем и целом уровень шума примерно одинаковый.
Просто понять бы откуда 150 ползет. без него была бы гробовая тишина.
По землям.
фоник соединен с предом.
У фоника: сигнальная земля соединена с корпусом через конденсатор+параллельно ему резистор, защитная земля соединена с корпусом напрямую.
у преда: защитная земля соединена с корпусом напрямую, сигнальная земля поднята относительно земли питания на +10вольт (т.к.баланс) и соединена с корпусом напрямую
Отправлено спустя 1 час 46 минут 18 секунд:
СОвершенно верно, стенки корпуса не были плотно притянуты.
Уже провел - по шумам без изменений, при этом пусть переход накал-катод будет защищен. Но - я проверил
Отправлено спустя 1 час 38 минут 44 секунды: Получается такая история между каналами. В одном чуть больше 150 гц, в другом 100 гц, в общем и целом уровень шума примерно одинаковый.
Просто понять бы откуда 150 ползет. без него была бы гробовая тишина.
По землям.
фоник соединен с предом.
У фоника: сигнальная земля соединена с корпусом через конденсатор+параллельно ему резистор, защитная земля соединена с корпусом напрямую.
у преда: защитная земля соединена с корпусом напрямую, сигнальная земля поднята относительно земли питания на +10вольт (т.к.баланс) и соединена с корпусом напрямую
Отправлено спустя 1 час 46 минут 18 секунд:
Дорогу осилит идущий
- poty
- Профи

- Сообщения: 5044
- Зарегистрирован: 24 мар 2014, 10:00
- Откуда: Россия, Москва
- Благодарил (а): 191 раз
- Поблагодарили: 662 раза
- Контактная информация:
я так понимаю - эксперименты проводятся именно сЕвгений Михеев писал(а): ↑01 апр 2023, 19:50сигнальная земля соединена с корпусом через конденсатор+параллельно ему резистор, защитная земля соединена с корпусом напрямую
фонокорректором? Тут сам провод при таких чувствительностях может ловить всё, что угодно.
это третья гармоника 50Гц. Что у нас находится в сигнальных цепях и подключно к ОППВ?
Владислав
- Евгений Михеев
- Заслуженный Ветеран

- Сообщения: 4466
- Зарегистрирован: 22 май 2015, 11:52
- Откуда: Республика Коми, Ухта
- Благодарил (а): 322 раза
- Поблагодарили: 354 раза
- Контактная информация:
- Евгений Михеев
- Заслуженный Ветеран

- Сообщения: 4466
- Зарегистрирован: 22 май 2015, 11:52
- Откуда: Республика Коми, Ухта
- Благодарил (а): 322 раза
- Поблагодарили: 354 раза
- Контактная информация:
poty, провел еще ряд экспериментов. Действительно, что то натягивает на 150гц.
Причем интересная картинка. Открываем верхнюю крышку - имеем примерно одинаковый уровень шума в обоих каналах плюс минус 1 дб.
Закрываю крышку (проверяю «герметичность» мультиметром - все звониться), получаю СНИЖЕНИЕ в одном канале и ПОВЫШЕНИЕ во втором. Картина такая что на закороченых входах что на открытых. Тоесть снижение на 1 канале ожидаемо и понятно, но почему при этом происходит повышение во втором? Вот тут совсем не ясная ситуация. Не встречали такого?
Причем интересная картинка. Открываем верхнюю крышку - имеем примерно одинаковый уровень шума в обоих каналах плюс минус 1 дб.
Закрываю крышку (проверяю «герметичность» мультиметром - все звониться), получаю СНИЖЕНИЕ в одном канале и ПОВЫШЕНИЕ во втором. Картина такая что на закороченых входах что на открытых. Тоесть снижение на 1 канале ожидаемо и понятно, но почему при этом происходит повышение во втором? Вот тут совсем не ясная ситуация. Не встречали такого?
Дорогу осилит идущий
Кто сейчас на конференции
Сейчас этот форум просматривают: нет зарегистрированных пользователей и 3 гостя