Для активации новой учетной записи и ее подтверждения на Форуме - необходимо связаться с администратором по электронной почте p-i-n-o-k-i-o@mail.ru.
Все новые учетные записи не прошедшие подтверждения администратором воспринимаются как спам.
Все новые учетные записи не прошедшие подтверждения администратором воспринимаются как спам.
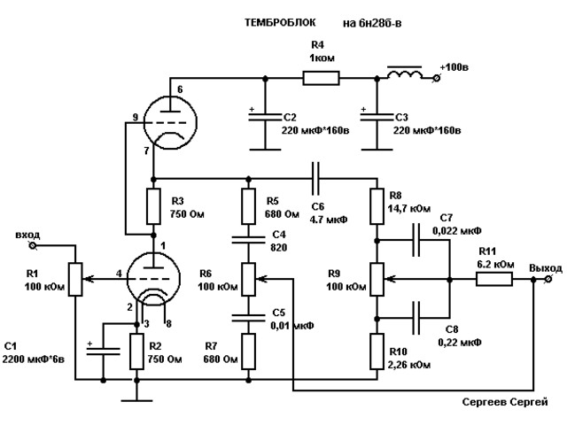
Предварительный усилитель на 6Н2П-ЕВ
- Вячеслав
- Новичок

- Сообщения: 40
- Зарегистрирован: 26 ноя 2019, 11:26
- Откуда: Липецк
- Благодарил (а): 5 раз
- Поблагодарили: 11 раз
- Контактная информация:
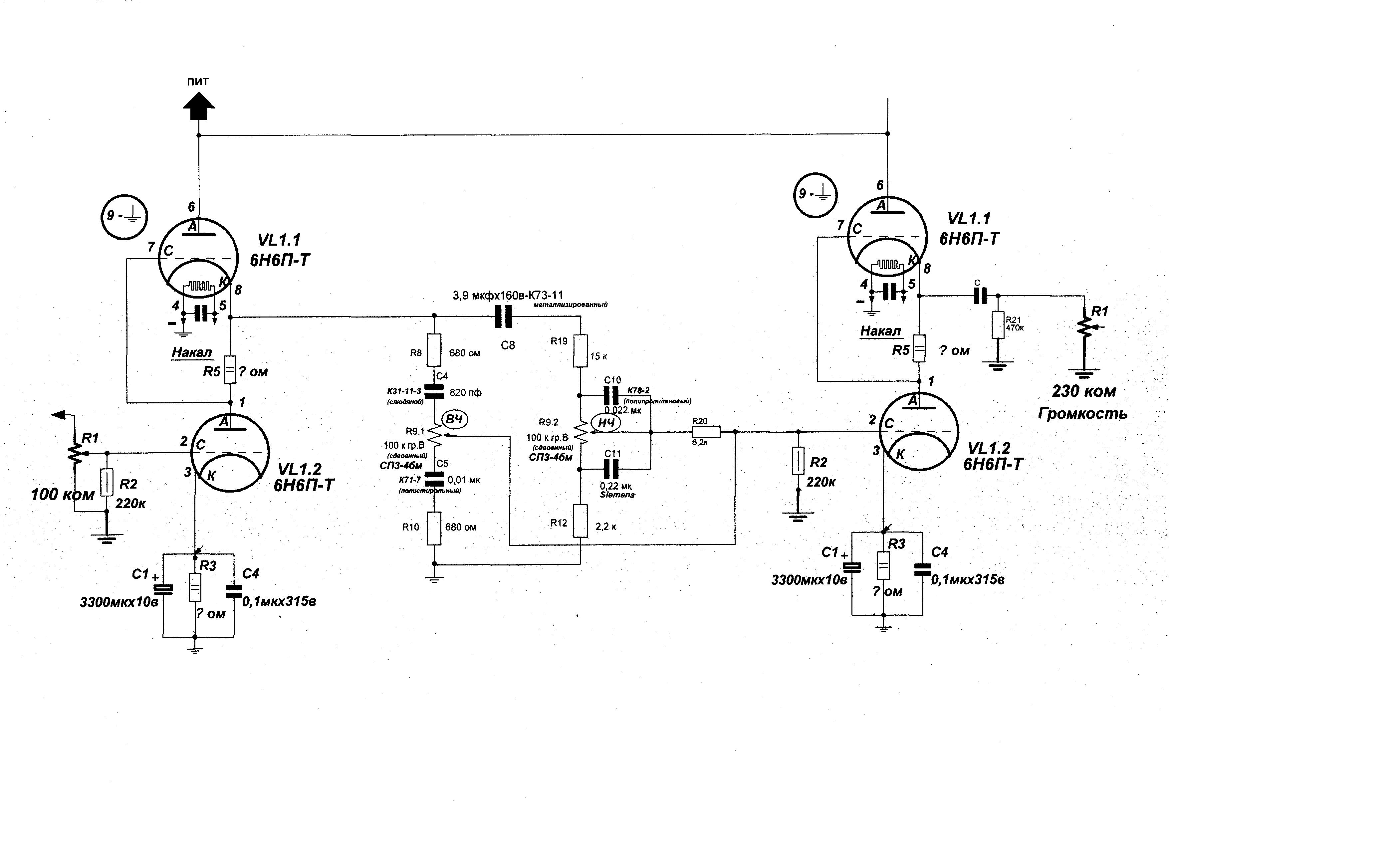
Владислав, все ты разложил по полочкам, что-то я теоретически знал,а что-то,разумеется нет, понимаю я, что, видимо, и недостаточно напряжения питания, чтобы можно было подбирать ток анода. Не исключено, что на переизбыток НЧ влияет С8=3,9 мкф. Вообщем, буду проверять экспериментально, во 2 каскаде применяю по 1-1,2ком и слушаю результат. Положение ручки регулятора чувствительности теперь около 11-12 часов(в крайнем левом полож.-7час),это я к тому,что усиление существенно уменьшилось. Вопрос: в предусилителе не нужно на выход ставить по резистору=470 ком на массу? Я не стал ставить, подразумевая, что достаточно при подключении перем.резистора на 230 ком гибридника, иначе, если еще и 470к,то вых.сопрот. уже будет около 154 ком, шунтировать лампу сильно не стоит? Или я неи прав? В качестве отступления: у меня в гибриднике на входе 6н6п-т-понравилась лампочка,раньше использовал 6н23п, чувствительность усилителя оказалась недостаточной при использовании разл. плееров. Спасибо.
- poty
- Профи

- Сообщения: 5049
- Зарегистрирован: 24 мар 2014, 10:00
- Откуда: Россия, Москва
- Благодарил (а): 193 раза
- Поблагодарили: 664 раза
- Контактная информация:
Резистор на выходе, соединяющий внешнюю обкладку конденсатора с землёй - обязателен с точки зрения безопасности. Если этого не сделать при включении предварительного усилителя без соединения с усилителем мощности на выходе будет (в данном случае) напряжение на аноде VL2. Если после этого подключить предварительный усилитель к усилителю мощности, то выходной конденсатор фактически разрядится (или зарядится) через входное сопротивление усилителя мощности, что при этом произойдёт -зависит от многих факторов, но рисковать бы я не стал.Вячеслав писал(а): ↑04 дек 2019, 08:50Вопрос: в предусилителе не нужно на выход ставить по резистору=470 ком на массу? Я не стал ставить, подразумевая, что достаточно при подключении перем.резистора на 230 ком гибридника, иначе, если еще и 470к,то вых.сопрот. уже будет около 154 ком, шунтировать лампу сильно не стоит? Или я не прав?
Теперь что касается шунтирования выхода. Хочу отметить, что нагрузкой лампы является R22(или R23) параллельно с всем, что подключено к выходу усилителя. Т.е., ориентируясь на Ваши данные 82кОм||220кОм = 60кОм. Если Вы подключаете на выход разрядный резистор, допустим, 470кОм, то нагрузка для лампы станет 82кОм||470кОм||220кОм=53кОм - изменение всего на 12%. Никакой дополнительной проблемы это точно не вызовет. Кстати, на выход можно подключить резистор сопротивлением как больше 470кОм, так и меньше. Предполагаю необходимость подсчета по нормам, ограничивающим переходные процессы с большой энергетикой, опасной для человека. Я, если честно, этих норм не знаю и считаю обычно по импульсному току при включении. Но для персонального использования это не так важно, можно выбирать любое сопротивление, важно, чтобы оно там было.
Считаю, что если нет входного селектора и не требуется подстраивать чувствительности по входам, регулятор чувствительности вообще лучше опустить. Если всё же он нужен, то лучше, чтобы он работал в интервале 2-3 часов, ближе к положению "без аттенюации".
Владислав
- Вячеслав
- Новичок

- Сообщения: 40
- Зарегистрирован: 26 ноя 2019, 11:26
- Откуда: Липецк
- Благодарил (а): 5 раз
- Поблагодарили: 11 раз
- Контактная информация:
Доброе утро, Владислав. Новости:
установил все катодные резисторы сопротивлением 1,2 ком.Замерил токи анодов=0,7 мА и 0,5 мА(новая лампа 2 каскада дает немного отличающиеся показания от первой).Делал прослушку,впечатления:звук мягкий,приятный,регулировка ВЧ придает на мой взгляд не столь именно ВЧ,а детальность,что очень хорошо.На некоторых композициях я все-таки вроде бы услышал переизбыток НЧ,при этом регулятор был в положении нейтральном или едва чуть больше.Усиление заметно еще уменьшилось.В целом доволен я,может вместо С6=3,9 мкф(см.новую прилагаемую схему) поставить на 0,1 мкф,сравнить или поставить его сразу с Анода? Послушать, потом проверить осциллографом. Как считаешь? Выход зашунтировал соответствующими резисторами. Спасибо.
установил все катодные резисторы сопротивлением 1,2 ком.Замерил токи анодов=0,7 мА и 0,5 мА(новая лампа 2 каскада дает немного отличающиеся показания от первой).Делал прослушку,впечатления:звук мягкий,приятный,регулировка ВЧ придает на мой взгляд не столь именно ВЧ,а детальность,что очень хорошо.На некоторых композициях я все-таки вроде бы услышал переизбыток НЧ,при этом регулятор был в положении нейтральном или едва чуть больше.Усиление заметно еще уменьшилось.В целом доволен я,может вместо С6=3,9 мкф(см.новую прилагаемую схему) поставить на 0,1 мкф,сравнить или поставить его сразу с Анода? Послушать, потом проверить осциллографом. Как считаешь? Выход зашунтировал соответствующими резисторами. Спасибо.
- poty
- Профи

- Сообщения: 5049
- Зарегистрирован: 24 мар 2014, 10:00
- Откуда: Россия, Москва
- Благодарил (а): 193 раза
- Поблагодарили: 664 раза
- Контактная информация:
Вячеслав, так просто это не работает. Конденсатор 3,9мкф определяет только левый, самый низкочастотный, "склон" характеристики. Скорее всего, им Вы добьётесь коррекции в районе 5-10Гц, остальная часть так и будет "горбиться". Здесь желательно пересчитать регулятор тембров под реальный выходной импеданс каскада и существующую нагрузку. Хотелось бы понять источник схемы регулятора тембров и пересчитывали ли Вы его позже или взяли как есть?
Владислав
- goldmen8
- Опытный

- Сообщения: 554
- Зарегистрирован: 25 май 2018, 10:02
- Откуда: г. Киров (на р. Вятка)
- Благодарил (а): 138 раз
- Поблагодарили: 188 раз
- Контактная информация:
Для расчета "регуляторов тембра" пользуюсь калькулятором.
Выбираешь схему которая понравилась, прямо на схеме (двойным щелчком) вводишь данные и смотришь что получилось.
Там и Ваш вариант схемы есть.
Выбираешь схему которая понравилась, прямо на схеме (двойным щелчком) вводишь данные и смотришь что получилось.
Там и Ваш вариант схемы есть.
- За это сообщение автора goldmen8 поблагодарили (всего 2):
- Tos, Роман Мирошниченко
- Рейтинг: 33.3%
-
Александр.
- poty
- Профи

- Сообщения: 5049
- Зарегистрирован: 24 мар 2014, 10:00
- Откуда: Россия, Москва
- Благодарил (а): 193 раза
- Поблагодарили: 664 раза
- Контактная информация:
Вячеслав, если можно - приведите ссылки. Не думаю, что ссылки являются нарушением чьих-то прав.
Также хочу напомнить, что пассивный регулятор тембра всегда зависит от выходного сопротивления предшествующего каскада и входного сопротивления следующего каскада. Самая простая ситуация - со входным сопротивлением - оно определяется R20 и R21 однозначно для соответствующего канала. Т.е., его значение нужно просто взять из предшествующей конструкции, для которой рассчитывался регулятор тембра.
С выходным сопротивлением всё гораздо хуже. При той же самой лампе оно зависит от схемы её включения, наличии ООС (в Вашем случае зашунтированном или незашунтированном катодном резисторе), величине анодного резистора, выбранной рабочей точке. Попасть точно в цель оригинальной конструкции бывает крайне сложно. Поэтому замечание Александра, по сути, вполне рабочее. (Кстати, Евгений и Александр - гитарные фанаты, а в гитарных усилителях тема тембров - весьма продвинута, так что вероятно они побольше меня знают о тембрах и их конструкциях: я-то у себя их не применяю.
)
Отправлено спустя 45 минут 43 секунды:
Вот решил смоделировать темброблок. Сразу предупреждаю, что точность моделирования невелика, но основную картину моделирование показывает. С моей точки зрения нелинейность АЧХ весьма и весьма велика (>9дБ). Я не ожидал, что ВЧ часть уйдёт в -3дБ.
Также хочу напомнить, что пассивный регулятор тембра всегда зависит от выходного сопротивления предшествующего каскада и входного сопротивления следующего каскада. Самая простая ситуация - со входным сопротивлением - оно определяется R20 и R21 однозначно для соответствующего канала. Т.е., его значение нужно просто взять из предшествующей конструкции, для которой рассчитывался регулятор тембра.
С выходным сопротивлением всё гораздо хуже. При той же самой лампе оно зависит от схемы её включения, наличии ООС (в Вашем случае зашунтированном или незашунтированном катодном резисторе), величине анодного резистора, выбранной рабочей точке. Попасть точно в цель оригинальной конструкции бывает крайне сложно. Поэтому замечание Александра, по сути, вполне рабочее. (Кстати, Евгений и Александр - гитарные фанаты, а в гитарных усилителях тема тембров - весьма продвинута, так что вероятно они побольше меня знают о тембрах и их конструкциях: я-то у себя их не применяю.
Отправлено спустя 45 минут 43 секунды:
Вот решил смоделировать темброблок. Сразу предупреждаю, что точность моделирования невелика, но основную картину моделирование показывает. С моей точки зрения нелинейность АЧХ весьма и весьма велика (>9дБ). Я не ожидал, что ВЧ часть уйдёт в -3дБ.
Владислав
- poty
- Профи

- Сообщения: 5049
- Зарегистрирован: 24 мар 2014, 10:00
- Откуда: Россия, Москва
- Благодарил (а): 193 раза
- Поблагодарили: 664 раза
- Контактная информация:
Схема на ресурсе leomus.ru имеет дополнительную коррекцию между первым и вторым каскадом, да и предваряющий тембры каскад имеет другую рабочую точку. Критиковать не буду, но подход у автора там "гитарный" и борьба с проблемами такая же: всё заземлить и поместить в металлический корпус. Имеются значительные расхождения между описанием и конструкцией. Кроме того, автор изначально хотел подчеркнуть НЧ, не удивлюсь, если регулятор тембра под это и был рассчитан.
Приведенная в сообщении схема вообще имеет все отличия, перечисленные мной как повод для пересчета регулятора тембров: другая лампа, топология, рабочая точка, ООС...
Если будете проводить эксперименты, посмотрите усиление с интервалом в декаду: 20Гц, 200Гц, 2000Гц, 20000Гц (или 10-100-1000-10000). Тогда будет понятно, ошибаюсь я или нет.
Приведенная в сообщении схема вообще имеет все отличия, перечисленные мной как повод для пересчета регулятора тембров: другая лампа, топология, рабочая точка, ООС...
Если будете проводить эксперименты, посмотрите усиление с интервалом в декаду: 20Гц, 200Гц, 2000Гц, 20000Гц (или 10-100-1000-10000). Тогда будет понятно, ошибаюсь я или нет.
Владислав
- goldmen8
- Опытный

- Сообщения: 554
- Зарегистрирован: 25 май 2018, 10:02
- Откуда: г. Киров (на р. Вятка)
- Благодарил (а): 138 раз
- Поблагодарили: 188 раз
- Контактная информация:
А я голову ломаю, как такой регулятор тембра может правильно работать с лампой 6н2п.
А тут вон оно чЁ (?) оказалось 6н28б, да и ещё SRPP каскад
А это совсем не одно и тоже.
Замена явно не однозначна. Ближе всего для замены подойдёт 6н3п. Но всё равно нужно будет пересчитать, да и ещё цоколёвка лампы не такая. Уж если браться за "пересчёт", то сразу посмотреть на 6н23п и как писал Владислав:
И снова для помощи:
А тут вон оно чЁ (?) оказалось 6н28б, да и ещё SRPP каскад
Замена явно не однозначна. Ближе всего для замены подойдёт 6н3п. Но всё равно нужно будет пересчитать, да и ещё цоколёвка лампы не такая. Уж если браться за "пересчёт", то сразу посмотреть на 6н23п и как писал Владислав:
И снова для помощи:
Александр.
- Вячеслав
- Новичок

- Сообщения: 40
- Зарегистрирован: 26 ноя 2019, 11:26
- Откуда: Липецк
- Благодарил (а): 5 раз
- Поблагодарили: 11 раз
- Контактная информация:
Извините, почти безосновательно: может уменьшить анодный резистор, затем подобрать катодный ближе к 1 мА? Сейчас посмотрю ОСЦ-м. Кстати, анодный ток на что влияет?
На линейность в т.ч.?
Итак, представляю Вашему вниманию данные, извините, если что-то не так Вас понял или взял небольшой вх. сигнал, синусоида везде чистая, ровная. Что делать, как быть...?
Отправлено спустя 1 час 21 минуту 16 секунд:
Дополняю входной каскад гибридного усилителя, однако он в формате sPlan 7.0, если есть у Вас такая программа,если,что то завтра могу прикрепить в сканированном виде.
На линейность в т.ч.?
Итак, представляю Вашему вниманию данные, извините, если что-то не так Вас понял или взял небольшой вх. сигнал, синусоида везде чистая, ровная. Что делать, как быть...?
Отправлено спустя 1 час 21 минуту 16 секунд:
Дополняю входной каскад гибридного усилителя, однако он в формате sPlan 7.0, если есть у Вас такая программа,если,что то завтра могу прикрепить в сканированном виде.
- Вячеслав
- Новичок

- Сообщения: 40
- Зарегистрирован: 26 ноя 2019, 11:26
- Откуда: Липецк
- Благодарил (а): 5 раз
- Поблагодарили: 11 раз
- Контактная информация:
Вторая часть замеров:
Владислав и др. Радиолюбители, мои вторые показания в табл. форме Вам о чем нибудь говорят? Несомненно пока очевидно,что подъем НЧ даже в среднем (нейтральном) положении регулятора НЧ достаточно большой, я не говорю, что это плохо, а вот подъем ВЧ...впрочем на 10 кГц (при 0,4 В ампл.знач. или при 0,28 В действ.знач.)-одинаковый.
Вы мне скажите: стоит ли что-то изменять? Если да, то что?
Или в принципе можно остановиться без ущерба качества звучания? Интересно какой коэффициент гармоник моего преда?
Есть ли смысл попробовать добавить катодные конденсаторы в какой-либо из каскадов небольшой емкости для поднятия ВЧ(раз спад на 3 Дб)?
Вы мне скажите: стоит ли что-то изменять? Если да, то что?
Или в принципе можно остановиться без ущерба качества звучания? Интересно какой коэффициент гармоник моего преда?
Есть ли смысл попробовать добавить катодные конденсаторы в какой-либо из каскадов небольшой емкости для поднятия ВЧ(раз спад на 3 Дб)?
- poty
- Профи

- Сообщения: 5049
- Зарегистрирован: 24 мар 2014, 10:00
- Откуда: Россия, Москва
- Благодарил (а): 193 раза
- Поблагодарили: 664 раза
- Контактная информация:
Мне кажется странным провал на ВЧ на 10кГц при втором измерении.
Вячеслав, я бы пересчитал темброблок под имеющуюся конструкцию. Во-первых, он необоснованно сильно уменьшает сигнал. Я понимаю, что Вы хотите получить 10дБ регулировки в каждую сторону, в связи с чем потери на темброблоке даже в теории не могут быть меньше 10дБ, но у Вас они находятся в районе 20дБ (в 10 раз!). Во-вторых, для высокого выходного сопротивления каскада на 6Н2П с выбранным анодным сопротивлением и с ООС комплексная нагрузка оказывается слишком сложной. Например, в среднем положении регулятора темброблок имеет на 20Гц входное сопротивление 48кОм, на 100Гц - 41кОм, на 1кГц - 15кОм, на 20кГц - 12,5кОм. И это - при выходном сопротивлении каскада около 54,5кОм! Т.е., уже на входе мы имеем 10дБ разницы в усилении между 20Гц и 20кГц! Это говорит о том, что для сохранения неизменным темброблока нужно понижать выходное сопротивление каскада. Если сохранять только схемотехнику, то увеличивать входное сопротивление темброблока.
Вячеслав, я бы пересчитал темброблок под имеющуюся конструкцию. Во-первых, он необоснованно сильно уменьшает сигнал. Я понимаю, что Вы хотите получить 10дБ регулировки в каждую сторону, в связи с чем потери на темброблоке даже в теории не могут быть меньше 10дБ, но у Вас они находятся в районе 20дБ (в 10 раз!). Во-вторых, для высокого выходного сопротивления каскада на 6Н2П с выбранным анодным сопротивлением и с ООС комплексная нагрузка оказывается слишком сложной. Например, в среднем положении регулятора темброблок имеет на 20Гц входное сопротивление 48кОм, на 100Гц - 41кОм, на 1кГц - 15кОм, на 20кГц - 12,5кОм. И это - при выходном сопротивлении каскада около 54,5кОм! Т.е., уже на входе мы имеем 10дБ разницы в усилении между 20Гц и 20кГц! Это говорит о том, что для сохранения неизменным темброблока нужно понижать выходное сопротивление каскада. Если сохранять только схемотехнику, то увеличивать входное сопротивление темброблока.
Владислав
- Вячеслав
- Новичок

- Сообщения: 40
- Зарегистрирован: 26 ноя 2019, 11:26
- Откуда: Липецк
- Благодарил (а): 5 раз
- Поблагодарили: 11 раз
- Контактная информация:
Прошу прощения, Владислав, зашел в тупик полностью, если использовать заново схему:
вместо 6н28 использовать с меньшим вых.сопротивлением 6н6п с моим тембром, вероятно, усиления не хватит? (Кус=20+/-4)
Или же во втором каскаде 6н2п-в качестве катодного повторителя использовать, то что видоизменять при имеющемся питании? Сигнал с катода будет выходить, мог бы как-то схематически отразить? Спасибо.
Отправлено спустя 57 минут 24 секунды:
Владислав, не такой ли "винегрет" желательно сделать? Отправлено спустя 11 минут 40 секунд:
Мне на выходе надо иметь 2 в.
Отправлено спустя 57 минут 24 секунды:
Владислав, не такой ли "винегрет" желательно сделать? Отправлено спустя 11 минут 40 секунд:
Мне на выходе надо иметь 2 в.
Кто сейчас на конференции
Сейчас этот форум просматривают: нет зарегистрированных пользователей и 4 гостя