
Для активации новой учетной записи и ее подтверждения на Форуме - необходимо связаться с администратором по электронной почте p-i-n-o-k-i-o@mail.ru.
Все новые учетные записи не прошедшие подтверждения администратором воспринимаются как спам.
Все новые учетные записи не прошедшие подтверждения администратором воспринимаются как спам.
И все-таки "цифра"?!
Модератор: Роман Мирошниченко
- Роман Мирошниченко
- Заслуженный Ветеран
- Сообщения: 4408
- Зарегистрирован: 09 май 2014, 13:31
- Откуда: Саратов
- Благодарил (а): 532 раза
- Поблагодарили: 184 раза
- Контактная информация:
- Роман Мирошниченко
- Заслуженный Ветеран
- Сообщения: 4408
- Зарегистрирован: 09 май 2014, 13:31
- Откуда: Саратов
- Благодарил (а): 532 раза
- Поблагодарили: 184 раза
- Контактная информация:
[upd=1504845804][/upd]
Владислав, а можете об этом моменте чуть подробнее, как Вы такой вывод сделали?
Просто у меня самого возникли такие подозрения, когда я читал инструкцию на карту. И мне хотелось бы в этом разобраться, чтобы при выборе следующей карты не лохануться.
В принципе, я думал о варианте, заводить звук одной картой, а выводить другой. Это вчера получилось с Вашей помощью. Только, такое решение еще сильнее усложняет ситуацию. И удоражает.
[upd=1504847888][/upd]
Еще раз просмотрев инструкцию, я не нашел такого ограничения.
Вот есть пункт про подключение "мониторов":
В некотором смысле это грустно, ибо Line out 1/L и Line out 2/R единственный балансный выход на устройстве.poty писал(а):В режиме Stereo Mix невозможно на наушниках и выходах Line out 1/L и Line out 2/R получить сигнал с компьютера одновременно с передачей на компьютер оцифрованного сигнала.

Владислав, а можете об этом моменте чуть подробнее, как Вы такой вывод сделали?
Просто у меня самого возникли такие подозрения, когда я читал инструкцию на карту. И мне хотелось бы в этом разобраться, чтобы при выборе следующей карты не лохануться.
В принципе, я думал о варианте, заводить звук одной картой, а выводить другой. Это вчера получилось с Вашей помощью. Только, такое решение еще сильнее усложняет ситуацию. И удоражает.

[upd=1504847888][/upd]
Еще раз просмотрев инструкцию, я не нашел такого ограничения.
Вот есть пункт про подключение "мониторов":
- Роман Мирошниченко
- Заслуженный Ветеран
- Сообщения: 4408
- Зарегистрирован: 09 май 2014, 13:31
- Откуда: Саратов
- Благодарил (а): 532 раза
- Поблагодарили: 184 раза
- Контактная информация:
- poty
- Профи
- Сообщения: 5008
- Зарегистрирован: 24 мар 2014, 10:00
- Откуда: Россия, Москва
- Благодарил (а): 188 раз
- Поблагодарили: 638 раз
- Контактная информация:
Это правильное поведение. Если посмотреть на схему подключений - для Line outputs сигнал не проходит через микшерские штучки.Роман Мирошниченко писал(а):- переключая выходы для "Line Outputs 3-4" (computer 1, 2 / mixer output L,R) определил, что громкость не меняется;
- зато она меняется, когда я переключаю выходы для "DIGITAL OUTPUTS" (computer 1, 2 / mixer output L,R).
[upd=1504850576][/upd]
Есть ещё режим Multitrack, там шина вывода делится на две и можно использовать нужные выводы.
Владислав
- Роман Мирошниченко
- Заслуженный Ветеран
- Сообщения: 4408
- Зарегистрирован: 09 май 2014, 13:31
- Откуда: Саратов
- Благодарил (а): 532 раза
- Поблагодарили: 184 раза
- Контактная информация:
Повернул картинку схемы в нормальное положение - все не так уж страшно там. Изначально напугало и оттолкнуло, что это все боком. Глаза запутались.poty писал(а):Если посмотреть на схему подключений - для Line outputs сигнал не проходит через микшерские штучки.

[upd=1504851501][/upd]
Все равно сложно такую схему читать на вскидку... У меня лично мозг закипает.
Это я уже после опыта работы с картой - есть какие-то представления. И После Ваших разъяснений.
А вот так, чтобы купить в магазине и открыв схему, начать переключения делать - уже профессиональные навыки должны быть.
Нужно было все-таки остановиться на ASUS или CREATIVE. Там по идее более дружелюбная среда должна быть для не продвинутых пользователей.
- Роман Мирошниченко
- Заслуженный Ветеран
- Сообщения: 4408
- Зарегистрирован: 09 май 2014, 13:31
- Откуда: Саратов
- Благодарил (а): 532 раза
- Поблагодарили: 184 раза
- Контактная информация:
Отступление относительно ЗВУКА и МУЗЫКИ
Хочу отметить, что в последнем варианте включения, звук очень разный - с "миксера" и с "компьютера" (когда переключаешь в DIGITAL OUTPUT).
[upd=1504853116][/upd]
Ха... А дело-то тут в Dirac.
Сейчас попробовал попереключать этот вход с "миксера" на "компьютер", с фильтрами и без.
Так вот, без Dirac разницы фактически нет. Для выхода с "миксера" включение Dirac не принципиально меняет звук (хоть оно и заметно). А вот для выхода с "компьютера" Dirac звучание преображает координально.
[upd=1504853703][/upd]
Попробовал MakBook напрямую к стереосистеме подключить (вообще без US-366), звук получается еще лучше.
[upd=1504853983][/upd]
НЕ НРАВИТСЯ, что для перехода с карты на встроенный выход, не достаточно просто перткнуть штекер и поменять настройки. Нужно ВСЕ ПРОГРАММЫ закрыть, а после переключения открыть и настроить заново. Полная хренатень.
Все дальше ухожу я от идеи "мультимедийный компьютер + аудиоинтерфейс". Поиграться безусловно интересно вот так, да еще и при столь квалифицированной (и терпеливой) поддержке со стороны Владислава. Однако, чтобы слушать музыку должно быть все просто: ОДНА ФУНКЦИЯ-ОДНА КНОПКА!
[upd=1504853116][/upd]
Ха... А дело-то тут в Dirac.
Сейчас попробовал попереключать этот вход с "миксера" на "компьютер", с фильтрами и без.
Так вот, без Dirac разницы фактически нет. Для выхода с "миксера" включение Dirac не принципиально меняет звук (хоть оно и заметно). А вот для выхода с "компьютера" Dirac звучание преображает координально.
[upd=1504853703][/upd]
Попробовал MakBook напрямую к стереосистеме подключить (вообще без US-366), звук получается еще лучше.
[upd=1504853983][/upd]
НЕ НРАВИТСЯ, что для перехода с карты на встроенный выход, не достаточно просто перткнуть штекер и поменять настройки. Нужно ВСЕ ПРОГРАММЫ закрыть, а после переключения открыть и настроить заново. Полная хренатень.
Все дальше ухожу я от идеи "мультимедийный компьютер + аудиоинтерфейс". Поиграться безусловно интересно вот так, да еще и при столь квалифицированной (и терпеливой) поддержке со стороны Владислава. Однако, чтобы слушать музыку должно быть все просто: ОДНА ФУНКЦИЯ-ОДНА КНОПКА!
- poty
- Профи
- Сообщения: 5008
- Зарегистрирован: 24 мар 2014, 10:00
- Откуда: Россия, Москва
- Благодарил (а): 188 раз
- Поблагодарили: 638 раз
- Контактная информация:
А какие настройки нужно менять после перетыкания штекера? Мне казалось, что в Mac все настройки вынесены в сами программы, системных настроек нет.Роман Мирошниченко писал(а):НЕ НРАВИТСЯ, что для перехода с карты на встроенный выход, не достаточно просто перткнуть штекер и поменять настройки. Нужно ВСЕ ПРОГРАММЫ закрыть, а после переключения открыть и настроить заново.
К сожалению, я не большой специалист по Mac (недолюбливаю я эту платформу), но исходя из того, что она построена на Linux-ядре, пусть и извращённой формы, доступны многие автоматизации Linux-а, нужно только специалисту на это посмотреть.
И всё же, заставить работать мы всё смогли, осталось заставить работать так, как это предполагалось.
Владислав
- Роман Мирошниченко
- Заслуженный Ветеран
- Сообщения: 4408
- Зарегистрирован: 09 май 2014, 13:31
- Откуда: Саратов
- Благодарил (а): 532 раза
- Поблагодарили: 184 раза
- Контактная информация:
Ну, выход-то менять нужно (и в Dirac, и в VOX). Только, этого не достаточно оказалось.poty писал(а):А какие настройки нужно менять после перетыкания штекера?
Во-первых, уровень сигнала оказался очень низким при максимальных установках ВСЕХ громкостей, пришлось программы не перезагружать. Исправилось.
Во-вторых, приходится помнить про определенную интеллектуальность программ. Я переключил выход в Dirac c карты на встроенный, а в это время VOX зачем-то сам перескочил на наушники. Хотя для него выходом был назначен Dirac, который оставался в системе. Возможно, Dirac перезагрузился автоматически для принятия внесенных мною изменений. И этого хватило VOX чтобы запаниковать и перейти на свободный выход.
Это и с другими программами постоянно происходит, а их сейчас в процессе звуковоспроизведения задействовано - VOX, Dirac, mixer US-366, настройки AUDIO-MIDI, системные настройки звука и Lineln. Это я по максимуму перечислил, но такое их присутствие на экране вполне возможно (вчера было у меня). И они не только самстоятельно делают в себе изменения (пропал вход - выбирают другой), но и взаимно отключают друг друга (как правило не корректно). Их действия в принципе-то логичны. Возникло изменение, они подстраиваются. Но, для пользователя - это просто кошмар какой-то.
Получается, чтобы перейти с программного плеера на внешний источник, самый надежный способ - все закрыть и открыв, настроить заново. Иначе все равно, что-то не включится и придется проверять во всех местах.
[upd=1504856798][/upd]
Это да!poty писал(а):И всё же, заставить работать мы всё смогли, осталось заставить работать так, как это предполагалось.
Но, с большой Вашей поддержкой. А Вы "очень продвинутый товарищь"-то! Да и я уже нахватался... Т.е. простому смертному такой путь лучше не выбирать. А значит, либо:
Либо домашние музыку слушать не сумеют.poty писал(а):доступны многие автоматизации Linux-а, нужно только специалисту на это посмотреть
Когда-то я сильно возмущался против введения предмета "Информатики" в средней школе. И до сих пор считаю, что на это зря тратится учебное время. Однако, похоже нужно вводить предметы "Телевизор", "Музыкальная система", "Холодильник"... А, что думаете с холодильниками сейчас таких проблем нет?

[upd=1504857306][/upd]
НРАВИТСЯ, что прямо во время прослушивания музыки, можно загрузить фильтр в редактор и подправить. Тут же вставить его обратно в процессор (в свободную ячейку). И тут же сравнит изменения.
Думаю, что и на "железном" DSP процессоре с DIRAC это можно, при подключенном компьютере. Возможно, получится и с устройствами от miniDSP. Это скоро проверю - мой DDRC-22A уже выслан.
- poty
- Профи
- Сообщения: 5008
- Зарегистрирован: 24 мар 2014, 10:00
- Откуда: Россия, Москва
- Благодарил (а): 188 раз
- Поблагодарили: 638 раз
- Контактная информация:
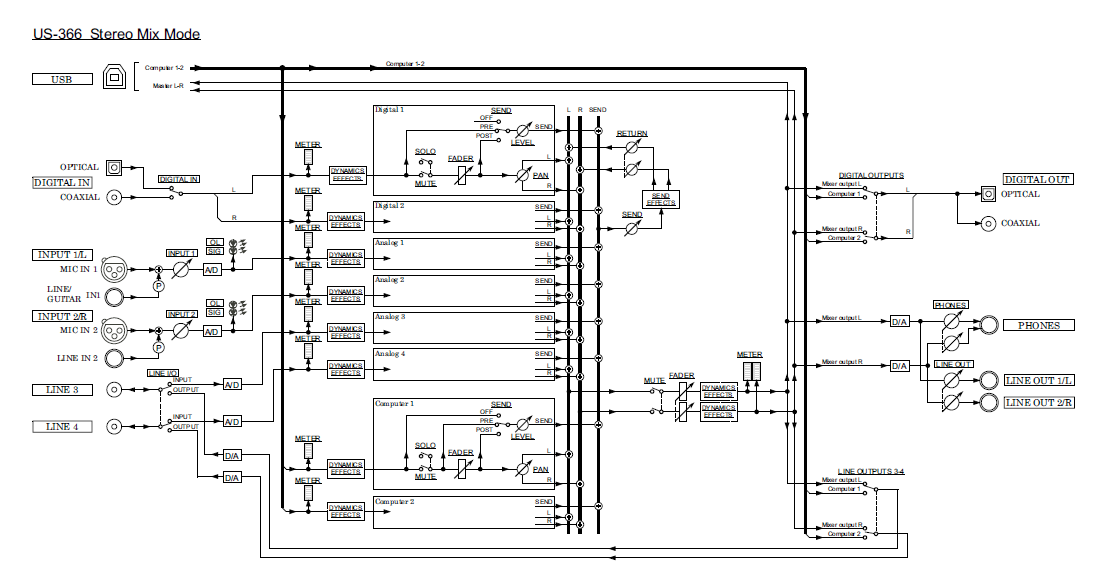
Для начала - более простой вариант - Stereo. В данном варианте под "сигналом" рассматриваются два канала сразу.
1. L, R - стерео сигнал после обработки. Все обработчики подключены к ОДНОЙ ШИНЕ L, R - толстые вертикальные линии справа от обработчиков.
2. SEND - канал, предназначенный для обработки после всех эффектов "обработчиков". Все обработчики подключены к ОДНОЙ ШИНЕ SEND (толстая вертикальная линия справа от линий L и R), но в результате, выход обработчика SEND подключен всё равно к ТОЙ ЖЕ САМОЙ ШИНЕ L, R.
Нам интересен первый выход (обработкой мы на этом микшере не занимаемся), его и будем рассматривать. Заметим также, то ВСЕ ВЫХОДЫ обработчиков в результате объединены НА ОДНУ ШИНУ.
Итак, начнём распутывать от USB-подключения к компьютеру. Оно имеет канал Микшер-Компьютер (Master L-R) и канал Компьютер-Микшер (Computer 1-2).
Master L-R подключен к толстой шине L-R через переключатель MUTE и эффекты FADER-Dynamics Effects. К этой же шине подключены Digital Out (в положении Mixer Output L, R переключателя Digital Outputs, он может переключаться на другую шину), выходы Phones и Line Out 1/L, 2/R (напрямую, без возможности переключения, с использованием ЦАП (D/A)), Line 3, 4 (в положении Mixer Output L, R переключателя Line Outputs 3-4 и Output переключателя LINE I/O через ЦАП D/A, возможно переключение на другую шину с помощью переключателя Line Outputs 3-4). Т.о., имеем, что на выходы Phones и Line Out 1/L, 2/R сигнал может попадать только с выхода обработчиков - запомним это.
Computer 1-2 (напомню, это - выход от компьютера на микшер) подключен ко входам обработчиков Computer 1, 2 и к правой шине, на которую могут переключаться только выходы Digital Out и Line 3, 4.
Что происходит у нас: если мы подаём сигнал на вход микшера, то единственный способ его получить на компьютере - передать на линию Master L-R через один из обработчиков. Этот же сигнал подаётся на Phones и Line out 1/L, 1/R - безальтернативно, переключить оттуда мы его не можем. После обработки на компьютере сигнал появляется на входе Computer 1-2 USB-порта, но подавать его на обработчики Computer 1, 2 мы не можем - их выходы подключены к Master L-R, то есть, ко входу в компьютер - получится петля. Единственный способ использовать этот сигнал - правая толстая шина Computer 1-2, а она может быть подключена только к Digital Out (переключателем Digital Outputs) или Line 3, 4 (переключателем Line Outputs 3-4).
Думаю, теперь всё понятно?
[upd=1504867097][/upd]
В эксперименте, который Вы проводили, входы микшера не использовались, соответственно, можно было задействовать как обработчики (с шиной Master), так и шину Computer 1-2 напрямую.
Сразу скажу, на что нужно обращать внимание. Прямоугольные области в центре (Digital 1, Digital 2, Analog 1 - 4, Computer 1, Computer 2) - это встроенные "обработчики", управляемые движками и переключатели из программы на компьютере. Они имеют вход (слева) и выходы (справа). Со входами понятно. Выходов у каждого обработчика, фактически, два:1. L, R - стерео сигнал после обработки. Все обработчики подключены к ОДНОЙ ШИНЕ L, R - толстые вертикальные линии справа от обработчиков.
2. SEND - канал, предназначенный для обработки после всех эффектов "обработчиков". Все обработчики подключены к ОДНОЙ ШИНЕ SEND (толстая вертикальная линия справа от линий L и R), но в результате, выход обработчика SEND подключен всё равно к ТОЙ ЖЕ САМОЙ ШИНЕ L, R.
Нам интересен первый выход (обработкой мы на этом микшере не занимаемся), его и будем рассматривать. Заметим также, то ВСЕ ВЫХОДЫ обработчиков в результате объединены НА ОДНУ ШИНУ.
Итак, начнём распутывать от USB-подключения к компьютеру. Оно имеет канал Микшер-Компьютер (Master L-R) и канал Компьютер-Микшер (Computer 1-2).
Master L-R подключен к толстой шине L-R через переключатель MUTE и эффекты FADER-Dynamics Effects. К этой же шине подключены Digital Out (в положении Mixer Output L, R переключателя Digital Outputs, он может переключаться на другую шину), выходы Phones и Line Out 1/L, 2/R (напрямую, без возможности переключения, с использованием ЦАП (D/A)), Line 3, 4 (в положении Mixer Output L, R переключателя Line Outputs 3-4 и Output переключателя LINE I/O через ЦАП D/A, возможно переключение на другую шину с помощью переключателя Line Outputs 3-4). Т.о., имеем, что на выходы Phones и Line Out 1/L, 2/R сигнал может попадать только с выхода обработчиков - запомним это.
Computer 1-2 (напомню, это - выход от компьютера на микшер) подключен ко входам обработчиков Computer 1, 2 и к правой шине, на которую могут переключаться только выходы Digital Out и Line 3, 4.
Что происходит у нас: если мы подаём сигнал на вход микшера, то единственный способ его получить на компьютере - передать на линию Master L-R через один из обработчиков. Этот же сигнал подаётся на Phones и Line out 1/L, 1/R - безальтернативно, переключить оттуда мы его не можем. После обработки на компьютере сигнал появляется на входе Computer 1-2 USB-порта, но подавать его на обработчики Computer 1, 2 мы не можем - их выходы подключены к Master L-R, то есть, ко входу в компьютер - получится петля. Единственный способ использовать этот сигнал - правая толстая шина Computer 1-2, а она может быть подключена только к Digital Out (переключателем Digital Outputs) или Line 3, 4 (переключателем Line Outputs 3-4).
Думаю, теперь всё понятно?

[upd=1504867097][/upd]
В эксперименте, который Вы проводили, входы микшера не использовались, соответственно, можно было задействовать как обработчики (с шиной Master), так и шину Computer 1-2 напрямую.
Последний раз редактировалось poty 08 сен 2017, 15:45, всего редактировалось 1 раз.
Владислав
- Роман Мирошниченко
- Заслуженный Ветеран
- Сообщения: 4408
- Зарегистрирован: 09 май 2014, 13:31
- Откуда: Саратов
- Благодарил (а): 532 раза
- Поблагодарили: 184 раза
- Контактная информация:
На самом деле да, это понятно.poty писал(а):Думаю, теперь всё понятно?
Не могу сказать, что теперь мимолетного взгляда достаточно, чтобы увидеть на схеме ожившие сигналы - что, куда и почему. Но, проведенный эксперимент я осознал.
Спасибо, за такое объяснение.
[upd=1504873957][/upd]
Попробую самостоятельно... хотя бы предположить...

[upd=1504874607][/upd]
Получается, чтобы оцифровать сигнал и вывести его обратно, снова в аналоговом виде, в режиме Mixer у меня только один путь.

Подать его на INPUT 1L, INPUT 2R и забрать с LINE 3, LINE 4 (в режиме OUTPUT), в миксере LINE OUTPUT 3-4 выбрать COMPUTER 1-2?

[upd=1504874650][/upd]
Такую комбинацию я не пробовал.
- Роман Мирошниченко
- Заслуженный Ветеран
- Сообщения: 4408
- Зарегистрирован: 09 май 2014, 13:31
- Откуда: Саратов
- Благодарил (а): 532 раза
- Поблагодарили: 184 раза
- Контактная информация:
Это хорошая перспектива, ибо с Line Out 1-2 карта превращается в "предусилитель" (с ОГРОМНОЙ ручкой громкости). 
[upd=1504875454][/upd]
Кабели я оставил на работе.
Сейчас спаяю что-нибудь.
[upd=1504879151][/upd]
Ну, без дополнительных ухищрений звука нет. Хотя в системных настройках компьютере и вход, и выход - US-366. B и главное, они ведь видят сигнал, индикатор входа активен.
Но, звук выходит с DIGITAL OUTPUT в режиме mixer. В режиме computer - молчание.
Попробую с Lineln...
[upd=1504879641][/upd]
Lineil дает жуткий перегруз. Его индикатор сразу же заполняется и в колонках гудение... Я сразу отключил.
Причем возбуждается при самом низком входном сигнале (все регуляторы на минимум).
[upd=1504880055][/upd]
Возможно виноват мой переход с "баланса" (TRS) на не "баланс" (RCA)? [upd=1504880178][/upd]
Попробовал по очереди отсоединять кабель от этого входа - то же самое. Гудит.

[upd=1504875454][/upd]
Кабели я оставил на работе.

Сейчас спаяю что-нибудь.
[upd=1504879151][/upd]
Ну, без дополнительных ухищрений звука нет. Хотя в системных настройках компьютере и вход, и выход - US-366. B и главное, они ведь видят сигнал, индикатор входа активен.

Но, звук выходит с DIGITAL OUTPUT в режиме mixer. В режиме computer - молчание.
Попробую с Lineln...
[upd=1504879641][/upd]
Lineil дает жуткий перегруз. Его индикатор сразу же заполняется и в колонках гудение... Я сразу отключил.

[upd=1504880055][/upd]
Возможно виноват мой переход с "баланса" (TRS) на не "баланс" (RCA)? [upd=1504880178][/upd]
Попробовал по очереди отсоединять кабель от этого входа - то же самое. Гудит.
- Роман Мирошниченко
- Заслуженный Ветеран
- Сообщения: 4408
- Зарегистрирован: 09 май 2014, 13:31
- Откуда: Саратов
- Благодарил (а): 532 раза
- Поблагодарили: 184 раза
- Контактная информация:
-Телефон подключен ко входу INPUT 1L, INPUT 2R (Line);poty писал(а):Расскажите как подключено
-Переключатель для LINE 3, LINE 4 в режиме OUTPUT;
-LINE 3, LINE 4 подключен к стереосистеме.
-Ну и USB соединение между MakBook и US-366.
-В системных настройках и вход, и выход - US-366.poty писал(а):и как настроено?
-Регуляторы уровня INPUT 1L, INPUT 2R (на верхней панели карты) в положении "9 часов".
-В миксере LINE OUTPUT 3-4 выбрано COMPUTER 1-2.
Без Lineln тишина, с ним - перегруз. Аж не прослушивается сквозь гудение, есть там музыкальный сигнал или нет.
- Роман Мирошниченко
- Заслуженный Ветеран
- Сообщения: 4408
- Зарегистрирован: 09 май 2014, 13:31
- Откуда: Саратов
- Благодарил (а): 532 раза
- Поблагодарили: 184 раза
- Контактная информация:
- Роман Мирошниченко
- Заслуженный Ветеран
- Сообщения: 4408
- Зарегистрирован: 09 май 2014, 13:31
- Откуда: Саратов
- Благодарил (а): 532 раза
- Поблагодарили: 184 раза
- Контактная информация:
Ну, как же...
Сигнал входит через INPUT 1L, INPUT 2R. Затем на "обработчики" ANALOG 1, 2. Затем по стерео-шине попадает либо через миксер на Line 3,4... либо с Master 1,2 на USB. (И компьютер это видит и в системных настройках индикатор показывает уровень!) А потом уже через COMPUTER 1, 2 попадает на выход LINE OYTPUT 3, 4.
Все вроде бы соединено.
Сигнал входит через INPUT 1L, INPUT 2R. Затем на "обработчики" ANALOG 1, 2. Затем по стерео-шине попадает либо через миксер на Line 3,4... либо с Master 1,2 на USB. (И компьютер это видит и в системных настройках индикатор показывает уровень!) А потом уже через COMPUTER 1, 2 попадает на выход LINE OYTPUT 3, 4.
Все вроде бы соединено.

Кто сейчас на конференции
Сейчас этот форум просматривают: нет зарегистрированных пользователей и 0 гостей