Для активации новой учетной записи и ее подтверждения на Форуме - необходимо связаться с администратором по электронной почте p-i-n-o-k-i-o@mail.ru.
Все новые учетные записи не прошедшие подтверждения администратором воспринимаются как спам.
Все новые учетные записи не прошедшие подтверждения администратором воспринимаются как спам.
Предварительный усилитель, каскод
- Евгений Михеев
- Заслуженный Ветеран

- Сообщения: 4474
- Зарегистрирован: 22 май 2015, 11:52
- Откуда: Республика Коми, Ухта
- Благодарил (а): 324 раза
- Поблагодарили: 355 раз
- Контактная информация:
Мизер какой-то есть у меня в виде того же осциллографа. Время до мая 
Последний раз редактировалось poty 29 мар 2021, 09:43, всего редактировалось 1 раз.
Причина: Коррекция ошибок
Причина: Коррекция ошибок
Дорогу осилит идущий
- poty
- Профи

- Сообщения: 5049
- Зарегистрирован: 24 мар 2014, 10:00
- Откуда: Россия, Москва
- Благодарил (а): 192 раза
- Поблагодарили: 664 раза
- Контактная информация:
Ну, например.
Для двух каналов сразу.
R3/R2 можно адаптировать из ближайших в ряду сопротивлений. Точность здесь большая не нужна, общее сопротивление должно быть в районе 240кОм.
Выходное напряжение можно регулировать резистором R7.
Ток - резистором R11. Ток должен быть примерно на 12-18мА выше, чем номинальный ток нагрузки.
Естественно, 6Н6П для чисто транзисторного варианта можно заменить на MOSFETы.
IRF840, думаю, можно заменить практически на любой MOSFET.
R3/R2 можно адаптировать из ближайших в ряду сопротивлений. Точность здесь большая не нужна, общее сопротивление должно быть в районе 240кОм.
Выходное напряжение можно регулировать резистором R7.
Ток - резистором R11. Ток должен быть примерно на 12-18мА выше, чем номинальный ток нагрузки.
Естественно, 6Н6П для чисто транзисторного варианта можно заменить на MOSFETы.
IRF840, думаю, можно заменить практически на любой MOSFET.
- Рейтинг: 16.7%
-
Владислав
- Евгений Михеев
- Заслуженный Ветеран

- Сообщения: 4474
- Зарегистрирован: 22 май 2015, 11:52
- Откуда: Республика Коми, Ухта
- Благодарил (а): 324 раза
- Поблагодарили: 355 раз
- Контактная информация:
Пока не совсем понятно, хотя многое по отдельности знакомо.
Не совсем понимаю отрисовку
Это конечно привычка понимания шунта - вход подаем на связку источника тока+шунта, выход снимаем с самого шунта.
Тут я вижу что снимаем мы напряжение «снаружи».
Что я пока понял - у нас источник тока на dn2540, его значение задается резистором - это я понимаю.
На lnd у нас источник тока, изменяя ток через него мы изменяем напряжение на ksa.
Не совсем понимаю отрисовку
Это конечно привычка понимания шунта - вход подаем на связку источника тока+шунта, выход снимаем с самого шунта.
Тут я вижу что снимаем мы напряжение «снаружи».
Что я пока понял - у нас источник тока на dn2540, его значение задается резистором - это я понимаю.
На lnd у нас источник тока, изменяя ток через него мы изменяем напряжение на ksa.
Дорогу осилит идущий
- poty
- Профи

- Сообщения: 5049
- Зарегистрирован: 24 мар 2014, 10:00
- Откуда: Россия, Москва
- Благодарил (а): 192 раза
- Поблагодарили: 664 раза
- Контактная информация:
Это - симуляция. Так получилось, что при разработке вход получился справа, а выход - слева.
С M1(M2) сложнее. Это Depleted mode FET, практически полный аналог лампы (т.е., имеет левую характеристику проводимости). В принципе, сюда подойдёт любой DMFET, с помощью которого можно получить нужный ток и который выдерживает входное напряжение.
Если совсем плохо с этим, то можно заменить на тот же IRF840 или любой другой MOSFET с напряжением, большим входного, но нужно будет подавать смещение на затвор относительно истока, что усложняет схему. Могу привести схему и с ним.
Q1 должен выдерживать максимальное напряжение на выходе и иметь достаточно высокое усиление (хотя бы 40-50) при токе 1-2мА. В реальности он будет работать при напряжении в районе 10В. Вообще можно поставить между эмиттером и коллектором стабилитрон на 15-20В и применять любой транзистор с предельным напряжением коллектор/эмиттер = 20В или больше. PNP, естественно.
С M1(M2) сложнее. Это Depleted mode FET, практически полный аналог лампы (т.е., имеет левую характеристику проводимости). В принципе, сюда подойдёт любой DMFET, с помощью которого можно получить нужный ток и который выдерживает входное напряжение.
Если совсем плохо с этим, то можно заменить на тот же IRF840 или любой другой MOSFET с напряжением, большим входного, но нужно будет подавать смещение на затвор относительно истока, что усложняет схему. Могу привести схему и с ним.
Ошибка. Перезалил картинку.
- Рейтинг: 16.7%
-
Владислав
- Евгений Михеев
- Заслуженный Ветеран

- Сообщения: 4474
- Зарегистрирован: 22 май 2015, 11:52
- Откуда: Республика Коми, Ухта
- Благодарил (а): 324 раза
- Поблагодарили: 355 раз
- Контактная информация:
goldmen8, я там лишних не насыпал, когда детали для петли передавал с платами?
Если что - поделюсь
Отправлено спустя 22 минуты 32 секунды:
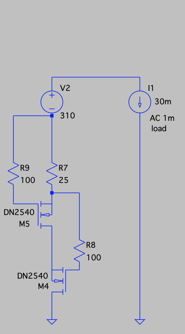
Я вклинюсь в тему со своим дербаном схемы. Я очень хочу активно участвовать раз сам всех подбил но не могу, пока не пойму, как что работает. Тут ясно - это источник тока на LND на 1.5мА.
Тут тоже понятно - источник тока на 43мА Соединяю - работать не будет.
Не понимаю, как должно работать, когда эти 2 части соединены?
Или дело в нагрузке?
Если что - поделюсь
Отправлено спустя 22 минуты 32 секунды:
Я вклинюсь в тему со своим дербаном схемы. Я очень хочу активно участвовать раз сам всех подбил но не могу, пока не пойму, как что работает. Тут ясно - это источник тока на LND на 1.5мА.
Тут тоже понятно - источник тока на 43мА Соединяю - работать не будет.
Не понимаю, как должно работать, когда эти 2 части соединены?
Или дело в нагрузке?
Дорогу осилит идущий
- goldmen8
- Опытный

- Сообщения: 554
- Зарегистрирован: 25 май 2018, 10:02
- Откуда: г. Киров (на р. Вятка)
- Благодарил (а): 138 раз
- Поблагодарили: 188 раз
- Контактная информация:
Евгений, я уже и не помню что там осталось и где это сейчас лежит...
Я конечно виноват что не отчитался, но тот проект собран, запущен и переехал к племяннику в г. Воронеж. Пользуется и очень доволен.
Спасибо создателю, т.е. Вам.
Делится это конечно хорошо. Но нужно иметь какой-то альтернативный выход из ситуации. Нужно искать альтернативную замену по месту.
Не знаю, но как то подойти к этой проблеме по другому, в смысле может что то в схеме поменять.
Я давно интересуюсь подобным (параллельным) стабилизатором. Собственных знаний, что бы вновь всё рассчитать не хватает. Только могу подглядеть (украсть) чью-то идею, и попытаться доработать под свои нужды.
- резистор R6, его как бы уже и нет, он замкнут перемычкой. В этом месте, где соединены R6 и M3 контролируется напряжение для стабилизации.
- И нет общей нагрузки схемы между источником (+) и М4
Я конечно виноват что не отчитался, но тот проект собран, запущен и переехал к племяннику в г. Воронеж. Пользуется и очень доволен.
Спасибо создателю, т.е. Вам.
Делится это конечно хорошо. Но нужно иметь какой-то альтернативный выход из ситуации. Нужно искать альтернативную замену по месту.
Не знаю, но как то подойти к этой проблеме по другому, в смысле может что то в схеме поменять.
Я давно интересуюсь подобным (параллельным) стабилизатором. Собственных знаний, что бы вновь всё рассчитать не хватает. Только могу подглядеть (украсть) чью-то идею, и попытаться доработать под свои нужды.
Там ошибочки в Вашей схеме.Евгений Михеев писал(а): ↑28 мар 2021, 15:01Не понимаю, как должно работать, когда эти 2 части соединены?
- резистор R6, его как бы уже и нет, он замкнут перемычкой. В этом месте, где соединены R6 и M3 контролируется напряжение для стабилизации.
- И нет общей нагрузки схемы между источником (+) и М4
- За это сообщение автора goldmen8 поблагодарил:
- Евгений Михеев
- Рейтинг: 16.7%
-
Александр.
- poty
- Профи

- Сообщения: 5049
- Зарегистрирован: 24 мар 2014, 10:00
- Откуда: Россия, Москва
- Благодарил (а): 192 раза
- Поблагодарили: 664 раза
- Контактная информация:
Замечу, что он напрямую подключен к входному напряжению, а не так, как Вы подключили - последовательно со вторым источником тока.
На схеме изображено неправильное соединение: Плюс источника питания соединяется с землёй через нагрузку. Таким образом, (если идти от плюса источника питания) плюс - нагрузка - земля - сток M2 - исток М2 - сток М1 - исток М1 - R11 - минус. Как видим, логично, что и здесь никакого пересечения с первым источником тока нет: это две параллельные ветки, подключенные к одному источнику питания.
Можно.
- Связку LND150+R7 - R10||C1 можно поменять на связку резистор - стабилитрон||конденсатор. Нам нужно получить нужное постоянное и хорошо отфильтрованное напряжение между базой Q1 и плюсом питания. Можно использовать любой стабилизатор, достаточно будет 1мА на выходе (только нужно понимать, что стабилизатор должен рвать отрицательный провод, а не положительный).
- M1+M2+R11 можно заменить на MOSFET, включенный так же, как М1, только на затвор нужно подать напряжение = пороговое напряжение MOSFET + падение напряжения на R11. Это можно сделать, допустим, с помощью резистора от положительной шины и стабилитрона||конденсатору на минус источника питания.
Но depletion есть и в чип и дипе:
https://www.chipdip.ru/catalog/field-ef ... ?gq=deplet
- Рейтинг: 16.7%
-
Владислав
- Евгений Михеев
- Заслуженный Ветеран

- Сообщения: 4474
- Зарегистрирован: 22 май 2015, 11:52
- Откуда: Республика Коми, Ухта
- Благодарил (а): 324 раза
- Поблагодарили: 355 раз
- Контактная информация:
Это очень радует, надо как-то на него выйти, пообщаться по ощущениям от использования.
Я понимаю о чем Вы - сам сейчас перехожу на другие корпуса педалей - у немцев перебои, что доставляет неприятности.
Забыл убрать, поправил. Спасибо!
Так...
А вот это понял!
Так и предполагал, спасибо!!!!
То-есть так?
Я понял, надо мне перерисоваться....
Отправлено спустя 56 минут 25 секунд:
вот так?
Дорогу осилит идущий
- poty
- Профи

- Сообщения: 5049
- Зарегистрирован: 24 мар 2014, 10:00
- Откуда: Россия, Москва
- Благодарил (а): 192 раза
- Поблагодарили: 664 раза
- Контактная информация:
Да, последняя схема подключения источников тока правильная.
- За это сообщение автора poty поблагодарил:
- Евгений Михеев
- Рейтинг: 16.7%
-
Владислав
- Евгений Михеев
- Заслуженный Ветеран

- Сообщения: 4474
- Зарегистрирован: 22 май 2015, 11:52
- Откуда: Республика Коми, Ухта
- Благодарил (а): 324 раза
- Поблагодарили: 355 раз
- Контактная информация:
- Евгений Михеев
- Заслуженный Ветеран

- Сообщения: 4474
- Зарегистрирован: 22 май 2015, 11:52
- Откуда: Республика Коми, Ухта
- Благодарил (а): 324 раза
- Поблагодарили: 355 раз
- Контактная информация:
Ну я начну, а Вы, коллеги, помогайте
Предположим, мы установили источник на LND на 1.5мА.
Это даст нам подение на резисторе 180К в 270В.
KSA1381 это PNP транзистор, управляемый током через эмиттер-база.
существует разница напряжений м\у базой и эмиттером.
0.57В у меня получилось.
Тогда на эмиттере будет 269.43В.
Это напряжение распределится на R2 и R3 с соответствующим падением.
А вот дальше я пока затормозился
Предположим, мы установили источник на LND на 1.5мА.
Это даст нам подение на резисторе 180К в 270В.
KSA1381 это PNP транзистор, управляемый током через эмиттер-база.
существует разница напряжений м\у базой и эмиттером.
0.57В у меня получилось.
Тогда на эмиттере будет 269.43В.
Это напряжение распределится на R2 и R3 с соответствующим падением.
А вот дальше я пока затормозился
- poty
- Профи

- Сообщения: 5049
- Зарегистрирован: 24 мар 2014, 10:00
- Откуда: Россия, Москва
- Благодарил (а): 192 раза
- Поблагодарили: 664 раза
- Контактная информация:
Ну, а дальше влево что ж не пошли?
Во-первых, на R10 у нас, по значениям со схемы, 265,73 (потому что на LND не точно 1,5мА). Q1R2R3 - это последовательный стабилизатор, опорное напряжение для которого формируется R10. На "выходе" стабилизатора (R2+R3) - 265,16В стабильного (относительно положительной шины) напряжения, которое мы обозначим как Uпс. R2/R3 - делитель, который даёт на R3 88,39В стабильного относительно положительной шины напряжения (Uд).
Если рассматривать напряжение по отношению к земле и принять выходное напряжение = Uвых (напряжение между положительной шиной и землёй), то на эмиттере Q1 будет Uэ = Uвых - Uпс (напоминаю, что Uпс у нас константа и равна 265,16В) и это будет напряжением смещения для M4 и U1. В точке FFB напряжение относительно земли будет Uffb=Uвых - Uд (Uд - константа = 88,39В) и это будет напряжением смещения U2.
Что будет, если выходное напряжение изменится на величину dU?
1. Напряжения Uэ и Uffb тоже изменятся на dU.
2. Потенциал стока М4 (напряжение на катоде U1) изменится на -dU*km (km - коэффициент усиления каскада на MOSFET).
3. Потенциал сетки U1 изменится на dU, потенциал анода U1 (напряжение на катоде U2) изменится на -dU*(km+1)*k1 (k1 - коэффициент усиления каскада на U1).
4. Потенциал сетки U2 изменится на dU, потенциал анода U2 изменится на -dU*((km+1)*k1+1)*k2 (k2 - коэффициент усиления каскада на U2).
5. Так как изменение потенциала анода U2 - это изменение выходного напряжения, то получается система со 100% ООС и коэффициентом усиления k=((km+1)*k1+1)*k2. Изменение выходного напряжения будут происходить с коэффициентом (1/(1-(1/k))).
Если рассматривать напряжение по отношению к земле и принять выходное напряжение = Uвых (напряжение между положительной шиной и землёй), то на эмиттере Q1 будет Uэ = Uвых - Uпс (напоминаю, что Uпс у нас константа и равна 265,16В) и это будет напряжением смещения для M4 и U1. В точке FFB напряжение относительно земли будет Uffb=Uвых - Uд (Uд - константа = 88,39В) и это будет напряжением смещения U2.
Что будет, если выходное напряжение изменится на величину dU?
1. Напряжения Uэ и Uffb тоже изменятся на dU.
2. Потенциал стока М4 (напряжение на катоде U1) изменится на -dU*km (km - коэффициент усиления каскада на MOSFET).
3. Потенциал сетки U1 изменится на dU, потенциал анода U1 (напряжение на катоде U2) изменится на -dU*(km+1)*k1 (k1 - коэффициент усиления каскада на U1).
4. Потенциал сетки U2 изменится на dU, потенциал анода U2 изменится на -dU*((km+1)*k1+1)*k2 (k2 - коэффициент усиления каскада на U2).
5. Так как изменение потенциала анода U2 - это изменение выходного напряжения, то получается система со 100% ООС и коэффициентом усиления k=((km+1)*k1+1)*k2. Изменение выходного напряжения будут происходить с коэффициентом (1/(1-(1/k))).
- За это сообщение автора poty поблагодарил:
- Евгений Михеев
- Рейтинг: 16.7%
-
Владислав
- Евгений Михеев
- Заслуженный Ветеран

- Сообщения: 4474
- Зарегистрирован: 22 май 2015, 11:52
- Откуда: Республика Коми, Ухта
- Благодарил (а): 324 раза
- Поблагодарили: 355 раз
- Контактная информация:
- poty
- Профи

- Сообщения: 5049
- Зарегистрирован: 24 мар 2014, 10:00
- Откуда: Россия, Москва
- Благодарил (а): 192 раза
- Поблагодарили: 664 раза
- Контактная информация:
Александр, высылаю комплект. Нужно только добавить библиотеки в окно симуляций. У меня они добавлены в библиотеки LTSpice.
- Вложения
-
- Отправка.zip
- (5.75 КБ) 240 скачиваний
- За это сообщение автора poty поблагодарили (всего 2):
- goldmen8, Евгений Михеев
- Рейтинг: 33.3%
-
Владислав
- goldmen8
- Опытный

- Сообщения: 554
- Зарегистрирован: 25 май 2018, 10:02
- Откуда: г. Киров (на р. Вятка)
- Благодарил (а): 138 раз
- Поблагодарили: 188 раз
- Контактная информация:
Владислав, спасибо!!!
Стало немножечко полегче, уже есть пример для освоения. С .lib sihf840.lib я разобрался, а вот этим незадача:
.lib Z:\Users\poty\Documents\Самоделки\SpiceModels\Лампы\12AU7.inc
Отправлено спустя 45 минут 39 секунд:
Ещё немного поковырялся... просит модель DN2540.
Надо изучать программу.
Стало немножечко полегче, уже есть пример для освоения. С .lib sihf840.lib я разобрался, а вот этим незадача:
.lib Z:\Users\poty\Documents\Самоделки\SpiceModels\Лампы\12AU7.inc
Отправлено спустя 45 минут 39 секунд:
Ещё немного поковырялся... просит модель DN2540.
Александр.
Кто сейчас на конференции
Сейчас этот форум просматривают: нет зарегистрированных пользователей и 0 гостей