Для активации новой учетной записи и ее подтверждения на Форуме - необходимо связаться с администратором по электронной почте p-i-n-o-k-i-o@mail.ru.
Все новые учетные записи не прошедшие подтверждения администратором воспринимаются как спам.
Все новые учетные записи не прошедшие подтверждения администратором воспринимаются как спам.
Ламповый гитарный усилитель "SLOM"
- Евгений Михеев
- Заслуженный Ветеран

- Сообщения: 4427
- Зарегистрирован: 22 май 2015, 11:52
- Откуда: Республика Коми, Ухта
- Благодарил (а): 303 раза
- Поблагодарили: 348 раз
- Контактная информация:
- Евгений Михеев
- Заслуженный Ветеран

- Сообщения: 4427
- Зарегистрирован: 22 май 2015, 11:52
- Откуда: Республика Коми, Ухта
- Благодарил (а): 303 раза
- Поблагодарили: 348 раз
- Контактная информация:
- Евгений Михеев
- Заслуженный Ветеран

- Сообщения: 4427
- Зарегистрирован: 22 май 2015, 11:52
- Откуда: Республика Коми, Ухта
- Благодарил (а): 303 раза
- Поблагодарили: 348 раз
- Контактная информация:
- poty
- Профи

- Сообщения: 5018
- Зарегистрирован: 24 мар 2014, 10:00
- Откуда: Россия, Москва
- Благодарил (а): 189 раз
- Поблагодарили: 643 раза
- Контактная информация:
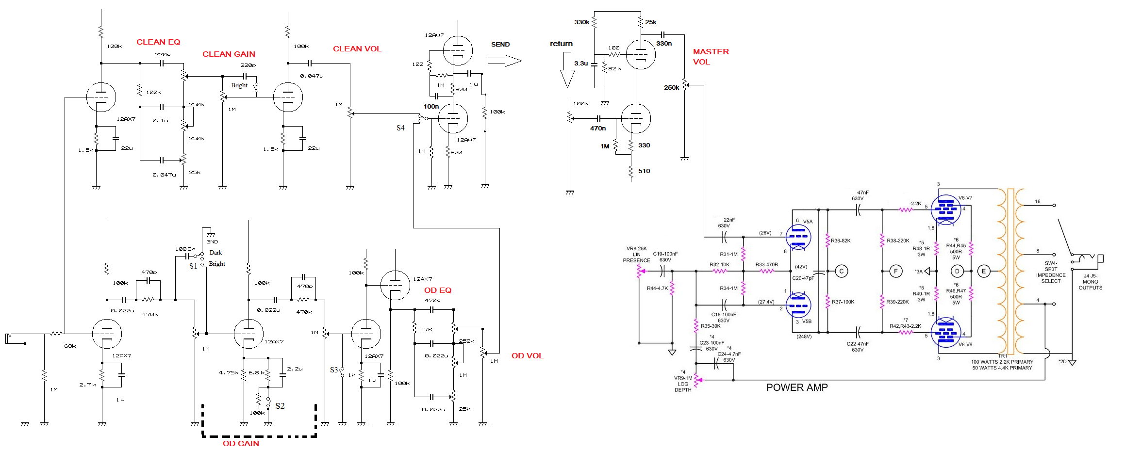
Это - "эмулятор эффекта".Евгений Михеев писал(а):поясните R19-R20. И R16 C5. что за связки такие?
Я вот ещё что подумал. У нас получается очень много дублирующих ручечек. В соседней ветке (про регулятор громкости на ИН12) использована хорошая микросхема регулировки громкости. Не знаю, конечно, насчёт удобства, но, с моей точки зрения, иметь одну ручку регулировки "громкости" в нескольких режимах было бы просто круто!
Владислав
- Евгений Михеев
- Заслуженный Ветеран

- Сообщения: 4427
- Зарегистрирован: 22 май 2015, 11:52
- Откуда: Республика Коми, Ухта
- Благодарил (а): 303 раза
- Поблагодарили: 348 раз
- Контактная информация:
По остальным сопротивлениям я понял) По тому, как Вы разделили сопротивление известных мне номиналов переменников.poty писал(а):Это - "эмулятор эффекта". Моей разработки! R19, R20 - межблочники. R16С5 - входной импеданс "педали" (здесь я адскую смесь, конечно, задал). Т.е., то, что у меня помечено как OutSend - это разъём выхода на loop. In Rec - разъём, вход с loop. R21, R13 - регулятор Send (переменный резистор), R17, R18 регулятор Receive (переменный резистор). Само собой, их можно опустить и просто подобрать нужные значения.
Изучу, мы же тут "колесо" изобретаем, нам просто необходимо штурмом покорить консерватизмpoty писал(а):Не знаю, конечно, насчёт удобства, но, с моей точки зрения, иметь одну ручку регулировки "громкости" в нескольких режимах было бы просто круто!
Так, я посмотрел тему про РГ, теперь задайте вектор идеи) По сути, в моей теме РГ это последний переменник на 250К.
Дорогу осилит идущий
- poty
- Профи

- Сообщения: 5018
- Зарегистрирован: 24 мар 2014, 10:00
- Откуда: Россия, Москва
- Благодарил (а): 189 раз
- Поблагодарили: 643 раза
- Контактная информация:
Есть два переменника по 1М до переключателя S4. Давайте представим, что это - один переменник, стоящий после S4, только его положение изменяется скачком при переключении S4. Причем, поворот ручки действует только на состояние той части переменника, что подключена в настоящее время. Ручка - одна, положения - два. Я не знаю, когда и как используются эти органы управления, но можно избавиться и от переключателя, если использовать энкодер с кнопкой.
Владислав
- Евгений Михеев
- Заслуженный Ветеран

- Сообщения: 4427
- Зарегистрирован: 22 май 2015, 11:52
- Откуда: Республика Коми, Ухта
- Благодарил (а): 303 раза
- Поблагодарили: 348 раз
- Контактная информация:
Ну смотрите, поверху у нас чистый канал, 1М - его громкость, понизу - овердрайв канал с его 1м громкостью. По сути гейн чистого канала - его же громкость, поэтому у AZG например на 9-й странице громкость вообще фиксирована делителем 330к/690к. Видимо этот делитель подбирался итерационно из рассуждений, что на чистом канале в максимальном положении ручки гейн громкость должна быть максимальной, при этом не должны уходить по звуку в овердрайв.
Для овердрайв канала - другая история. Тут громкость канала просто необходима, чтобы ручкой гейн увести усилитель в перегруз по полной, при этом ограничить этот канал по громкости, дабы не вылетели стёкла (в условиях репетиции, например, где усилитель не разгоняется до концертного уровня).
Фишка энкодера - очень интересная. Мы можем сделать на ней канальные громкости, при этом от нажатия на энкодер - переключается канал. Единсвенное - для этого надо иметь индикаию из двух диодов на лицевой панели, чтобы четко понимать, какой канал задействован. Второй момент - переключение это обязано дублироваться футконтроллером.
Получается, в нашем случае 1М после каждого канала громкость этого канала, при этом она же - громкость на посыл.
Я добавил подписи
Для овердрайв канала - другая история. Тут громкость канала просто необходима, чтобы ручкой гейн увести усилитель в перегруз по полной, при этом ограничить этот канал по громкости, дабы не вылетели стёкла (в условиях репетиции, например, где усилитель не разгоняется до концертного уровня).
Фишка энкодера - очень интересная. Мы можем сделать на ней канальные громкости, при этом от нажатия на энкодер - переключается канал. Единсвенное - для этого надо иметь индикаию из двух диодов на лицевой панели, чтобы четко понимать, какой канал задействован. Второй момент - переключение это обязано дублироваться футконтроллером.
Получается, в нашем случае 1М после каждого канала громкость этого канала, при этом она же - громкость на посыл.
Я добавил подписи
Дорогу осилит идущий
- Евгений Михеев
- Заслуженный Ветеран

- Сообщения: 4427
- Зарегистрирован: 22 май 2015, 11:52
- Откуда: Республика Коми, Ухта
- Благодарил (а): 303 раза
- Поблагодарили: 348 раз
- Контактная информация:
- Евгений Михеев
- Заслуженный Ветеран

- Сообщения: 4427
- Зарегистрирован: 22 май 2015, 11:52
- Откуда: Республика Коми, Ухта
- Благодарил (а): 303 раза
- Поблагодарили: 348 раз
- Контактная информация:
Ну и финалочка
Не стал отрисовывать по причине отсутствия времени (хотя, абсолютно точно сделаю это в будущем).
Просто соединил с тем мощником, который уже собирался и зарекомендовал себя отлично. Я еще что подумал, не помню, обсуждалось ли - маленькие лампы точно надо делать на плате основной.
Не стал отрисовывать по причине отсутствия времени (хотя, абсолютно точно сделаю это в будущем).
Просто соединил с тем мощником, который уже собирался и зарекомендовал себя отлично. Я еще что подумал, не помню, обсуждалось ли - маленькие лампы точно надо делать на плате основной.
Дорогу осилит идущий
- poty
- Профи

- Сообщения: 5018
- Зарегистрирован: 24 мар 2014, 10:00
- Откуда: Россия, Москва
- Благодарил (а): 189 раз
- Поблагодарили: 643 раза
- Контактная информация:
Евгений, нужно теперь собрать полную схему (включая БП), чтобы потом обсуждать/делать плату... Так очень непросто, не имея ни номеров деталей, ни других связей. Потом - нужно решить, что за версию делаем сейчас? Что в качестве переключателей? Очертить, что на плате? Как к плате подключаются внешние элементы (разъёмы/пайка). Я могу попробовать всё это собрать/нарисовать, но мне пока самому не всё ясно.
Владислав
- Евгений Михеев
- Заслуженный Ветеран

- Сообщения: 4427
- Зарегистрирован: 22 май 2015, 11:52
- Откуда: Республика Коми, Ухта
- Благодарил (а): 303 раза
- Поблагодарили: 348 раз
- Контактная информация:
Хорошо, я займусь
Скажу сразу - соединения - однозначно под пайку.
По переключениям - я для себя так и не ответил на этот вопрос однозначно. Я бы скомбинировал. Везде, где сигнал проходит "по прямой" - реле, там, где гасится о землю - что то наподобие оптроны или ещё какой детали. Все таки боюсь я щелчков возможных.
Скажу сразу - соединения - однозначно под пайку.
По переключениям - я для себя так и не ответил на этот вопрос однозначно. Я бы скомбинировал. Везде, где сигнал проходит "по прямой" - реле, там, где гасится о землю - что то наподобие оптроны или ещё какой детали. Все таки боюсь я щелчков возможных.
Дорогу осилит идущий
- Евгений Михеев
- Заслуженный Ветеран

- Сообщения: 4427
- Зарегистрирован: 22 май 2015, 11:52
- Откуда: Республика Коми, Ухта
- Благодарил (а): 303 раза
- Поблагодарили: 348 раз
- Контактная информация:
- poty
- Профи

- Сообщения: 5018
- Зарегистрирован: 24 мар 2014, 10:00
- Откуда: Россия, Москва
- Благодарил (а): 189 раз
- Поблагодарили: 643 раза
- Контактная информация:
Евгений, я думаю первые версии стоит сделать без процессора. Вряд ли мы успеем так быстро всё собрать/отладить/написать программу. Но в дальнейшем стоит об этом подумать. Процессор даёт значительный выигрыш в удобстве использования. К сожалению, я так и не понимаю, в каком режиме используются все эти "ручечки и пимпочки". Если бы разделить их по принципу оперативные - преднастроенные, то можно было бы всё сделать грамотнее. Под оперативными я понимаю те, что используются непосредственно во время выступления (на самом блоке или в виде педалей/внешних переключателей). Под преднастроенными - те, что настраиваются заранее и не трогаются во время выступления. Тогда можно было бы заменить все преднастроенные переменники/переключатели одной ручкой и, допустим, экранчиком. Думаю, можно было бы подумать и о "пресетах" - когда некоторая совокупность настроек сохраняется и может быть переключена одним движением (например, во время концерта, когда исполняется несколько композиций последовательно). Оперативные переменники/переключатели можно было бы сделать на микропроцессоре тоже, просто снаружи это будет несколько другой интерфейс: только необходимое. Мы можем это сделать на дополнительной плате в будущем, на сегодня на это заморачиваться не стоит.
Владислав
- Евгений Михеев
- Заслуженный Ветеран

- Сообщения: 4427
- Зарегистрирован: 22 май 2015, 11:52
- Откуда: Республика Коми, Ухта
- Благодарил (а): 303 раза
- Поблагодарили: 348 раз
- Контактная информация:
Да, согласен, Владислав. Думаю эту версию оставим так. Уверен, к итоговой версии ещё что-то да всплывает.
Но процессор однозначно шаг вперёд, надо додумать его от и до!
По поводу управления - соберу - сниму видео обзор, сядем с гитаристом - он будет играть, я буду рулить. По ходу буду рассказывать что и как.
Если на пальцах, то все настройки выставляются до исполнения. Во время - только щелкаем каналы преднастроенные с футконтроллера. Не более.
Но процессор однозначно шаг вперёд, надо додумать его от и до!
По поводу управления - соберу - сниму видео обзор, сядем с гитаристом - он будет играть, я буду рулить. По ходу буду рассказывать что и как.
Если на пальцах, то все настройки выставляются до исполнения. Во время - только щелкаем каналы преднастроенные с футконтроллера. Не более.
Дорогу осилит идущий
- Роман Мирошниченко
- Заслуженный Ветеран

- Сообщения: 4415
- Зарегистрирован: 09 май 2014, 13:31
- Откуда: Саратов
- Благодарил (а): 536 раз
- Поблагодарили: 187 раз
- Контактная информация:
- poty
- Профи

- Сообщения: 5018
- Зарегистрирован: 24 мар 2014, 10:00
- Откуда: Россия, Москва
- Благодарил (а): 189 раз
- Поблагодарили: 643 раза
- Контактная информация:
Тогда тем более непонятна столь серьёзно разветвлённая сеть настроек.Евгений Михеев писал(а):Если на пальцах, то все настройки выставляются до исполнения. Во время - только щелкаем каналы преднастроенные с футконтроллера. Не более.
"Щёлканье каналами" происходит во время музыки? Т.е., переходные процессы стоит учитывать или можно шунтировать выход на время переключения?
Владислав
- Евгений Михеев
- Заслуженный Ветеран

- Сообщения: 4427
- Зарегистрирован: 22 май 2015, 11:52
- Откуда: Республика Коми, Ухта
- Благодарил (а): 303 раза
- Поблагодарили: 348 раз
- Контактная информация:
Щелкаем именно во время музыки, да.
Вот посмотрите, я накидал рисунок лицевой панели. По сути мы работаем либо с верхним каналом, либо с нижним.
Тут сеть то вся не так сложна. Можно разбить на подгруппы.
1 Уровень перегруза для каждого из двух каналов. Он же гейн. Зависит от инструмента, стиля музыки и т.д. Уровня необходимого перегруза, так сказать.
2 Темброблок каждого канала. Тут тоже понятно. Настроить тот самый тон.
3 Громкость каждого канала. Уже писал об этом. Чтобы сбалансировать громкость чистого канала относительно перегруза и наоборот.
4 Общая мастергромкость - чтобы отруленые между собой каналы поднять или опустить относительно звучания других инструментов
5 Presence и Depth - уже к настройкам оконечника. Пляски с обратной связью и т.д.
Тут вся соль в том, что эти настройки своего рода рум-корректор Романа. В идеальных условиях все ручки "на 12 часов" и вперед.
Но разные помещения, разные инструменты, разные звучания других инструментов диктуют необходимость в настройках, которые выставляются один раз под конкретную ситуацию и во время исполнения уже не меняются. До следующей концертной площадки. Или классика, 2 гитариста в группе. Один заболел/проспал/заблудился. Всё, в одну гитару звук будет "пустым". Любимая уловка в таком случае - убираем верха, добавляем середину и низкие частоты - всё, гитара будет звучать плотнее/насыщеннее. Уже за полтора музыканта
Вот посмотрите, я накидал рисунок лицевой панели. По сути мы работаем либо с верхним каналом, либо с нижним.
Тут сеть то вся не так сложна. Можно разбить на подгруппы.
1 Уровень перегруза для каждого из двух каналов. Он же гейн. Зависит от инструмента, стиля музыки и т.д. Уровня необходимого перегруза, так сказать.
2 Темброблок каждого канала. Тут тоже понятно. Настроить тот самый тон.
3 Громкость каждого канала. Уже писал об этом. Чтобы сбалансировать громкость чистого канала относительно перегруза и наоборот.
4 Общая мастергромкость - чтобы отруленые между собой каналы поднять или опустить относительно звучания других инструментов
5 Presence и Depth - уже к настройкам оконечника. Пляски с обратной связью и т.д.
Тут вся соль в том, что эти настройки своего рода рум-корректор Романа. В идеальных условиях все ручки "на 12 часов" и вперед.
Но разные помещения, разные инструменты, разные звучания других инструментов диктуют необходимость в настройках, которые выставляются один раз под конкретную ситуацию и во время исполнения уже не меняются. До следующей концертной площадки. Или классика, 2 гитариста в группе. Один заболел/проспал/заблудился. Всё, в одну гитару звук будет "пустым". Любимая уловка в таком случае - убираем верха, добавляем середину и низкие частоты - всё, гитара будет звучать плотнее/насыщеннее. Уже за полтора музыканта
Дорогу осилит идущий
-
- Похожие темы
- Ответы
- Просмотры
- Последнее сообщение
-
-
Отключаемый параллельный ламповый буфер
Евгений Михеев » 25 дек 2024, 17:56 » в форуме Раздел Потапова Владислава - 41 Ответы
- 37675 Просмотры
-
Последнее сообщение Евгений Михеев
10 авг 2025, 13:17
-
Кто сейчас на конференции
Сейчас этот форум просматривают: нет зарегистрированных пользователей и 1 гость