Для активации новой учетной записи и ее подтверждения на Форуме - необходимо связаться с администратором по электронной почте p-i-n-o-k-i-o@mail.ru.
Все новые учетные записи не прошедшие подтверждения администратором воспринимаются как спам.
Все новые учетные записи не прошедшие подтверждения администратором воспринимаются как спам.
Предварительный усилитель, каскод
- Евгений Михеев
- Заслуженный Ветеран

- Сообщения: 4474
- Зарегистрирован: 22 май 2015, 11:52
- Откуда: Республика Коми, Ухта
- Благодарил (а): 324 раза
- Поблагодарили: 355 раз
- Контактная информация:
У меня уже всё поставлено в самом окне, пробуйте,goldmen8,
Отправлено спустя 30 минут 31 секунду:
poty,
Во-первых, спасибо з разъяснения - я разбил процесс изучения на 2 раза - сегодня утром наконец закончил.
Я покопался с моделью.
Теперь у меня возник такой вопрос - а если исключить лампу полностью? Я сейчас просто хочу рассмотреть вариант упрощения. Подскажите, как оценить эффективность такого решения?
Отправлено спустя 32 минуты 10 секунд:
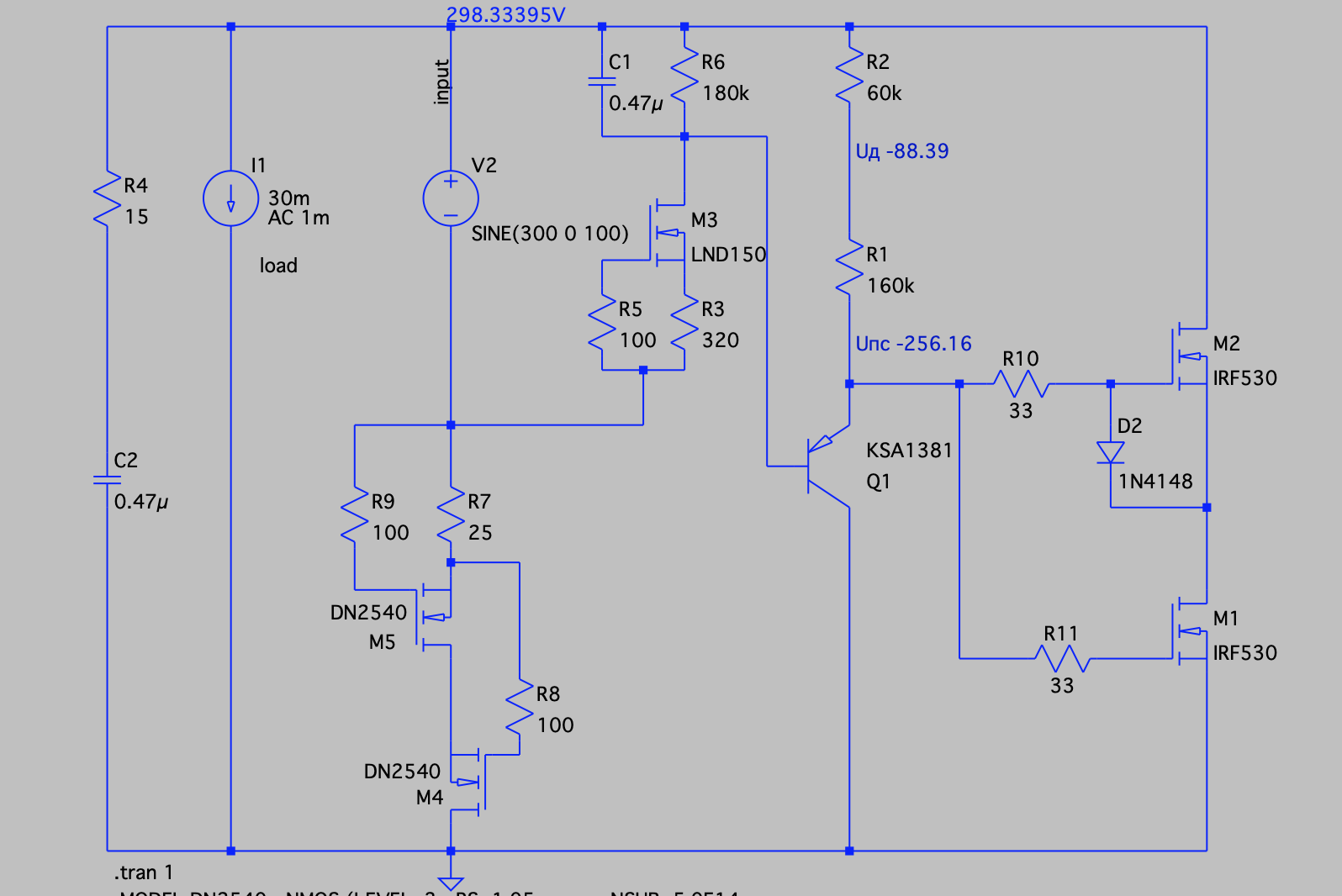
Товарищи, еще вопрос - чем заменить ksa1381.
По каким параметрам смотреть? Есть в радиодетальном транзисторы, но ничего из этого списка не нашел Таким образом надо просто понять по каким параметрам искать
Отправлено спустя 30 минут 31 секунду:
poty,
Во-первых, спасибо з разъяснения - я разбил процесс изучения на 2 раза - сегодня утром наконец закончил.
Я покопался с моделью.
Теперь у меня возник такой вопрос - а если исключить лампу полностью? Я сейчас просто хочу рассмотреть вариант упрощения. Подскажите, как оценить эффективность такого решения?
Отправлено спустя 32 минуты 10 секунд:
Товарищи, еще вопрос - чем заменить ksa1381.
По каким параметрам смотреть? Есть в радиодетальном транзисторы, но ничего из этого списка не нашел Таким образом надо просто понять по каким параметрам искать
- За это сообщение автора Евгений Михеев поблагодарил:
- goldmen8
- Рейтинг: 16.7%
-
Дорогу осилит идущий
- goldmen8
- Опытный

- Сообщения: 554
- Зарегистрирован: 25 май 2018, 10:02
- Откуда: г. Киров (на р. Вятка)
- Благодарил (а): 138 раз
- Поблагодарили: 188 раз
- Контактная информация:
Евгений, Спасибо!!!
Стало ещё понятнее. Даже что отрезал переставлял и прочие извращения делал.
А ток в цепи проводника как-то можно отследить? Или только по падению напряжения на сопротивлении.
По поводу замены уже спрашивал Владислава.
Стало ещё понятнее. Даже что отрезал переставлял и прочие извращения делал.
А ток в цепи проводника как-то можно отследить? Или только по падению напряжения на сопротивлении.
По поводу замены уже спрашивал Владислава.
poty писал(а): ↑28 мар 2021, 13:01Q1 должен выдерживать максимальное напряжение на выходе и иметь достаточно высокое усиление (хотя бы 40-50) при токе 1-2мА. В реальности он будет работать при напряжении в районе 10В. Вообще можно поставить между эмиттером и коллектором стабилитрон на 15-20В и применять любой транзистор с предельным напряжением коллектор/эмиттер = 20В или больше. PNP, естественно
Александр.
- Евгений Михеев
- Заслуженный Ветеран

- Сообщения: 4474
- Зарегистрирован: 22 май 2015, 11:52
- Откуда: Республика Коми, Ухта
- Благодарил (а): 324 раза
- Поблагодарили: 355 раз
- Контактная информация:
- poty
- Профи

- Сообщения: 5049
- Зарегистрирован: 24 мар 2014, 10:00
- Откуда: Россия, Москва
- Благодарил (а): 192 раза
- Поблагодарили: 664 раза
- Контактная информация:
Я там вторую библиотеку кинул, в ней была модель DN2540 и LND150.
надо просто стереть.
Посмотреть выходное сопротивление и PSRR.
Навести на проводник, нажать Alt и левую кнопку мыши.
- За это сообщение автора poty поблагодарили (всего 2):
- Евгений Михеев, goldmen8
- Рейтинг: 33.3%
-
Владислав
- Евгений Михеев
- Заслуженный Ветеран

- Сообщения: 4474
- Зарегистрирован: 22 май 2015, 11:52
- Откуда: Республика Коми, Ухта
- Благодарил (а): 324 раза
- Поблагодарили: 355 раз
- Контактная информация:
- goldmen8
- Опытный

- Сообщения: 554
- Зарегистрирован: 25 май 2018, 10:02
- Откуда: г. Киров (на р. Вятка)
- Благодарил (а): 138 раз
- Поблагодарили: 188 раз
- Контактная информация:
Да, Владислав, сейчас я уже разобрался. Лишнее убрал и то что нужно добавил.
По началу, куда я её только не вставлял ...
У меня так не работает. Показывает только напряжение.
Отправлено спустя 18 минут 48 секунд:
Разобрался. По другому получилось
Владислав, у меня вопрос: - источник тока на LFN150 подключен с к (-) V1, что будет если подключить его к общей массе.
Александр.
- poty
- Профи

- Сообщения: 5049
- Зарегистрирован: 24 мар 2014, 10:00
- Откуда: Россия, Москва
- Благодарил (а): 192 раза
- Поблагодарили: 664 раза
- Контактная информация:
На связке LND150+R7 будет всего 3,3В. Работать будет, но не так эффективно.
Убрать AC 1m из свойств I1, добавить AC 1 в свойства V1, вывести график AC отношения V(out)/V(out, in) по моей модели (так как у Вас минус V1 никак не обозначен).
- За это сообщение автора poty поблагодарили (всего 2):
- Евгений Михеев, goldmen8
- Рейтинг: 33.3%
-
Владислав
- Евгений Михеев
- Заслуженный Ветеран

- Сообщения: 4474
- Зарегистрирован: 22 май 2015, 11:52
- Откуда: Республика Коми, Ухта
- Благодарил (а): 324 раза
- Поблагодарили: 355 раз
- Контактная информация:
- Евгений Михеев
- Заслуженный Ветеран

- Сообщения: 4474
- Зарегистрирован: 22 май 2015, 11:52
- Откуда: Республика Коми, Ухта
- Благодарил (а): 324 раза
- Поблагодарили: 355 раз
- Контактная информация:
- Евгений Михеев
- Заслуженный Ветеран

- Сообщения: 4474
- Зарегистрирован: 22 май 2015, 11:52
- Откуда: Республика Коми, Ухта
- Благодарил (а): 324 раза
- Поблагодарили: 355 раз
- Контактная информация:
Как обещал
Собрал все на макетке - получилось весьма компактно, что радует. Вспомнил про плату ccs Вашу, Владислав, тоже ее применил. Сначала выставлял по отдельности - наруливал источники тока на небольших напряжениях, лишь потом соединял все в единую конструкцию.
Токи установил меньше из за моих ограничений в резисторах - 30мА на dn2540, потребитель 18мА.
Но, думаю, сути не меняет.
По входу после диодного моста стоит конденсатор 33мкф электролит+1к резистор для получения 308 вольт по входу.
Выход получил такой, как надо. Единственное, сразу хочу отметить - 180к мало. Это проблема с моделью lnd150. Я уже сталкивался с этим в своей петле гитарника - сложно заставить lnd работать с большим током, мы получаем 1.5мА (Почти) при резисторе 320 ом, в реалии там чуть ли не до 20 ом приходится опускаться. Так что для удобства наруливания думаю надо увеличить 180к до 220к для получения более высоких значений падения напряжения на этом резисторе.
Теперь что увидел осциллограф Это по входу после конденсатора плюс резистора, грубо сразу на входе шунта. А это на выходе.
По теплу - я поставил самый маленький радиатор - истощились запасы.
По измененным деталям - 1371 вместо 1381 по сути другой корпус.
710 вместо 840.
Такие дела
Фото гонят, при нажатии разворачиваются правильно
Собрал все на макетке - получилось весьма компактно, что радует. Вспомнил про плату ccs Вашу, Владислав, тоже ее применил. Сначала выставлял по отдельности - наруливал источники тока на небольших напряжениях, лишь потом соединял все в единую конструкцию.
Токи установил меньше из за моих ограничений в резисторах - 30мА на dn2540, потребитель 18мА.
Но, думаю, сути не меняет.
По входу после диодного моста стоит конденсатор 33мкф электролит+1к резистор для получения 308 вольт по входу.
Выход получил такой, как надо. Единственное, сразу хочу отметить - 180к мало. Это проблема с моделью lnd150. Я уже сталкивался с этим в своей петле гитарника - сложно заставить lnd работать с большим током, мы получаем 1.5мА (Почти) при резисторе 320 ом, в реалии там чуть ли не до 20 ом приходится опускаться. Так что для удобства наруливания думаю надо увеличить 180к до 220к для получения более высоких значений падения напряжения на этом резисторе.
Теперь что увидел осциллограф Это по входу после конденсатора плюс резистора, грубо сразу на входе шунта. А это на выходе.
По теплу - я поставил самый маленький радиатор - истощились запасы.
По измененным деталям - 1371 вместо 1381 по сути другой корпус.
710 вместо 840.
Такие дела
Фото гонят, при нажатии разворачиваются правильно
Последний раз редактировалось Евгений Михеев 02 апр 2021, 13:58, всего редактировалось 1 раз.
Дорогу осилит идущий
- Евгений Михеев
- Заслуженный Ветеран

- Сообщения: 4474
- Зарегистрирован: 22 май 2015, 11:52
- Откуда: Республика Коми, Ухта
- Благодарил (а): 324 раза
- Поблагодарили: 355 раз
- Контактная информация:
- Евгений Михеев
- Заслуженный Ветеран

- Сообщения: 4474
- Зарегистрирован: 22 май 2015, 11:52
- Откуда: Республика Коми, Ухта
- Благодарил (а): 324 раза
- Поблагодарили: 355 раз
- Контактная информация:
- poty
- Профи

- Сообщения: 5049
- Зарегистрирован: 24 мар 2014, 10:00
- Откуда: Россия, Москва
- Благодарил (а): 192 раза
- Поблагодарили: 664 раза
- Контактная информация:
Vpp на входе - 9,2В, на выходе - 40мВ. Т.е. на выходе должно быть хотя бы 10мВ, не больше.
С другой стороны, я не знаю минимального напряжения на входе. Если предположить, что 9,2 разделяются на 2 симметрично, то примерно 303,4, этого должно быть достаточно для регулирования (достаточно запаса в 20В).
С другой стороны, я не знаю минимального напряжения на входе. Если предположить, что 9,2 разделяются на 2 симметрично, то примерно 303,4, этого должно быть достаточно для регулирования (достаточно запаса в 20В).
Владислав
- Евгений Михеев
- Заслуженный Ветеран

- Сообщения: 4474
- Зарегистрирован: 22 май 2015, 11:52
- Откуда: Республика Коми, Ухта
- Благодарил (а): 324 раза
- Поблагодарили: 355 раз
- Контактная информация:
- Евгений Михеев
- Заслуженный Ветеран

- Сообщения: 4474
- Зарегистрирован: 22 май 2015, 11:52
- Откуда: Республика Коми, Ухта
- Благодарил (а): 324 раза
- Поблагодарили: 355 раз
- Контактная информация:
Кто сейчас на конференции
Сейчас этот форум просматривают: нет зарегистрированных пользователей и 0 гостей