Для активации новой учетной записи и ее подтверждения на Форуме - необходимо связаться с администратором по электронной почте p-i-n-o-k-i-o@mail.ru.
Все новые учетные записи не прошедшие подтверждения администратором воспринимаются как спам.
Все новые учетные записи не прошедшие подтверждения администратором воспринимаются как спам.
Ламповый гитарный усилитель "SLOM"
- Евгений Михеев
- Заслуженный Ветеран

- Сообщения: 4428
- Зарегистрирован: 22 май 2015, 11:52
- Откуда: Республика Коми, Ухта
- Благодарил (а): 304 раза
- Поблагодарили: 348 раз
- Контактная информация:
Назрела пара вопросов.
Входной каскад. Можем либо на половинках первой лампы сделать входной каскад первого и второго канала. Либо на одном баллоне собрать первый и второй каскад овердрайв канала, а под чистый канал выделить отдельный баллон.
Теперь про накал - мелкие лампы 6 баллонов. Питание от 6.3в обмотки. Думаю, стабилизировать ли? Тока хватит у обмотки, вопрос в тепле от стабилизатора.
Входной каскад. Можем либо на половинках первой лампы сделать входной каскад первого и второго канала. Либо на одном баллоне собрать первый и второй каскад овердрайв канала, а под чистый канал выделить отдельный баллон.
Теперь про накал - мелкие лампы 6 баллонов. Питание от 6.3в обмотки. Думаю, стабилизировать ли? Тока хватит у обмотки, вопрос в тепле от стабилизатора.
Дорогу осилит идущий
- Евгений Михеев
- Заслуженный Ветеран

- Сообщения: 4428
- Зарегистрирован: 22 май 2015, 11:52
- Откуда: Республика Коми, Ухта
- Благодарил (а): 304 раза
- Поблагодарили: 348 раз
- Контактная информация:
- Евгений Михеев
- Заслуженный Ветеран

- Сообщения: 4428
- Зарегистрирован: 22 май 2015, 11:52
- Откуда: Республика Коми, Ухта
- Благодарил (а): 304 раза
- Поблагодарили: 348 раз
- Контактная информация:
Обмотки 2. 6.3*3а и 6.3*6а.
Вопрос в том, хватит ли нам выпрямленного напряжения, чтобы не опустилось ниже 6.3+напряжение работы стаба.
Время устанавливать psud
Если прикинуть на коленке - то аналог от Хаммонд имеет 6.7в без нагрузки и 6.3 при нагрузке в 3 А.
После выпрямления 6.3*1.4=8.8в.
Если верно помню то 1.25в надо схеме. Останется вольт 7. Но надо проверить на симуляторе. Хотя я вижу картину оптимистичной.
Вопрос в том, хватит ли нам выпрямленного напряжения, чтобы не опустилось ниже 6.3+напряжение работы стаба.
Время устанавливать psud
Если прикинуть на коленке - то аналог от Хаммонд имеет 6.7в без нагрузки и 6.3 при нагрузке в 3 А.
После выпрямления 6.3*1.4=8.8в.
Если верно помню то 1.25в надо схеме. Останется вольт 7. Но надо проверить на симуляторе. Хотя я вижу картину оптимистичной.
Дорогу осилит идущий
- Евгений Михеев
- Заслуженный Ветеран

- Сообщения: 4428
- Зарегистрирован: 22 май 2015, 11:52
- Откуда: Республика Коми, Ухта
- Благодарил (а): 304 раза
- Поблагодарили: 348 раз
- Контактная информация:
Про 10 процентов помню.
Ну тогда мы ограничены при падении на 10% коэффициентом 1.32. Если коэффициент будет меньше, то только надеятся, что падение будет меньше 20ти вольт. Есть ещё один момент. Если обмотка выдает от 6.7 до 6.3, то при токе в 1.8мА мы будем примерно по середине, на 6.4-6.5 вольт. Плюс накал можно (уверен) безболезненно настроить на 6.1в. но это лишь прикидки. Владислав, не вели статистику по поведению этого коэффициента?
Ну тогда мы ограничены при падении на 10% коэффициентом 1.32. Если коэффициент будет меньше, то только надеятся, что падение будет меньше 20ти вольт. Есть ещё один момент. Если обмотка выдает от 6.7 до 6.3, то при токе в 1.8мА мы будем примерно по середине, на 6.4-6.5 вольт. Плюс накал можно (уверен) безболезненно настроить на 6.1в. но это лишь прикидки. Владислав, не вели статистику по поведению этого коэффициента?
Дорогу осилит идущий
- poty
- Профи

- Сообщения: 5018
- Зарегистрирован: 24 мар 2014, 10:00
- Откуда: Россия, Москва
- Благодарил (а): 189 раз
- Поблагодарили: 643 раза
- Контактная информация:
Тут всё достаточно просто: действующее значение - это то, что измеряется вольтметром переменного тока. Если мы накапливаем некоторое напряжение на конденсаторах, мы тем самым ограничиваем время, в течение которого трансформатор передаёт в накопитель энергию. Пиковое значение синусоиды возникает только в один момент, бесконечно короткий во времени, поэтому никогда такого напряжения на выходе мы не получим. Чем больше выходное напряжение действующего напряжения, тем больший ток должен выдавать трансформатор в момент передачи энергии конденсатору, тем большее падение напряжения на паразитном сопротивлении обмотки. Т.е., всё крутится на законе о сохранении энергии.
Владислав
- Евгений Михеев
- Заслуженный Ветеран

- Сообщения: 4428
- Зарегистрирован: 22 май 2015, 11:52
- Откуда: Республика Коми, Ухта
- Благодарил (а): 304 раза
- Поблагодарили: 348 раз
- Контактная информация:
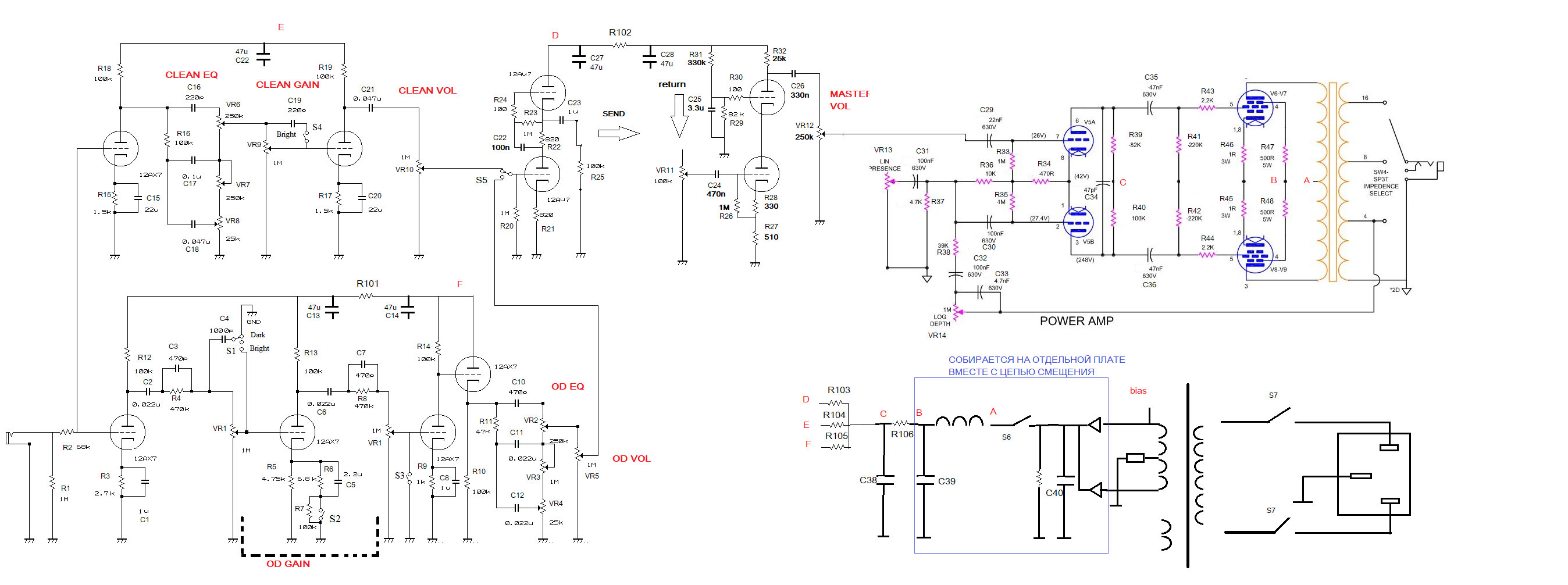
Подписал детали, добавил БП. Рисовать в paint - ужасное дело.
Вообщем как я себе представляю.
Первые 2 конденсатора и цепь смещения я хочу сделать на маленькой плате своими силами. Я так уже неоднократно делал и мне очень нравиться такой вариант. Поясню, почему:
От первого конденсатора провод идет на выходной трансформатор, потом через дроссель второй провод - к выходным лампам. Нет смысла размещать их на основной плате. Причем эту плату безболезненно можно расположить под силовым трансформатором, что экономит место.
Далее у нас идет питание ФИ. Он - на плате, значит и его электролит - на ней же.
После ФИ у нас идут 3 части, питающиеся напряжением 330-350В. Это:
Лампа чистого канала
2 лампы перегруза
2 лампы посыл/возврата
Поэтому после ФИ я поставил параллельно 3 резистора (точки D, E, F)
Вообщем как я себе представляю.
Первые 2 конденсатора и цепь смещения я хочу сделать на маленькой плате своими силами. Я так уже неоднократно делал и мне очень нравиться такой вариант. Поясню, почему:
От первого конденсатора провод идет на выходной трансформатор, потом через дроссель второй провод - к выходным лампам. Нет смысла размещать их на основной плате. Причем эту плату безболезненно можно расположить под силовым трансформатором, что экономит место.
Далее у нас идет питание ФИ. Он - на плате, значит и его электролит - на ней же.
После ФИ у нас идут 3 части, питающиеся напряжением 330-350В. Это:
Лампа чистого канала
2 лампы перегруза
2 лампы посыл/возврата
Поэтому после ФИ я поставил параллельно 3 резистора (точки D, E, F)
Дорогу осилит идущий
- Евгений Михеев
- Заслуженный Ветеран

- Сообщения: 4428
- Зарегистрирован: 22 май 2015, 11:52
- Откуда: Республика Коми, Ухта
- Благодарил (а): 304 раза
- Поблагодарили: 348 раз
- Контактная информация:
S1 и S4 тумблеры только лицевой панели
S2 реле, изменение режима канала овердрайв, управляется тумблерном на лицевой панели и футконтроллером.
S3&S5 работают совместно. При включении канала овердрайв S3 разомкнуто, при проходе сигнала через верхний на схеме чистый канал S5 снимает сигнал с верхней схемы, S3 соответственно замкнут, глуша возможные сигналы с нижней части схемы канала овердрайв.
По футсвитчу вечером отпишусь.
S2 реле, изменение режима канала овердрайв, управляется тумблерном на лицевой панели и футконтроллером.
S3&S5 работают совместно. При включении канала овердрайв S3 разомкнуто, при проходе сигнала через верхний на схеме чистый канал S5 снимает сигнал с верхней схемы, S3 соответственно замкнут, глуша возможные сигналы с нижней части схемы канала овердрайв.
По футсвитчу вечером отпишусь.
Дорогу осилит идущий
- Евгений Михеев
- Заслуженный Ветеран

- Сообщения: 4428
- Зарегистрирован: 22 май 2015, 11:52
- Откуда: Республика Коми, Ухта
- Благодарил (а): 304 раза
- Поблагодарили: 348 раз
- Контактная информация:
S5 думаю реле. S3 вот до сих пор боюсь щелчков при переключении громких. Так то можно было сделать реле DPDT вообще одно на эти 2 переключения.poty писал(а):А S3, S5 - это что физически? Тумблеры, реле,...?
Или давайте рискнем, что ли, сделаем всё на реле? В общем, я плаваю в вопросе.
Дорогу осилит идущий
- Евгений Михеев
- Заслуженный Ветеран

- Сообщения: 4428
- Зарегистрирован: 22 май 2015, 11:52
- Откуда: Республика Коми, Ухта
- Благодарил (а): 304 раза
- Поблагодарили: 348 раз
- Контактная информация:
Так, управление... А вообщем то по тому же примеру, как Вы мне помогали в slo переключение каналов реализовать.
Стереоразъём на задней панели. Если джек не вставлен, контакты замкнуты. Так... получается в таком исполнении каналы на панели не продублировать, ибо разъём уже замкнут. Блин... Надо посмотреть, если ли разъёмы нормально разомкнутые. Я подумаю.
Стереоразъём на задней панели. Если джек не вставлен, контакты замкнуты. Так... получается в таком исполнении каналы на панели не продублировать, ибо разъём уже замкнут. Блин... Надо посмотреть, если ли разъёмы нормально разомкнутые. Я подумаю.
Дорогу осилит идущий
- Евгений Михеев
- Заслуженный Ветеран

- Сообщения: 4428
- Зарегистрирован: 22 май 2015, 11:52
- Откуда: Республика Коми, Ухта
- Благодарил (а): 304 раза
- Поблагодарили: 348 раз
- Контактная информация:
Владислав, после S5 до сетки. Помню, что обсуждали - что постоянке там взяться неоткуда. Мы в этом точно уверены? Меня это место беспокоит слегка. Может заложить там на печатке место под конденсатор? 
По поводу переключения каналов.
Вроде созрела мысль.
Мы ставим такой разъём. Что получаем?
Когда наш стереоджэк НЕ вставлен, 3 лампки слева и справа ( на фото видны только справа) замкнуты между собой. Ближняя к нам лапка - земля, две остальные при замыкании включают/выключают смену канала(S5 &S3) и режим перегруза (S2). В этом состоянии они замыкаются размыкаются тумблерами на лицевой панели.
Когда мы вставили джэк, лапки разомкнулись. Теперь правая половина висит в воздухе и за фуекционал не отвечает. Теперь по стереоджэку управление передано футконтроллеру. Теперь на нем мы замыкаем - размыкаем контакты. Вроде логично
Единственное, нам надо сразу заложить индикацию. В идеале я вижу 3 диода - голубой, желтый и красный. На лицевой панели усилителя. Они всегда работают, не важно - подключен футконтроллер или нет.
На футконтроллере достаточно двух диодов - желтого и красного. Диоды на контроллере работают совместно с диодами на лицевой панели. Тоесть лицевые работают всегда, а на контроллере - если контроллер подключен.
По поводу переключения каналов.
Вроде созрела мысль.
Мы ставим такой разъём. Что получаем?
Когда наш стереоджэк НЕ вставлен, 3 лампки слева и справа ( на фото видны только справа) замкнуты между собой. Ближняя к нам лапка - земля, две остальные при замыкании включают/выключают смену канала(S5 &S3) и режим перегруза (S2). В этом состоянии они замыкаются размыкаются тумблерами на лицевой панели.
Когда мы вставили джэк, лапки разомкнулись. Теперь правая половина висит в воздухе и за фуекционал не отвечает. Теперь по стереоджэку управление передано футконтроллеру. Теперь на нем мы замыкаем - размыкаем контакты. Вроде логично
Единственное, нам надо сразу заложить индикацию. В идеале я вижу 3 диода - голубой, желтый и красный. На лицевой панели усилителя. Они всегда работают, не важно - подключен футконтроллер или нет.
На футконтроллере достаточно двух диодов - желтого и красного. Диоды на контроллере работают совместно с диодами на лицевой панели. Тоесть лицевые работают всегда, а на контроллере - если контроллер подключен.
Дорогу осилит идущий
- poty
- Профи

- Сообщения: 5018
- Зарегистрирован: 24 мар 2014, 10:00
- Откуда: Россия, Москва
- Благодарил (а): 189 раз
- Поблагодарили: 643 раза
- Контактная информация:
Почему бы и нет, если это смущает.Евгений Михеев писал(а):после S5 до сетки. Помню, что обсуждали - что постоянке там взяться неоткуда. Мы в этом точно уверены? Меня это место беспокоит слегка. Может заложить там на печатке место под конденсатор?
Объяснение по разъёму мне нужно ещё "вкурить". Т.е., футконтроллер имеет, получается, два переключателя? Ведь цепи S3/5 и S2 должны переключаться раздельно! С другой стороны - мы будем иметь два органа управления внутри контроллера, а где брать питание? Допустим, оба переключателя внутри замкнуты, от чего будут гореть светодиоды? Или они в таком состоянии будут погашены?
Владислав
- Евгений Михеев
- Заслуженный Ветеран

- Сообщения: 4428
- Зарегистрирован: 22 май 2015, 11:52
- Откуда: Республика Коми, Ухта
- Благодарил (а): 304 раза
- Поблагодарили: 348 раз
- Контактная информация:
- Евгений Михеев
- Заслуженный Ветеран

- Сообщения: 4428
- Зарегистрирован: 22 май 2015, 11:52
- Откуда: Республика Коми, Ухта
- Благодарил (а): 304 раза
- Поблагодарили: 348 раз
- Контактная информация:
Вот отсюда я стартовал. Тоесть, когда футконтроллер не подключен, все лапки разьема соединены между собой. Земля на тумблеры лицевой панели и зЕмли для реле. Когда все реле выключены - у нас горит только синий диод.
Переключаем синий диод на желтый и включается 1 реле. Переходим с клин канала на овердрайв.
Щелкаем второй тумблер - активируется второе реле (смена режима внутри канала овердрайв).
А вот как дальше сделать - пока не знаю, как это продублировать на футконтроллере. Точнее, знаю отчасти. Когда мы вставляем джэк в разьем, внутренние лапки отходят от внешних. Так можно убрать землю с тумблеров. Всё, теперь их щелкай- не щёлкай - реле переключаться не будут. Но и диоды на лицевой панели погаснут
Далее, можно ведь всегда держать диоды на внешних лапках Но где теперь синему диоду взять землю для отображения канала клин?
Ещё была мысль переключение диодов на лицевой панели отдать реле, которые щелкают каналы. Подумаю.
Переключаем синий диод на желтый и включается 1 реле. Переходим с клин канала на овердрайв.
Щелкаем второй тумблер - активируется второе реле (смена режима внутри канала овердрайв).
А вот как дальше сделать - пока не знаю, как это продублировать на футконтроллере. Точнее, знаю отчасти. Когда мы вставляем джэк в разьем, внутренние лапки отходят от внешних. Так можно убрать землю с тумблеров. Всё, теперь их щелкай- не щёлкай - реле переключаться не будут. Но и диоды на лицевой панели погаснут
Далее, можно ведь всегда держать диоды на внешних лапках Но где теперь синему диоду взять землю для отображения канала клин?
Ещё была мысль переключение диодов на лицевой панели отдать реле, которые щелкают каналы. Подумаю.
Дорогу осилит идущий
-
- Похожие темы
- Ответы
- Просмотры
- Последнее сообщение
-
-
Отключаемый параллельный ламповый буфер
Евгений Михеев » 25 дек 2024, 17:56 » в форуме Раздел Потапова Владислава - 41 Ответы
- 38066 Просмотры
-
Последнее сообщение Евгений Михеев
10 авг 2025, 13:17
-
Кто сейчас на конференции
Сейчас этот форум просматривают: нет зарегистрированных пользователей и 0 гостей