Для активации новой учетной записи и ее подтверждения на Форуме - необходимо связаться с администратором по электронной почте p-i-n-o-k-i-o@mail.ru.
Все новые учетные записи не прошедшие подтверждения администратором воспринимаются как спам.

Балансный предусилитель SRPP на 12au7

Аватара пользователя
Евгений Михеев
Заслуженный Ветеран
Заслуженный Ветеран
Сообщения: 4475
Зарегистрирован: 22 май 2015, 11:52
Откуда: Республика Коми, Ухта
Благодарил (а): 325 раз
Поблагодарили: 356 раз
Контактная информация:

#261

Сообщение Евгений Михеев » 02 апр 2017, 21:24

poty писал(а):Не помню :( Можно прозвонить мультиметром, имеют ли они соединение с какими-то другими цепями на плате.
Проверил, нет, ни с чем больше не звоняться. Значит можно стойки из металла
poty писал(а):А что за вопрос с землёй? Там предусмотрена перемычка на корпус, но её можно разорвать не впаивая один из резисторов (10 Ом, кажется).
А нам вообще это соединение с корпусом надобно? Я подзапутался по землям с балансом, чесно говоря.
Безымянный2.png
poty писал(а):Та же ситуация - с левой и правой землёй. Так как в настоящее время использование всего этого проектируется в балансном режиме, соединение земель каналов должно быть произведено обязательно и из этой центральной точки нужно вести провод на вход UTAP.
Вообщем, придется нам (Вам) подробнее)
Дорогу осилит идущий

Аватара пользователя
poty
Профи
Профи
Сообщения: 5049
Зарегистрирован: 24 мар 2014, 10:00
Откуда: Россия, Москва
Благодарил (а): 193 раза
Поблагодарили: 664 раза
Контактная информация:

#262

Сообщение poty » 03 апр 2017, 00:58

Евгений, судя по рисунку платы, пара отверстий под стойки соединена-таки с "корпусной землёй".
Теперь по конструкции земли. Она здесь немного более запутанная, чем обычно.
Земля питания существует только на красной плате, поэтому минусы анодок нужно привести непосредственно на неё.
Защитная земля, как обычно, реализуется вблизи IEC-ввода, должна быть соединена с корпусом.
Сигнальная земля у нас тоже вырожденная, она требуется только при переключении в режим RCA. Здесь нужно, наверное, нарисовать.
Сигнальную землю и защитную землю желательно соединить. Для балансного усилителя изоляторы не нужны, но так как мы можем переключаться в SE, то можно сделать и изоляторы, типа того, что делал Брюс.
Владислав

Аватара пользователя
Евгений Михеев
Заслуженный Ветеран
Заслуженный Ветеран
Сообщения: 4475
Зарегистрирован: 22 май 2015, 11:52
Откуда: Республика Коми, Ухта
Благодарил (а): 325 раз
Поблагодарили: 356 раз
Контактная информация:

#263

Сообщение Евгений Михеев » 03 апр 2017, 10:34

значит закажу пластиковые стойки!
Рисунком земель займусь.
Дорогу осилит идущий

Аватара пользователя
Евгений Михеев
Заслуженный Ветеран
Заслуженный Ветеран
Сообщения: 4475
Зарегистрирован: 22 май 2015, 11:52
Откуда: Республика Коми, Ухта
Благодарил (а): 325 раз
Поблагодарили: 356 раз
Контактная информация:

#264

Сообщение Евгений Михеев » 03 апр 2017, 18:45

Ваял на работе, поэтому рисунком)
Безымянный321.png
Дорогу осилит идущий

Аватара пользователя
poty
Профи
Профи
Сообщения: 5049
Зарегистрирован: 24 мар 2014, 10:00
Откуда: Россия, Москва
Благодарил (а): 193 раза
Поблагодарили: 664 раза
Контактная информация:

#265

Сообщение poty » 04 апр 2017, 01:13

У нас ещё есть селектор входов... Который тоже должен как-то с землёй разбираться.
Я предлагаю вынести глобальную землю на селектор входов (на его выход). Таким образом мы сможем реально обеспечить соединение всех земель наиболее короткими проводами. Насколько я понимаю, решение с изолятором защитной земли всё-таки остаётся в силе?
1. В выходные отверстия земель селектора входов впаиваем перемычку. К ней припаиваем земли от всех входных и выходных разъёмов. Сигнальные провода от XLR припаиваем на разные стороны селектора входов. Сигнальные провода RCA припаиваем на одну из сторон селектора входов (допустим, на L). Вторую сторону селектора входов RCA припаиваем проводами к перемычке.
2. Соединяем входные земли аттенюатора перемычкой (не используем R33-R35). Соединяем эту перемычку проводом с перемычкой селектора входов. Сигнальные выходы сторон селектора входов соединяем на вход аттенюатора.
3. Соединяем землю входа UTAP с перемычкой селектора входов. С выхода сигнала аттенюатора соединяем на вход UTAP. С выхода UTAP соединяем только сигнальные провода (экран д.б. подсоединён только с одной стороны на перемычку селектора входов). При этом на RCA выводим только ту сторону, которая не была зашунтирована по входу (в примере выше - L).
4. Изолятор (микроплата) одним концом уходит на перемычку селектора, другим - под винт входного IEC, совместно с третьим проводом (защитного заземления).
RCA должны быть изолированы от корпуса, так же, как и первые контакты XLR.

Напоминаю, что земля питания у нас гальванически развязана с сигнальной землёй и организована внутренним полигоном B- на UTAP! С центральной звездой её соединять НЕЛЬЗЯ!

Второе напоминание: Я не помню, как у нас организован подъём накала. Относительно чего он организован? Это нужно проверить!!!
Владислав

Аватара пользователя
Евгений Михеев
Заслуженный Ветеран
Заслуженный Ветеран
Сообщения: 4475
Зарегистрирован: 22 май 2015, 11:52
Откуда: Республика Коми, Ухта
Благодарил (а): 325 раз
Поблагодарили: 356 раз
Контактная информация:

#266

Сообщение Евгений Михеев » 04 апр 2017, 09:09

Вот так у нас организован подъем
Screenshot_2017-04-04-08-40-07-376.jpeg
1 Из того, что я понял из схемы, селектор входов никак не работает с землей.
2 По изолятору защитной земли - под него корпус не рассверлен, можно от него и отказаться абсолютно безболезненно, если того требует ситуация.

"Вторую сторону селектора входов RCA припаиваем проводами к перемычке.'
3 Тоесть, глушим, понял!
4 На аттенюаторе входная и выходная земли - это одна земля, один общий слой печатной платы.
5 по земле В- это помню, к земле питания я хотел вернуться несколько позже. Я выложу рисунок.

Таким образом, из того, что я прочитал, можем организовать звезду на аттенюаторе, так как селектор не работает с землей.
Дорогу осилит идущий

Аватара пользователя
poty
Профи
Профи
Сообщения: 5049
Зарегистрирован: 24 мар 2014, 10:00
Откуда: Россия, Москва
Благодарил (а): 193 раза
Поблагодарили: 664 раза
Контактная информация:

#267

Сообщение poty » 04 апр 2017, 09:49

Евгений Михеев,
Евгений Михеев писал(а):Вот так у нас организован подъем
Значит при расчете сопротивлений нужно учитывать то, что земля питания у нас опущена на некоторое количество вольт относительно сигнальной земли.
Евгений Михеев писал(а):1 Из того, что я понял из схемы, селектор входов никак не работает с землей.
Да, но провода от входных разьемов приходят именно туда, поэтому логично было бы в этой близкой точке организовать системную звезду. Впрочем, я не настаиваю.
Евгений Михеев писал(а):2 По изолятору защитной земли - под него корпус не рассверлен, можно от него и отказаться абсолютно безболезненно, если того требует ситуация.
Не то, чтобы она что-то требует... Брюс, конечно, популяризировал такое включение (не только он, естественно), и его можно оставить, но оно не совсем правильное. В качестве доказательства можно привести его фонокоректор. Однако, это всё вкусовщина, на звук не влияет, хотя иногда помогает в борьбе с фоном. Поэтому в данном случае я оставляю решение за Вами.
Евгений Михеев писал(а):4 На аттенюаторе входная и выходная земли - это одна земля, один общий слой печатной платы.
Да, для RCA разъёмов звезда там уже организована, то есть их можно впаивать штатно. Но земли XLR я бы предпочел дотянуть до системной земли.
Владислав

Аватара пользователя
Евгений Михеев
Заслуженный Ветеран
Заслуженный Ветеран
Сообщения: 4475
Зарегистрирован: 22 май 2015, 11:52
Откуда: Республика Коми, Ухта
Благодарил (а): 325 раз
Поблагодарили: 356 раз
Контактная информация:

#268

Сообщение Евгений Михеев » 04 апр 2017, 10:00

Так в том и дело, что не вижу, куда приходят :-)
Screenshot_2017-04-04-09-49-58-058.jpeg
Я ж не против, и даже за, но некуда.

Наша схема на первой странице в первом сообщении, там у нас В- между двумя разъемами объединена перемычкой на плате, то можно зайти в плату только одним проводом В-.
Владислав, на UTAP есть возможность объединить В+, с точки зрения коммутации это было бы очень удобно, зайти одним проводом в плату.
Дорогу осилит идущий

Аватара пользователя
poty
Профи
Профи
Сообщения: 5049
Зарегистрирован: 24 мар 2014, 10:00
Откуда: Россия, Москва
Благодарил (а): 193 раза
Поблагодарили: 664 раза
Контактная информация:

#269

Сообщение poty » 04 апр 2017, 10:54

Евгений Михеев писал(а):Так в том и дело, что не вижу, куда приходят
Хм... Я просто с такой платой ещё не встречался у Максима. На старых такое соединение было. Тогда есть смысл организовать его на одном из RCA, прямо на лепестке корпуса. Надо нарисовать схему селектора, как Вы её будете использовать.
Евгений Михеев писал(а):на UTAP есть возможность объединить В+
Нет, такой возможности нет. Но ничто не мешает установить эту перемычку на плату между любыми рядом находящимися отверстиями B+.
Владислав

Аватара пользователя
Евгений Михеев
Заслуженный Ветеран
Заслуженный Ветеран
Сообщения: 4475
Зарегистрирован: 22 май 2015, 11:52
Откуда: Республика Коми, Ухта
Благодарил (а): 325 раз
Поблагодарили: 356 раз
Контактная информация:

#270

Сообщение Евгений Михеев » 04 апр 2017, 11:03

Вот я потому и предложил шину из посеребренки. Чисто технически она бы прекрасно разместилась внутри устройства.
Скажем так, шина-звезда :-)

"Нет, такой возможности нет. Но ничто не мешает установить эту перемычку на плату между любыми рядом находящимися отверстиями B+" ну эти разъемы установлены по разные стороны платы. Длинная перемычка получится :-)
Дорогу осилит идущий

Аватара пользователя
poty
Профи
Профи
Сообщения: 5049
Зарегистрирован: 24 мар 2014, 10:00
Откуда: Россия, Москва
Благодарил (а): 193 раза
Поблагодарили: 664 раза
Контактная информация:

#271

Сообщение poty » 04 апр 2017, 11:17

В верхней части платы есть места под установку резисторов нагрузки (те, что параллельно, но под углом 45 градусов к осям платы). С одной стороны они все соединены с B+.
Второй вариант - соединить аноды на октальной панельке.
Владислав

Аватара пользователя
Евгений Михеев
Заслуженный Ветеран
Заслуженный Ветеран
Сообщения: 4475
Зарегистрирован: 22 май 2015, 11:52
Откуда: Республика Коми, Ухта
Благодарил (а): 325 раз
Поблагодарили: 356 раз
Контактная информация:

#272

Сообщение Евгений Михеев » 04 апр 2017, 11:23

Отлично, спасибо! Резисторы, думаю, самое то!

"Значит при расчете сопротивлений нужно учитывать то, что земля питания у нас опущена на некоторое количество вольт относительно сигнальной земли"
Как это прикинуть? Не могу смекнуть.

И еще вопрос - в локальном смысле мы сделали перемычки на плате аттенюатора, таким образом создав 1 землю для левого, например, канала. Такие же операции делаем для правого. А вот земля левого и правого канала где-то соединяются? Или так и оставляем землю поканально?
Дорогу осилит идущий

Аватара пользователя
poty
Профи
Профи
Сообщения: 5049
Зарегистрирован: 24 мар 2014, 10:00
Откуда: Россия, Москва
Благодарил (а): 193 раза
Поблагодарили: 664 раза
Контактная информация:

#273

Сообщение poty » 04 апр 2017, 18:28

Евгений Михеев писал(а):"Значит при расчете сопротивлений нужно учитывать то, что земля питания у нас опущена на некоторое количество вольт относительно сигнальной земли"
Как это прикинуть? Не могу смекнуть
Судя по номиналам здесь, земля питания у нас опущена относительно сигнальной земли на 15В. Т.о., резистивный делитель RC113, RC112, R/D-C101 должен быть рассчитан на напряжение на 15В больше того, что нам требуется "обычно" (когда мы считаем от сигнальной земли).
Евгений Михеев писал(а):И еще вопрос - в локальном смысле мы сделали перемычки на плате аттенюатора, таким образом создав 1 землю для левого, например, канала. Такие же операции делаем для правого. А вот земля левого и правого канала где-то соединяются? Или так и оставляем землю поканально?
Хороший вопрос! :-) Есть такой путь - через соединение с корпусом.
Владислав

Аватара пользователя
Евгений Михеев
Заслуженный Ветеран
Заслуженный Ветеран
Сообщения: 4475
Зарегистрирован: 22 май 2015, 11:52
Откуда: Республика Коми, Ухта
Благодарил (а): 325 раз
Поблагодарили: 356 раз
Контактная информация:

#274

Сообщение Евгений Михеев » 04 апр 2017, 21:52

Ну, вроде бы пока всё ясно, попробую спаять что-то внятное :-)

Вот такое начало
IMG_20170404_233912.jpg
Дорогу осилит идущий

Аватара пользователя
poty
Профи
Профи
Сообщения: 5049
Зарегистрирован: 24 мар 2014, 10:00
Откуда: Россия, Москва
Благодарил (а): 193 раза
Поблагодарили: 664 раза
Контактная информация:

#275

Сообщение poty » 04 апр 2017, 23:59

Смотришь - и кажется, что какое-то жутко навороченное устройство немаленьких размеров. :-) Классно всё!
Владислав

Аватара пользователя
Евгений Михеев
Заслуженный Ветеран
Заслуженный Ветеран
Сообщения: 4475
Зарегистрирован: 22 май 2015, 11:52
Откуда: Республика Коми, Ухта
Благодарил (а): 325 раз
Поблагодарили: 356 раз
Контактная информация:

#276

Сообщение Евгений Михеев » 05 апр 2017, 00:15

Так в чем и соль - на ладони звездолет :-)
Главное - звезда будет звездой, приведу сюда на микрошинку земли от входных и выходных разъемов и т.д.
Что хотел спросить - разъемы xlr имеют лепесток под винт (полагаю, земля самого корпуса). Так вот, надо ли объединить его с землей. По логике вещей - нет. Но я переспрошу.
Дорогу осилит идущий

Аватара пользователя
poty
Профи
Профи
Сообщения: 5049
Зарегистрирован: 24 мар 2014, 10:00
Откуда: Россия, Москва
Благодарил (а): 193 раза
Поблагодарили: 664 раза
Контактная информация:

#277

Сообщение poty » 05 апр 2017, 00:35

Евгений Михеев писал(а):разъемы xlr имеют лепесток под винт (полагаю, земля самого корпуса). Так вот, надо ли объединить его с землей.
Правильное включение: разъём с лепестком приворачивается к корпусу, первый контакт соединяется с лепестком. В нашем случае корпус непонятно как будет подключен, поэтому лучше так не делать.
Владислав

Аватара пользователя
Евгений Михеев
Заслуженный Ветеран
Заслуженный Ветеран
Сообщения: 4475
Зарегистрирован: 22 май 2015, 11:52
Откуда: Республика Коми, Ухта
Благодарил (а): 325 раз
Поблагодарили: 356 раз
Контактная информация:

#278

Сообщение Евгений Михеев » 05 апр 2017, 09:55

Что касается делителя нарпяжения для подьема потенциала.
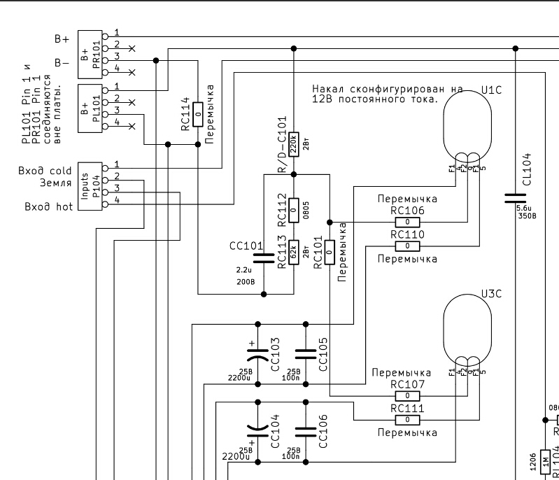
Если посмотреть на схему, увидим, что при анодном 280 в отношение 220к к 62к даст нам 61в на делителе. Тогда самым простым путем будет замена 62к на 82к, получим 74-75 вольт подьема.

Я использовал рисунок, сделанный ранее
IMG_20170405_095619-1.jpg
На каждую UTAP надо привести только один провод В-, так как на самой плате установлена перемычка для левой и правой части.
А вот вопрос по ДБП актуален - землим ли мы его?
Дорогу осилит идущий

Аватара пользователя
poty
Профи
Профи
Сообщения: 5049
Зарегистрирован: 24 мар 2014, 10:00
Откуда: Россия, Москва
Благодарил (а): 193 раза
Поблагодарили: 664 раза
Контактная информация:

#279

Сообщение poty » 05 апр 2017, 10:20

Евгений Михеев писал(а):при анодном 280 в отношение 220к к 62к даст нам 61в на делителе. Тогда самым простым путем будет замена 62к на 82к, получим 74-75 вольт подьема.
280 анодного -15В=265В на SRPP. Нижний катод будет находиться на потенциале ~1,5В, верхний - 265/2 + 1,5 ~ 134В. Тот подъём, что существует сейчас даёт нам 61-15-1,5=44,5В для нижнего катода и 61-15-134=-88В для верхнего.
В случае 75В эти значения будут 58,5 и -74. Да, думаю, достаточно.
Евгений Михеев писал(а):вопрос по ДБП актуален - землим ли мы его?
Немного напрягло соотнесение ДБП с В-. :-) В- у нас полностью изолирован, как и ДБП. В- - не заземляем, ДБП - заземляем на защитную землю (корпус).
Владислав

Аватара пользователя
Евгений Михеев
Заслуженный Ветеран
Заслуженный Ветеран
Сообщения: 4475
Зарегистрирован: 22 май 2015, 11:52
Откуда: Республика Коми, Ухта
Благодарил (а): 325 раз
Поблагодарили: 356 раз
Контактная информация:

#280

Сообщение Евгений Михеев » 05 апр 2017, 10:33

Думаю тогда вывести на стойку дбп землю дбп и к корпусу через стойку. Тащить землю от ДБП до винта IEC через весь корпус не очень целесообразно.

Контроллер я планирую установить на г-образных стойках за прозрачным стеклом (кстати, Китайцы забыли его положить :-) , но обещали дослать). Тогда плату контроллера прикручу к стойкам через пластик. Чтобы не делать 2 соединения с корпусом. Верно мыслю? :)
Дорогу осилит идущий

Закрыто

Кто сейчас на конференции

Сейчас этот форум просматривают: нет зарегистрированных пользователей и 2 гостя