Для активации новой учетной записи и ее подтверждения на Форуме - необходимо связаться с администратором по электронной почте p-i-n-o-k-i-o@mail.ru.
Все новые учетные записи не прошедшие подтверждения администратором воспринимаются как спам.
Все новые учетные записи не прошедшие подтверждения администратором воспринимаются как спам.
FOREM - SRPP ECC802 ламповый стерео-предусилитель со стабилизированным питанием
- Евгений Михеев
- Заслуженный Ветеран

- Сообщения: 4420
- Зарегистрирован: 22 май 2015, 11:52
- Откуда: Республика Коми, Ухта
- Благодарил (а): 300 раз
- Поблагодарили: 347 раз
- Контактная информация:
- Роман Мирошниченко
- Заслуженный Ветеран

- Сообщения: 4415
- Зарегистрирован: 09 май 2014, 13:31
- Откуда: Саратов
- Благодарил (а): 536 раз
- Поблагодарили: 187 раз
- Контактная информация:
На мой взгляд - в том и цель теперь!Евгений Михеев писал(а): ↑25 дек 2018, 13:56быстро, как я хотел - не получится, но есть ощущение, что получится действительно хорошо
Пред задуманный "лишь бы моноблоки слушать", хочется сделать достойным (интересным технически) остальной системы усилителей.
Напротив, я сам переживаю, что испытываю Ваше терпение.
Отправлено спустя 2 минуты 32 секунды:
Евгений Михеев писал(а): ↑25 дек 2018, 13:56Вот я ради того пляску с платой и затеял, а кнопка - так вообще прекрасное решение.
С кнопкой не нужна никакая дополнительная легенда для обозначения режимов.
Возможно, получится подобрать вариант с гайкой изнутри? Но, это не принципиально.
- poty
- Профи

- Сообщения: 5013
- Зарегистрирован: 24 мар 2014, 10:00
- Откуда: Россия, Москва
- Благодарил (а): 188 раз
- Поблагодарили: 640 раз
- Контактная информация:
Может последовательное соединение нам подкузьмить, но пробовать надо.Евгений Михеев писал(а): ↑25 дек 2018, 13:563.75 уже достаточно, а у нас по 4.2 будет на каждое реле
Допустим, для реле К1, К2, контакт 2 лучше соединить с контактом 8, а не с 9, тогда на один контакт меньше будет для каждого канала.
Владислав
- Евгений Михеев
- Заслуженный Ветеран

- Сообщения: 4420
- Зарегистрирован: 22 май 2015, 11:52
- Откуда: Республика Коми, Ухта
- Благодарил (а): 300 раз
- Поблагодарили: 347 раз
- Контактная информация:
Я проведу эксперимент с релюшками.
Это беру на себя.
По плате - дома посмотрю, но в целом я тогда настроен за пару дней накидать плату, заказать себе, чтоб у приезду с вахты все уже было в Ухте.
Отправлено спустя 33 секунды:
Надо тогда сразу кнопку с банзай или откуда ещё присматривать.
Отправлено спустя 29 секунд:
С банзай заказ тоже будет до моего отъезда (12 января)
Это беру на себя.
По плате - дома посмотрю, но в целом я тогда настроен за пару дней накидать плату, заказать себе, чтоб у приезду с вахты все уже было в Ухте.
Отправлено спустя 33 секунды:
Надо тогда сразу кнопку с банзай или откуда ещё присматривать.
Отправлено спустя 29 секунд:
С банзай заказ тоже будет до моего отъезда (12 января)
Дорогу осилит идущий
- Евгений Михеев
- Заслуженный Ветеран

- Сообщения: 4420
- Зарегистрирован: 22 май 2015, 11:52
- Откуда: Республика Коми, Ухта
- Благодарил (а): 300 раз
- Поблагодарили: 347 раз
- Контактная информация:
- Евгений Михеев
- Заслуженный Ветеран

- Сообщения: 4420
- Зарегистрирован: 22 май 2015, 11:52
- Откуда: Республика Коми, Ухта
- Благодарил (а): 300 раз
- Поблагодарили: 347 раз
- Контактная информация:
- Евгений Михеев
- Заслуженный Ветеран

- Сообщения: 4420
- Зарегистрирован: 22 май 2015, 11:52
- Откуда: Республика Коми, Ухта
- Благодарил (а): 300 раз
- Поблагодарили: 347 раз
- Контактная информация:
- Евгений Михеев
- Заслуженный Ветеран

- Сообщения: 4420
- Зарегистрирован: 22 май 2015, 11:52
- Откуда: Республика Коми, Ухта
- Благодарил (а): 300 раз
- Поблагодарили: 347 раз
- Контактная информация:
- poty
- Профи

- Сообщения: 5013
- Зарегистрирован: 24 мар 2014, 10:00
- Откуда: Россия, Москва
- Благодарил (а): 188 раз
- Поблагодарили: 640 раз
- Контактная информация:
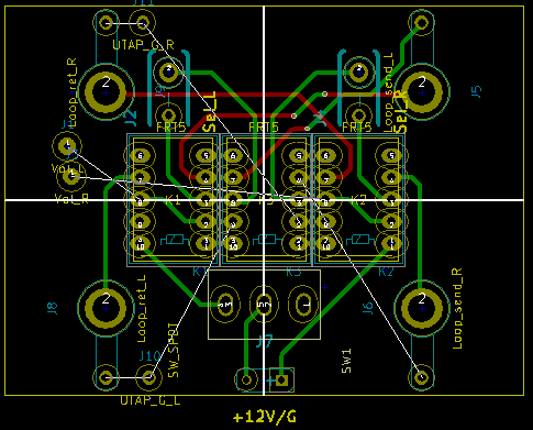
Надо ориентироваться на тумблер. У Вас он получается между двумя RCA разных каналов, что неправильно, он должен быть посередине между столбиками RCA.
Далее, реле Вы сделали неравноценными, поэтому есть смысл оставить симметричность только для реле, выполняющих коммутации сигнала. Коммутацию земли можно вынести отдельно.
Далее, реле Вы сделали неравноценными, поэтому есть смысл оставить симметричность только для реле, выполняющих коммутации сигнала. Коммутацию земли можно вынести отдельно.
Владислав
- Евгений Михеев
- Заслуженный Ветеран

- Сообщения: 4420
- Зарегистрирован: 22 май 2015, 11:52
- Откуда: Республика Коми, Ухта
- Благодарил (а): 300 раз
- Поблагодарили: 347 раз
- Контактная информация:
- Роман Мирошниченко
- Заслуженный Ветеран

- Сообщения: 4415
- Зарегистрирован: 09 май 2014, 13:31
- Откуда: Саратов
- Благодарил (а): 536 раз
- Поблагодарили: 187 раз
- Контактная информация:
- Евгений Михеев
- Заслуженный Ветеран

- Сообщения: 4420
- Зарегистрирован: 22 май 2015, 11:52
- Откуда: Республика Коми, Ухта
- Благодарил (а): 300 раз
- Поблагодарили: 347 раз
- Контактная информация:
нет, просто пока отталкиваться от какой-то базы надо
Отправлено спустя 1 минуту 50 секунд:
И вообще, я уже и место под кенотрон нашел, кажется
Но простите, приболел, солдаты в акопах не болеют, но как только явные угрозы заканчиваются...
Проверю завтра про кенотрон и можно обсудить трансформатор
Дорогу осилит идущий
- Роман Мирошниченко
- Заслуженный Ветеран

- Сообщения: 4415
- Зарегистрирован: 09 май 2014, 13:31
- Откуда: Саратов
- Благодарил (а): 536 раз
- Поблагодарили: 187 раз
- Контактная информация:
Ну, давайте и остановимся на тумблере, раз это упрощает ситуацию. Если получается его расположить, как хотелось - этого достаточно.
P.S. Выздоравливайте, Евгений.
Отправлено спустя 7 минут 7 секунд:
Может тогда не выносить гайку наружу, а сделать овальный пропил под штырек тумблера. Два отверстия и надфиль...
Смотрется-то будет лучше.
Отправлено спустя 5 минут 57 секунд:
Нам только трансформатор придется менять? Дросель нужно будет добавлять?poty писал(а): ↑25 ноя 2018, 15:332.2. Теперь о переводе на кенотрон. Ничего против этого не имею, однако, необходимо понимать, что нам придётся менять трансформатор (нужна как минимум ещё одна обмотка 5В + напряжение на вторичной обмотке придётся увеличить - падение напряжения на кенотроне будет в районе 30-50В против 1В на диодах). Для этого нужно понять, есть у нас место для того, чтобы развернуться по этому направлению, или нет?
Я про место думаю для этого хозяйства.
Отправлено спустя 15 минут 45 секунд:
Нашел файл дна предусилителя. С него можно все размеры снимать.
Дно новое
Последний раз редактировалось Роман Мирошниченко 27 дек 2018, 11:27, всего редактировалось 1 раз.
- Евгений Михеев
- Заслуженный Ветеран

- Сообщения: 4420
- Зарегистрирован: 22 май 2015, 11:52
- Откуда: Республика Коми, Ухта
- Благодарил (а): 300 раз
- Поблагодарили: 347 раз
- Контактная информация:
http://www.banzaimusic.com/Salecom-SKS0 ... ature.html
Можно такое безграничное использовать, с отрятся они очень хорошо.
Можно такое безграничное использовать, с отрятся они очень хорошо.
Дорогу осилит идущий
- Роман Мирошниченко
- Заслуженный Ветеран

- Сообщения: 4415
- Зарегистрирован: 09 май 2014, 13:31
- Откуда: Саратов
- Благодарил (а): 536 раз
- Поблагодарили: 187 раз
- Контактная информация:
А, вот получилось импортировать в формат, который Corel может открыть.
Дно FOREM
Если нужно, могу сохранить в Corel, скажите в какой версии. И еще есть у меня тыл (шильду-то делал).
Вот в версии 13, ее все фактически открывают.
Дно FOREM v13
Задняя шильда FOREM v13
Отправлено спустя 2 минуты 32 секунды:
Дно FOREM
Если нужно, могу сохранить в Corel, скажите в какой версии. И еще есть у меня тыл (шильду-то делал).
Вот в версии 13, ее все фактически открывают.
Дно FOREM v13
Задняя шильда FOREM v13
Отправлено спустя 2 минуты 32 секунды:
Давайте тогда уж на Ваше усмотрение. Мне сложно судить, даже по картинке и описанию.Евгений Михеев писал(а): ↑27 дек 2018, 11:09Можно такое безграничное использовать, с отрятся они очень хорошо.
Последний раз редактировалось Роман Мирошниченко 27 дек 2018, 11:37, всего редактировалось 1 раз.
- poty
- Профи

- Сообщения: 5013
- Зарегистрирован: 24 мар 2014, 10:00
- Откуда: Россия, Москва
- Благодарил (а): 188 раз
- Поблагодарили: 640 раз
- Контактная информация:
С кнопкой - лучше Евгению выбрать. Например - http://www.banzaimusic.com/Taiwan-SPDT-Pins-Switch.html
Владислав
-
- Похожие темы
- Ответы
- Просмотры
- Последнее сообщение
-
-
Отключаемый параллельный ламповый буфер
Евгений Михеев » 25 дек 2024, 17:56 » в форуме Раздел Потапова Владислава - 41 Ответы
- 37247 Просмотры
-
Последнее сообщение Евгений Михеев
10 авг 2025, 13:17
-
Кто сейчас на конференции
Сейчас этот форум просматривают: нет зарегистрированных пользователей и 0 гостей