Я писал на другой ветке учеба подготовка к диплому нет времени на радиоГубительство)goldmen8 писал(а):Какие получились результаты?
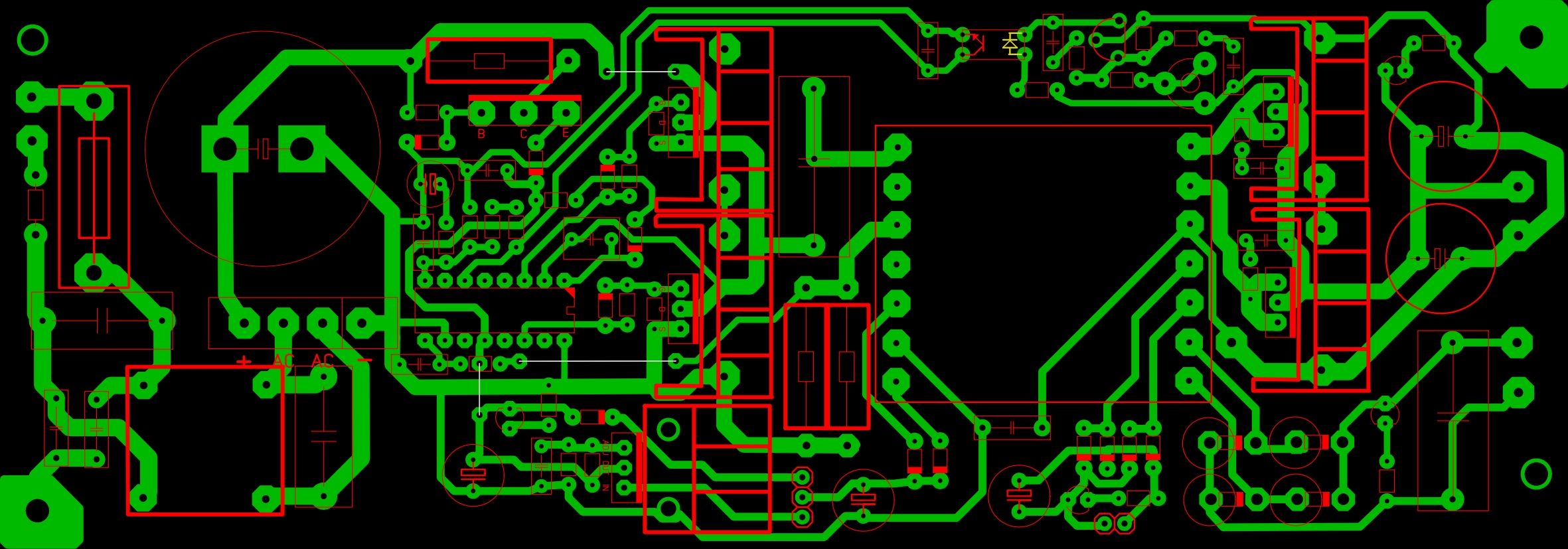
Покуда плата обрастает детальками,в июле приедут трансформаторы намотанные..может к НГ и запущу.

"Литц я не смог найти, пришлось изголятся.
Витков на первичке совсем не много 36, посчитал сечение литца и купив медную ленту толщиной 0.2мм и шириной 20мм, отрезал обычными ножницами тонкую полоску шириной 2.5мм. Отжег отрезанную полоску газовой горелкой, зачистил ленту наждачной бумагой \снял заусеницы\. И затянул ленту в термоусадку толщиной 2мм, трубки одел с перехлестом в 3мм и осадил термофеном термоусадку.
Точно таким образом сделал вторичку, только ленту резал шириной 3.5мм, а термоусадку брал 3мм.
На катушке транса клеится перегородка, на одной половине мотается первичка, на второй вторичка.
Затем вставил половинки ш образного ферритового сердечника замерил индуктивность. По аппноте потребно 630mН, выставил зазоры в сердечнике с помощью кусочков бумаги.
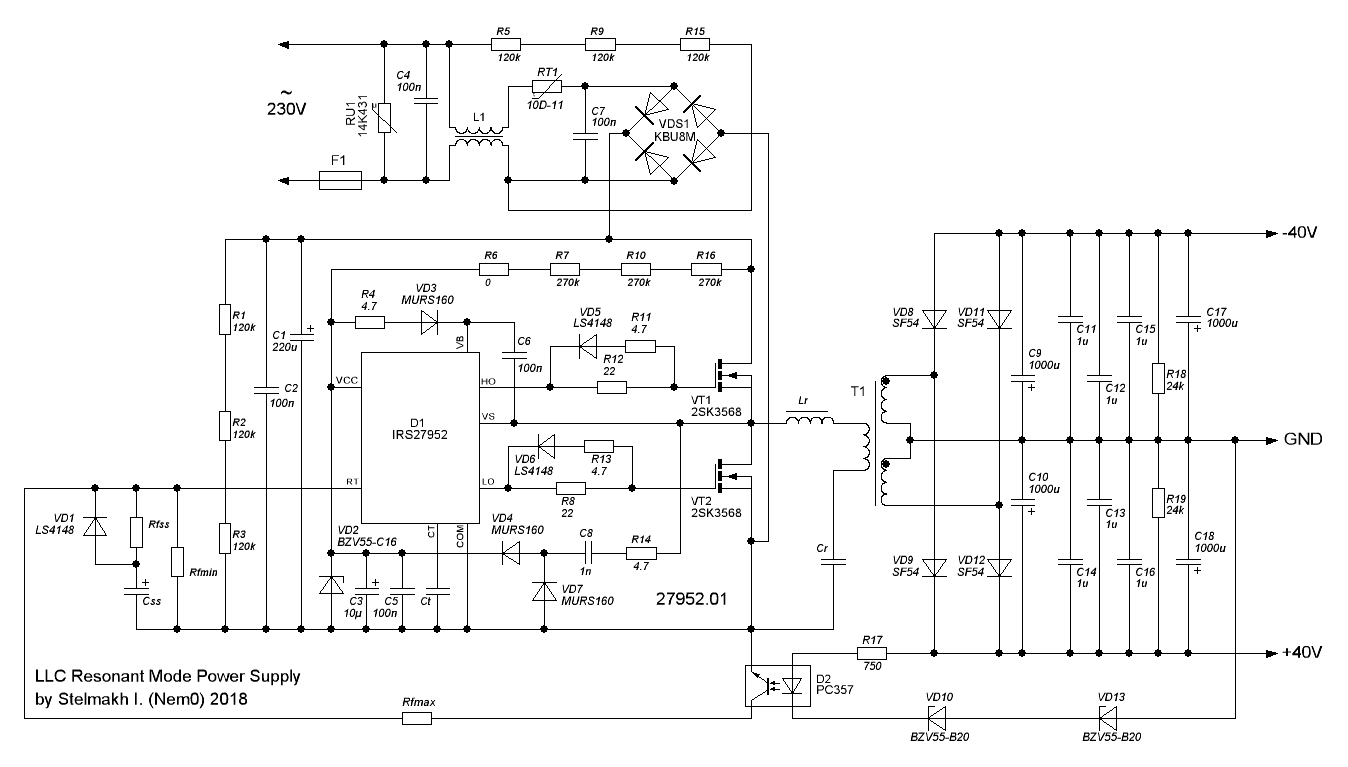
Плату сделал по аппноте, впоследствии я понял допущенную ошибку.
Токовый контроль осуществлялся по половине волны -Half-Wave Sensing.
Микра запустилась сразу и результат ее работы меня порадовал.
Но некоторые осциллограммы в аппноте не совпадали с тем, что я видел по факту, хотя все очень стабильно работало.
Оказалось, что осциллограммы сняты при контроле тока, на полной волне- Full-Wave Sensing.
Были порезаны дорожки и кинуты перемычки в соответствии с Full-Wave Sensing.
И вот тогда я увидел на токовом резисторе треугольный сигнал.
Сейчас переделываю плату под новую разводку.
Резюме: всплесков от переключения силовых транзисторов нет, сигнал на выходе транса, весьма красив, ни каких дросселей по шинам не пришлось ставить. Сигнал после диодов сглаживается кондерами."



А какую величину емкости на 100кГц он "подкачивает" и какое у ней сопротивление на этой частоте??? интересно.ИБП, обеспечивает подкачку ёмкости с частотой 100кГц, а традиционный трансформатор, той же ёмкости, только с частотой 100Гц. Пульсации, значительно меньше. Разумеется, помехи и «иголки» на осциллограмме постоянного напряжения от ключей полностью отсутствуют. На осциллограмме, видна только пила подкачки ёмкостей от тока её заряда-разряда. Проводились сравнительные испытания одного и того же УНЧа от разных БП. Однозначно, по энергетики НЧ и чистоте верха ИБП значительно обыгрывал ТОР. В обычном варианте применялся ТОР на 350 ватт с ёмкостями по 15т. мкФ Сравнения проводились на разных компаниях и в «тёмную.» Для себя вопрос закрыл, и окончательно перешёл на ИБП.
Кстати хочу заметить речь идет о ИБП с ШИМ...а не о резонансном БП.


Валерий, обычно некоторого стартового импульса бывает достаточно, чтобы зарядить относительно небольшой конденсатор для первичного пуска. Возможно, что здесь не совсем корректно выбрано соотношение обмоток и первичного напряжения не хватает. Это всё можно посмотреть осциллографом, например.
Дайте ссылку на даташит?
Мне кажется, микросхема имеет обратную связь, поддерживающую определённый предел выходного напряжения.Валерий писал(а): ↑19 ноя 2018, 16:27У микросхемы есть некий коридор питающего напряжения, при котором она работает. То есть минимальный порог и максимальный. Когда работаем без стаба, то на большой нагрузке напряжения на всех обмотках растут. Не исключение и самопитание. В какой то момент там напряжение повышается выше верхнего порога для микросхемы и она отключает БП.
Не имея схемы - как можно обсуждать по описанию?




- она же - "лента медная 0,2 м1".
Речь шла о микросхеме, о принципе её работы.


Сейчас этот форум просматривают: нет зарегистрированных пользователей и 1 гость