Для активации новой учетной записи и ее подтверждения на Форуме - необходимо связаться с администратором по электронной почте p-i-n-o-k-i-o@mail.ru.
Все новые учетные записи не прошедшие подтверждения администратором воспринимаются как спам.
Все новые учетные записи не прошедшие подтверждения администратором воспринимаются как спам.
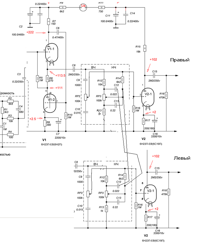
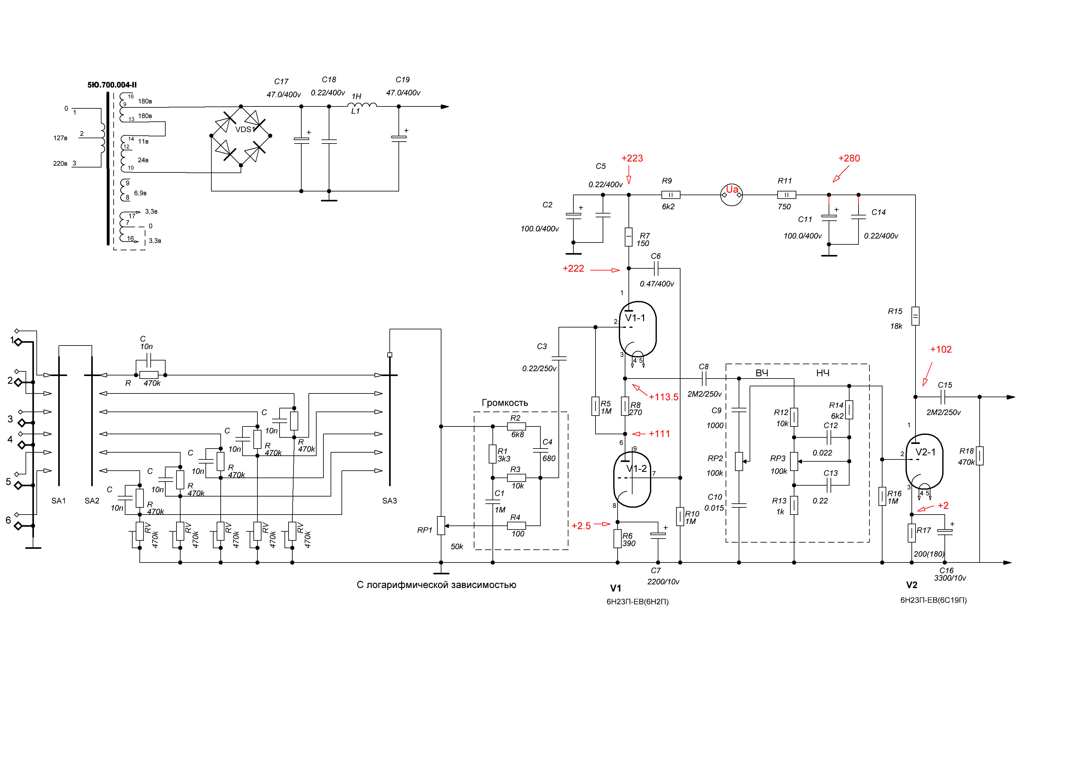
Предварительный на 6Н23П
-
ut4ua
- poty
- Профи

- Сообщения: 5049
- Зарегистрирован: 24 мар 2014, 10:00
- Откуда: Россия, Москва
- Благодарил (а): 192 раза
- Поблагодарили: 664 раза
- Контактная информация:
Почему нет? Естественно, вот сейчас вряд ли кто скажет, что тонкомпенсация и тембры построены правильно, но в целом - работать будет.
Только имейте в виду, что напряжения проставлены несколько... произвольно. Ну, например, ток через R6, R7, R8 протекает один и тот же, а по напряжениям:
I(R6)=2,5/390=6,4мА
I(R8)=2,5/270=9,3мА
I(R7)=1/150=6,7мА
В качестве примера правильно расставленных напряжений - ток через R15 и R17 тоже должен быть одинаковым:
I(R15)=178/18k=9,9мА
I(R17)=2/0,2k=10мА
Различия - в рамках погрешностей.
Я бы также отказался от входной группы (насколько я понимаю - поканальной коррекции громкости). Скорее это востребовано в микшерах. Если хотите действительно хорошую (читай - нейтральную) коррекцию - используйте любой вариант управляемого микропроцессором аттенюатора и регулируйте "смещение" регулировки (так предлагалось в соответствующих ветках здесь, допустим, Яном). Правда, тонкомпенсацию тогда будет не очень просто пристроить. (Прошу понять меня правильно - после многих споров даже мне стало ясно, что тонкомпенсация - это в некотором роде фича-обман. Опять же, для хорошей реализации её нужно отстраивать по принципу различных румкорректоров и измерений, пусть даже и автоматических. Такие примеры на данном форуме тоже есть - например, Dirac у Романа.)
С другой стороны - уважаю автора, что вопреки всяким мнениям поставил контролируемый буфер на входе. С точки зрения пуризма хай-эндщиков, возможно, не самый приветствующийся вариант, но по крайней мере тоновые цепи будут питаться стабильным импедансом.
Выходной каскад лично меня напрягает: он будет работать на выходной кабель? Или это устройство предполагается к встраиванию в интегральник?
В целом, на мой вкус - много лишних конденсаторов для такого простого каскада, столько качественных не наберёшь - дорого, а некачественные - это каждый раз ухудшение звука. Если от C3, C6 отказаться невозможно или неэффективно (White Cathode follower, верхняя лампа имеет значительное смещение сетки относительно земли, развязать земли трудно, так как на выходе мы должны сохранить непрерывность сигнальной земли от входа до выхода, но можно, правда, ценой усложнения блока питания), то C8, C16 - можно было бы и убрать. Но! Повторяю! Это всё поверхностный анализ с кучей моих стереотипов!
Только имейте в виду, что напряжения проставлены несколько... произвольно. Ну, например, ток через R6, R7, R8 протекает один и тот же, а по напряжениям:
I(R6)=2,5/390=6,4мА
I(R8)=2,5/270=9,3мА
I(R7)=1/150=6,7мА
В качестве примера правильно расставленных напряжений - ток через R15 и R17 тоже должен быть одинаковым:
I(R15)=178/18k=9,9мА
I(R17)=2/0,2k=10мА
Различия - в рамках погрешностей.
Я бы также отказался от входной группы (насколько я понимаю - поканальной коррекции громкости). Скорее это востребовано в микшерах. Если хотите действительно хорошую (читай - нейтральную) коррекцию - используйте любой вариант управляемого микропроцессором аттенюатора и регулируйте "смещение" регулировки (так предлагалось в соответствующих ветках здесь, допустим, Яном). Правда, тонкомпенсацию тогда будет не очень просто пристроить. (Прошу понять меня правильно - после многих споров даже мне стало ясно, что тонкомпенсация - это в некотором роде фича-обман. Опять же, для хорошей реализации её нужно отстраивать по принципу различных румкорректоров и измерений, пусть даже и автоматических. Такие примеры на данном форуме тоже есть - например, Dirac у Романа.)
С другой стороны - уважаю автора, что вопреки всяким мнениям поставил контролируемый буфер на входе. С точки зрения пуризма хай-эндщиков, возможно, не самый приветствующийся вариант, но по крайней мере тоновые цепи будут питаться стабильным импедансом.
Выходной каскад лично меня напрягает: он будет работать на выходной кабель? Или это устройство предполагается к встраиванию в интегральник?
В целом, на мой вкус - много лишних конденсаторов для такого простого каскада, столько качественных не наберёшь - дорого, а некачественные - это каждый раз ухудшение звука. Если от C3, C6 отказаться невозможно или неэффективно (White Cathode follower, верхняя лампа имеет значительное смещение сетки относительно земли, развязать земли трудно, так как на выходе мы должны сохранить непрерывность сигнальной земли от входа до выхода, но можно, правда, ценой усложнения блока питания), то C8, C16 - можно было бы и убрать. Но! Повторяю! Это всё поверхностный анализ с кучей моих стереотипов!
- За это сообщение автора poty поблагодарили (всего 2):
- Алаев Ян, Роман Мирошниченко
- Рейтинг: 33.3%
-
Владислав
- rad54
- Форумщик

- Сообщения: 451
- Зарегистрирован: 20 мар 2018, 13:37
- Откуда: Новосибирск, Россия
- Благодарил (а): 89 раз
- Поблагодарили: 119 раз
- Контактная информация:
Не очень понятно изначально назначение схемы. Предварительный усилитель для прослушивания записей - это не тоже самое что, например, гитарный усилитель со спецэффектами.
С самыми добрыми помыслами хочу ещё обратить внимание интересующегося ut4ua на очень "неудобные" варианты замены ламп:
6Н23П на 6н2П и, особенно, 6Н23П на 6Н19С. Это лампы разного "весового уровня". Особенно выпадает из этой схемы 6С19П.
Может быть, конечно, это просто чей-то вариант перспективного развития схемы с полной её модификацией по токам и уровням и эту замену не надо воспринимать буквально...., тогда надо хотя бы оговорить это отдельным указанием.
Выходной каскад на 6С19П в этих режимах будет, по моим понятиям, неработоспособен вообще, и уж наверняка как узел с более-менее линейными характеристиками. Слишком малы предлагаемые смещение на базе и анодный ток.
Кроме того, при использовании 6С19П придется и параметры блока питания кардинально менять.
Замена 6Н23 на 6Н2 менее драматична, но тоже нехороша. Предлагаемый анодный ток в 7 mA для 2П велик, а для 23П при таком анодном напряжении недостаточен. Со всеми вытекающими последствиями для ламп и схемы.
- Рейтинг: 16.7%
-
Алексей
-
сема69
- rad54
- Форумщик

- Сообщения: 451
- Зарегистрирован: 20 мар 2018, 13:37
- Откуда: Новосибирск, Россия
- Благодарил (а): 89 раз
- Поблагодарили: 119 раз
- Контактная информация:
Не очень понятно, что такое "весь звук". Весь НЧ или вообще весь спектр?
Если про НЧ речь, то в первую очередь стоило, наверное, проверить одинаковость подключения крайних выводов регулятора PR3 у правого и левого канала. Если эти регуляторы работали " в разные стороны", то возможен именно этот эффект "перекачивания" НЧ из одного канала другой.
Ещё лично мне интересно. А в чем заключалась "резкость" звука? Обычно я слышал обвинения 6Н23П в "стеклянности" звука. Если "резкость" означает большую "транзисторность", то вероятны наличия просто видимых на осциллографе искажений синусоиды. Их смотрели? В принципе они должны устраняться правильным подбором режимов ламп.
Алексей
- poty
- Профи

- Сообщения: 5049
- Зарегистрирован: 24 мар 2014, 10:00
- Откуда: Россия, Москва
- Благодарил (а): 192 раза
- Поблагодарили: 664 раза
- Контактная информация:
Входной буфер - White Cathode Follower - требует тщательной настройки и контроля, иначе нижняя половина будет уходить в клиппирование при относительно низких уровнях входного сигнала, что как раз и проявляется в резкости. Да, согласен с Алексеем, это бы точно проявилось на осциллограммах!
В данном случае, когда ООС практически 100%, индивидуальные свойства самой лампы во входом каскаде сильно затушевываются, если только лампа в выходном каскаде будет показывать свой характер...
В данном случае, когда ООС практически 100%, индивидуальные свойства самой лампы во входом каскаде сильно затушевываются, если только лампа в выходном каскаде будет показывать свой характер...
Владислав
-
сема69
В том-то и дело, что уходит весь спектр, подключено всё правильно, печатку брал на форуме уже готовую (могу выложить для проверки) если интересно. Переменники впаиваются в плату. Сделал на пробу два преда ламповых, один на 6Н6П с резестивным каскадом, в сравнении с ним, 6Н23П-ЕВ звучит "резче", может быть и стекляность в звуке есть. Долго не стал проверять, на 6Н6П понравился, вот его пока в корпус встраиваю. Осцилографа нет по причине того, что я не спец и даже не радиолюбитель, не обучался этой науке. Могу повторить готовую схему, токи проверить ну и так по мелочи. Фонокорректоры сделал три штуки, ну и осцилограф лежит, надо луч найти и научиться пользоваться.
И пред делал для Accuphase P-300.
И пред делал для Accuphase P-300.
- rad54
- Форумщик

- Сообщения: 451
- Зарегистрирован: 20 мар 2018, 13:37
- Откуда: Новосибирск, Россия
- Благодарил (а): 89 раз
- Поблагодарили: 119 раз
- Контактная информация:
На принципиальной схеме такой возможности "перекачки" всего спектра сигнала при регулировании НЧ я пока не вижу.
Думаю, что все-таки проблема где-то в монтаже. Кстати, на печатной плате оба канала или только один? Проверять печатную плату на правильность разводки пока не вижу смысла.
Как я понял, интерес к ней сейчас потерян.
Очень хочу надеяться, что найдете время на покупку щупа-луча и обучение обращению с осциллографом. Не пожалеете, точно!
К тому же услуги всего Форума для обучения и подсказок - к вашим услугам.
С этим прибором проблема отыскания заявленного вами дефекта не стОила бы яйца выеденного. А, возможно, и проблема "резкого" звука тоже.
А это не наука - это состояние души и среда обитания!
Алексей
-
сема69
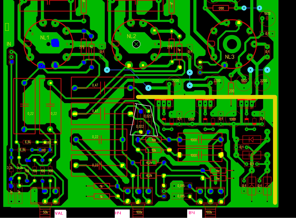
Вот ссылка на скачивание: http://www.diyaudio.ru/forum/index.php? ... m;in=11647
Проверяли и не раз, всё правильно.
По поводу осцилографа-настроился на освоение данного прибора, порыв души есть, нет времени, только зимой. Летом баню надо достроить.
Проверяли и не раз, всё правильно.
По поводу осцилографа-настроился на освоение данного прибора, порыв души есть, нет времени, только зимой. Летом баню надо достроить.
-
сема69
- rad54
- Форумщик

- Сообщения: 451
- Зарегистрирован: 20 мар 2018, 13:37
- Откуда: Новосибирск, Россия
- Благодарил (а): 89 раз
- Поблагодарили: 119 раз
- Контактная информация:
Спасибо, посмотрел плату. Канала на плате все-таки два.
Похоже, что перепутаны в разводке верхние и нижние части потенциометров ВЧ и НЧ.
Слежу по схеме цепь от выхода повторителя Уайта до регуляторов тембра. От одной лампы (т.е. канала усилителя) сигнал регулировки по ВЧ проходит, например, к среднему выводу нижнего соответствующего ВЧ потенциометра, а сигнал по НЧ той же лампы - к верхнему, т.е. к другому каналу.
Короче, по-моему надо у любого из этих двойных потенциометров (ВЧ или НЧ) перекрестить в разводке средние выводы.
Кажется так, кто хочет - пусть проверит.
Алексей
- poty
- Профи

- Сообщения: 5049
- Зарегистрирован: 24 мар 2014, 10:00
- Откуда: Россия, Москва
- Благодарил (а): 192 раза
- Поблагодарили: 664 раза
- Контактная информация:
Прошу простить, это по моей просьбе была дана ссылка, а не выложено изображение. Хотя я думал, что эта информация - общедоступная. Ну, не суть.
Конечно, я не стал проверять правильность платы, просто хотел понять. что означает " переменные резисторы впаиваются в плату". Похоже на то, что они действительно механически впаиваются в плату, как другие детали. Однако, это не объясняет "переход звука" в другой канал. Хочу высказать свои предположения, почему такое могло произойти.
Из первых впечатлений - на разъёме IN отсутствует соединение среднего контакта с землёй, несмотря на то, что она проходит в паре миллиметров от него. Не исключаю, что плата двусторонняя, однако, наличие перемычек, которые легко было бы сделать на обратной стороне платы, эту идею не поддерживает.
Также не исключено, что плата была собрана неправильно или ошибка возникла из-за непропая, неисправности детали и т.п.
В комбинации с предыдущим предположением: те же переменные резисторы могут быть впаяны не с той стороны или применены линейные резисторы вместо логарифмических и наоборот. В этом случае разное поведение каналов может быть объяснимо ошибками в цепях регулировки тембра, при которых в одном канале резко ослабляются основные частоты, а в другом они остаются на том же уровне (или даже повышаются).
Отправлено спустя 14 минут 49 секунд:
Конечно, я не стал проверять правильность платы, просто хотел понять. что означает " переменные резисторы впаиваются в плату". Похоже на то, что они действительно механически впаиваются в плату, как другие детали. Однако, это не объясняет "переход звука" в другой канал. Хочу высказать свои предположения, почему такое могло произойти.
Из первых впечатлений - на разъёме IN отсутствует соединение среднего контакта с землёй, несмотря на то, что она проходит в паре миллиметров от него. Не исключаю, что плата двусторонняя, однако, наличие перемычек, которые легко было бы сделать на обратной стороне платы, эту идею не поддерживает.
Также не исключено, что плата была собрана неправильно или ошибка возникла из-за непропая, неисправности детали и т.п.
В комбинации с предыдущим предположением: те же переменные резисторы могут быть впаяны не с той стороны или применены линейные резисторы вместо логарифмических и наоборот. В этом случае разное поведение каналов может быть объяснимо ошибками в цепях регулировки тембра, при которых в одном канале резко ослабляются основные частоты, а в другом они остаются на том же уровне (или даже повышаются).
Отправлено спустя 14 минут 49 секунд:
Я как раз этого не увидел (или не то смотрел, что тоже возможно). Но вижу, что между регуляторами тембров стоит трёхконтактный разъём, который, похоже, присоединяется к соответствующему трёхконтактному разъёму вблизи NL3. Не буду сейчас говорить о демпферах сетки, длинных проводах и т.п., но перепутать последовательность проводов в этом разъёме - раз плюнуть! И тогда точно будут проявляться такие странности, как описано.
Владислав
- rad54
- Форумщик

- Сообщения: 451
- Зарегистрирован: 20 мар 2018, 13:37
- Откуда: Новосибирск, Россия
- Благодарил (а): 89 раз
- Поблагодарили: 119 раз
- Контактная информация:
Прямо теоретическое занятие получается по теме: найди неисправность по проявлению дефекта!
Почему бы и не размяться, время вот жалко ...
Я тоже рассматривал такую ситуацию. Но меня она не насторожила никак. Рассуждение следующее.
Данный 3-х пиновый разъём (все-таки трудно сильно что-то перепутать) соединяет сетки выходных "полуламп" с канальными выходами регулятора НЧ+ВЧ тембра.
Третий провод этого разъёма - земля. Поэтому перепутывание чего-то с ним (30% вероятности) приведет скорее всего к пропаданию одного из каналов вообще.
Перепутывание же между собой канальных сигналов на сетках выходных половинок ламп в данной схеме и с общим БП, скорее всего, никак не проявится, просто каналы поменяются местами.
Характеристики регуляторов по-моему тоже не могут привести к заявленной неисправности.
"Сема" сказал что переходит весь спектр, а не частотнозависимо. Я бы все таки грешил на нештатное замыкание, т.е межканальную перепутаницу. Хотя и в этом случае частотная зависимость (по НЧ) есть.
Я предполагаю вот такую путаницу.
Спойлер
Показать
Алексей
-
сема69
- rad54
- Форумщик

- Сообщения: 451
- Зарегистрирован: 20 мар 2018, 13:37
- Откуда: Новосибирск, Россия
- Благодарил (а): 89 раз
- Поблагодарили: 119 раз
- Контактная информация:
В разводке есть ошибка. Как минимум одна, которую вам и показываю.
Я проверил печатку в части схемы подключения регуляторов тембра и громкости.
На печатке точки соединения элементов, относящиеся к первому каналу, помечены синими маркёрами, ко второму - желтыми. В выделенной белой трапецией области печатки видно, что цвет маркера на емкостях тембра НЧ меняется с желтого на синий, т.е. цепь первого канала перескакивает на второй.
Спойлер
Показать
Спойлер
Показать
Спойлер
Показать
Схему сканировал в точечном PNG формате, открывал простейшим Paint-ом и "кистью" маркировал.
Последний раз редактировалось rad54 22 фев 2019, 10:57, всего редактировалось 1 раз.
- Рейтинг: 33.3%
-
Алексей
Кто сейчас на конференции
Сейчас этот форум просматривают: нет зарегистрированных пользователей и 0 гостей
