Для активации новой учетной записи и ее подтверждения на Форуме - необходимо связаться с администратором по электронной почте p-i-n-o-k-i-o@mail.ru.
Все новые учетные записи не прошедшие подтверждения администратором воспринимаются как спам.
Все новые учетные записи не прошедшие подтверждения администратором воспринимаются как спам.
Балансные моноблоки
- poty
- Профи

- Сообщения: 5044
- Зарегистрирован: 24 мар 2014, 10:00
- Откуда: Россия, Москва
- Благодарил (а): 191 раз
- Поблагодарили: 661 раз
- Контактная информация:
Евгений, надо рисовать карту напряжений и многое будет зависеть от того, к чему ты в результате придёшь по межкаскадным связям.
Если между каскадами будут конденсаторы, то всё упрощается до одного БП. И все опорники можно сделать элементарно на буферных транзисторах (а то и просто резисторный делитель/конденсатор) от того же или другого напряжения.
Если будет прямая связь, то возникает необходимость в другом напряжении на драйверном каскаде и вопрос - откуда его брать?
Если между каскадами будут конденсаторы, то всё упрощается до одного БП. И все опорники можно сделать элементарно на буферных транзисторах (а то и просто резисторный делитель/конденсатор) от того же или другого напряжения.
Если будет прямая связь, то возникает необходимость в другом напряжении на драйверном каскаде и вопрос - откуда его брать?
Владислав
- Евгений Михеев
- Заслуженный Ветеран

- Сообщения: 4466
- Зарегистрирован: 22 май 2015, 11:52
- Откуда: Республика Коми, Ухта
- Благодарил (а): 321 раз
- Поблагодарили: 354 раза
- Контактная информация:
- Евгений Михеев
- Заслуженный Ветеран

- Сообщения: 4466
- Зарегистрирован: 22 май 2015, 11:52
- Откуда: Республика Коми, Ухта
- Благодарил (а): 321 раз
- Поблагодарили: 354 раза
- Контактная информация:
- Евгений Михеев
- Заслуженный Ветеран

- Сообщения: 4466
- Зарегистрирован: 22 май 2015, 11:52
- Откуда: Республика Коми, Ухта
- Благодарил (а): 321 раз
- Поблагодарили: 354 раза
- Контактная информация:
- Евгений Михеев
- Заслуженный Ветеран

- Сообщения: 4466
- Зарегистрирован: 22 май 2015, 11:52
- Откуда: Республика Коми, Ухта
- Благодарил (а): 321 раз
- Поблагодарили: 354 раза
- Контактная информация:
Итак, что имеем.
Трансформатор имеет следующие обмотки
3.2-0-3.2в 7.5А накал мощных ламп, оставляем переменку
0-12В 1А - выпрямляем, стабилизируем - накал мелких ламп
0-60В 150мА - выпрямляем, стабилизируем, используем для организации сигнальной земли и управления источниками тока мощных ламп. Это я так, на вскидку накидал.
В моем распоряжении есть конденсаторы электролитические 680мкф, 220мкф, 100мкф, 47мкф.
Есть (едут) 4 пленка в масле, 2 по 30 и 2 по 22 мкф.
poty, прошу помочь в определении необходимых емкостей по шагам фильтрации
Трансформатор имеет следующие обмотки
3.2-0-3.2в 7.5А накал мощных ламп, оставляем переменку
0-12В 1А - выпрямляем, стабилизируем - накал мелких ламп
0-60В 150мА - выпрямляем, стабилизируем, используем для организации сигнальной земли и управления источниками тока мощных ламп. Это я так, на вскидку накидал.
В моем распоряжении есть конденсаторы электролитические 680мкф, 220мкф, 100мкф, 47мкф.
Есть (едут) 4 пленка в масле, 2 по 30 и 2 по 22 мкф.
poty, прошу помочь в определении необходимых емкостей по шагам фильтрации
Дорогу осилит идущий
- Евгений Михеев
- Заслуженный Ветеран

- Сообщения: 4466
- Зарегистрирован: 22 май 2015, 11:52
- Откуда: Республика Коми, Ухта
- Благодарил (а): 321 раз
- Поблагодарили: 354 раза
- Контактная информация:
Я уточню - посчитать в psud можно, а вот с точки зрения разумного места применения какие кондеры куда лучше встанут?
Ну например первый вариант - самый большой электролит первым, потом 2 по 30 мкф облигато итого 60 на выходные трансформаторы, потом 2 по 22 мкф на драйверные лампы. Либо второй вариант - "смешиваем" с электролитами, например так
Ну например первый вариант - самый большой электролит первым, потом 2 по 30 мкф облигато итого 60 на выходные трансформаторы, потом 2 по 22 мкф на драйверные лампы. Либо второй вариант - "смешиваем" с электролитами, например так
Дорогу осилит идущий
- poty
- Профи

- Сообщения: 5044
- Зарегистрирован: 24 мар 2014, 10:00
- Откуда: Россия, Москва
- Благодарил (а): 191 раз
- Поблагодарили: 661 раз
- Контактная информация:
Трансформатор - это индуктивный аналог конденсатора. Формально можно, но дороже и в современных условиях малореализуемо, кроме как мотать самому. Я-то предлагал полностью избавиться от любого межкаскадного элемента.
Hot и Cold ветки изолированы вплоть до выходного трансформатора. А вот потом это может быть только мост, общего потока в отдельных сердечниках не получить.
Hot и Cold ветки изолированы вплоть до выходного трансформатора. А вот потом это может быть только мост, общего потока в отдельных сердечниках не получить.
Владислав
- Евгений Михеев
- Заслуженный Ветеран

- Сообщения: 4466
- Зарегистрирован: 22 май 2015, 11:52
- Откуда: Республика Коми, Ухта
- Благодарил (а): 321 раз
- Поблагодарили: 354 раза
- Контактная информация:
- poty
- Профи

- Сообщения: 5044
- Зарегистрирован: 24 мар 2014, 10:00
- Откуда: Россия, Москва
- Благодарил (а): 191 раз
- Поблагодарили: 661 раз
- Контактная информация:
Так а что мешает? Я так понимаю, драйверный каскад определён. Каскад SIPP (выходной) в целом можно взять у Александра, включив туда рассчитанные источники тока. Соединить всё это вместе напрямую (выход драйверного каскада и вход SIPP) и попробовать поиграться напряжениями.
Вот смотрите:
В драйверном каскаде имеем питание Ub=295В относительно земли питания, при этом требуется подъём сигнальной земли на Ul=15В (по Вашей схеме, но я бы уменьшил). Фактическое падение напряжения относительно сигнальной земли будет немного больше (допустим для простоты - 17В). Т.о., на выходе (верхние выводы R11, R17) относительно сигнальной земли будет примерно (295-17)/2 = Uo=139В. Имеем следующий набор напряжений относительно сигнальной земли:
-15В(Ul) - 0В(сигнальная земля) - 139В(Uo) - 280В(Ub)
Если подать на сетку КТ88 139В, на катоде будет примерно на 40В больше, допустим, 180В. нам же нужно получить на лампе примерно 400-420В (Ubb=460В - 40В). Получается, что напряжение питания выходного каскада будет достигать 580-600В, что довольно много, учитывая ток. Это также увеличит рассеяние на источниках тока (180*0,1=18Вт на каждом). Поэтому предлагаю рассматривать вариант дополнительного положительного питания, допустим, +130В. Для организации смещений источников тока Uc1=7 и Uc2=15В также нужно предусмотреть свои напряжения. Как конкретно делать это положительное смещение можно рассуждать, сейчас это пусть будет просто отдельное питание. Итак, с учётом драйвера:
(-15В) - (0В) - (130В) - (280В) - (590В)
Фактически нужно два независимых питания:
295В@2мА, подключаемое между точками (-15В) и (280В) и имеющее хорошо стабилизированный отвод (считаю шунт здесь идеальным вариантом) на 145В, ток в этот отвод, фактически, не требуется.
460В@180мА, подключаемое между точками (130В) и (560В).
Вот теперь можно моделировать.
Вот смотрите:
В драйверном каскаде имеем питание Ub=295В относительно земли питания, при этом требуется подъём сигнальной земли на Ul=15В (по Вашей схеме, но я бы уменьшил). Фактическое падение напряжения относительно сигнальной земли будет немного больше (допустим для простоты - 17В). Т.о., на выходе (верхние выводы R11, R17) относительно сигнальной земли будет примерно (295-17)/2 = Uo=139В. Имеем следующий набор напряжений относительно сигнальной земли:
-15В(Ul) - 0В(сигнальная земля) - 139В(Uo) - 280В(Ub)
Если подать на сетку КТ88 139В, на катоде будет примерно на 40В больше, допустим, 180В. нам же нужно получить на лампе примерно 400-420В (Ubb=460В - 40В). Получается, что напряжение питания выходного каскада будет достигать 580-600В, что довольно много, учитывая ток. Это также увеличит рассеяние на источниках тока (180*0,1=18Вт на каждом). Поэтому предлагаю рассматривать вариант дополнительного положительного питания, допустим, +130В. Для организации смещений источников тока Uc1=7 и Uc2=15В также нужно предусмотреть свои напряжения. Как конкретно делать это положительное смещение можно рассуждать, сейчас это пусть будет просто отдельное питание. Итак, с учётом драйвера:
(-15В) - (0В) - (130В) - (280В) - (590В)
Фактически нужно два независимых питания:
295В@2мА, подключаемое между точками (-15В) и (280В) и имеющее хорошо стабилизированный отвод (считаю шунт здесь идеальным вариантом) на 145В, ток в этот отвод, фактически, не требуется.
460В@180мА, подключаемое между точками (130В) и (560В).
Вот теперь можно моделировать.
Владислав
- Евгений Михеев
- Заслуженный Ветеран

- Сообщения: 4466
- Зарегистрирован: 22 май 2015, 11:52
- Откуда: Республика Коми, Ухта
- Благодарил (а): 321 раз
- Поблагодарили: 354 раза
- Контактная информация:
- Евгений Михеев
- Заслуженный Ветеран

- Сообщения: 4466
- Зарегистрирован: 22 май 2015, 11:52
- Откуда: Республика Коми, Ухта
- Благодарил (а): 321 раз
- Поблагодарили: 354 раза
- Контактная информация:
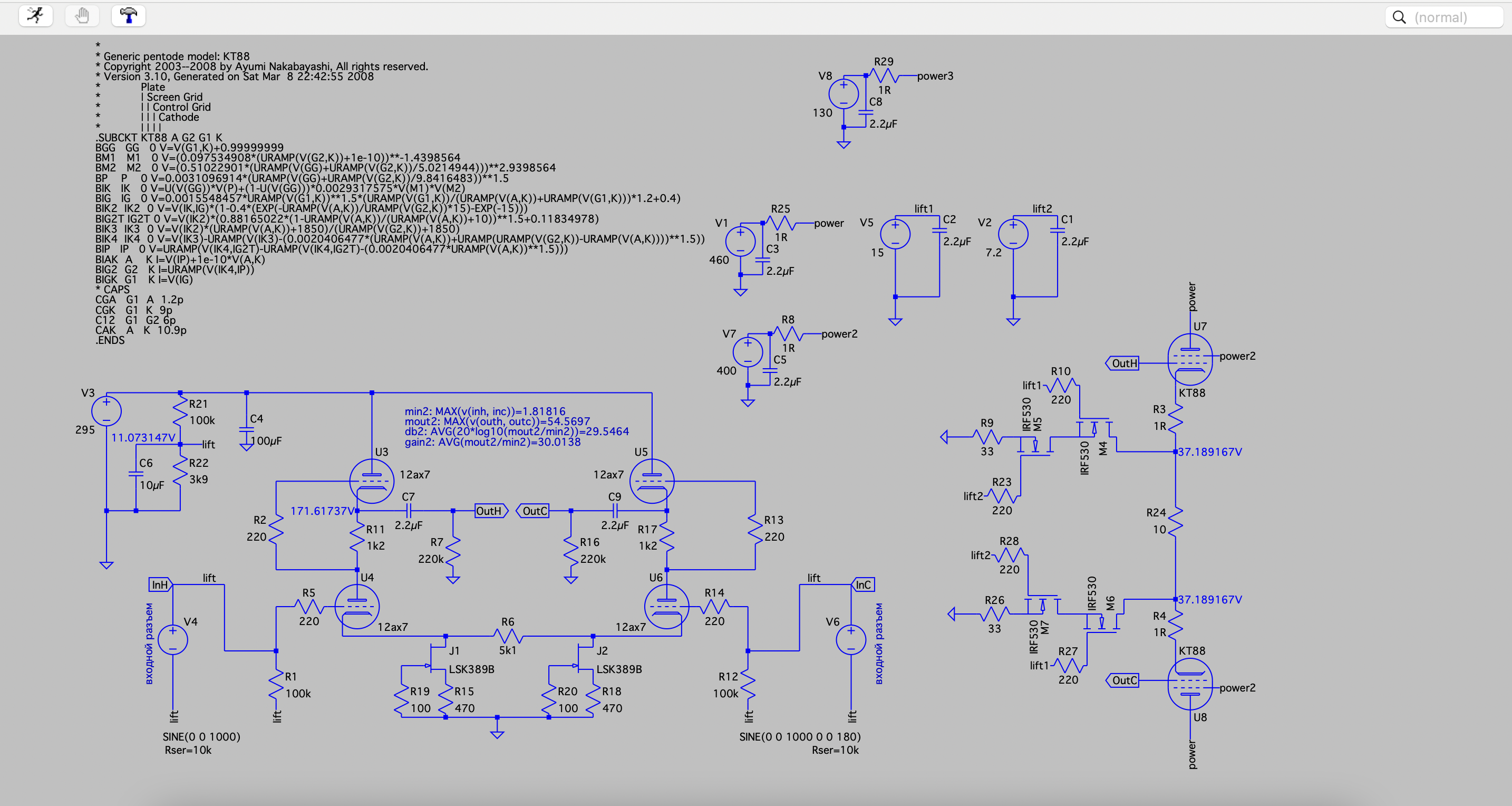
poty, Вот, замоделировал.
Пока для оценки напряжений я оставил конденсаторы на выходе драйверного каскада, хотел понять распределение напряжений на выходных лампах.
lift у меня 11 вольт, соответственно на выходе драйверного каскада 171 вольт относительно земли питания и 160 вольт относительно сигнальной земли. На катодах 37 вольт, я понимаю, что если соединить напрямую драйверный каскад и мощник мы получим на катодах 37+ напряжение драйвера. И чтобы на лампе осталось хотя бы 400 вольт, нам надо будет подать 37+напряжение драйвера+эти 400 вольт.
Теперь вопрос - я не совсем понял, куда я должен приложить 130 вольт, чтобы распределение напряжений стало "правильным".
lift у меня 11 вольт, соответственно на выходе драйверного каскада 171 вольт относительно земли питания и 160 вольт относительно сигнальной земли. На катодах 37 вольт, я понимаю, что если соединить напрямую драйверный каскад и мощник мы получим на катодах 37+ напряжение драйвера. И чтобы на лампе осталось хотя бы 400 вольт, нам надо будет подать 37+напряжение драйвера+эти 400 вольт.
Теперь вопрос - я не совсем понял, куда я должен приложить 130 вольт, чтобы распределение напряжений стало "правильным".
- poty
- Профи

- Сообщения: 5044
- Зарегистрирован: 24 мар 2014, 10:00
- Откуда: Россия, Москва
- Благодарил (а): 191 раз
- Поблагодарили: 661 раз
- Контактная информация:
Уже, значит, есть:
V3+, шина питания драйвера;
V3-, земля питания драйвера;
lift - сигнальная земля.
Первое замечание: 171В в средней точке SRPP - это не средняя точка. Нужно уменьшать.
Теперь отрываем сигнальную землю от всего остального: всё! она будет содержать только то, что обозначено lift. Замечу, что сейчас в сигнальный путь входит C6, нужно от него избавляться.
Убираем землю из выходного каскада! И подключаем её к потенциалу +130В относительно земли питания драйвера. Этот потенциал можно получить разбив резистор R21 на 42кОм и 58кОм и поставив в точку между ними конденсатор на землю. На будущее замечу, что этот конденсатор тоже нужно убирать потом. Всё, лестница напряжений получена.
V3+, шина питания драйвера;
V3-, земля питания драйвера;
lift - сигнальная земля.
Первое замечание: 171В в средней точке SRPP - это не средняя точка. Нужно уменьшать.
Теперь отрываем сигнальную землю от всего остального: всё! она будет содержать только то, что обозначено lift. Замечу, что сейчас в сигнальный путь входит C6, нужно от него избавляться.
Убираем землю из выходного каскада! И подключаем её к потенциалу +130В относительно земли питания драйвера. Этот потенциал можно получить разбив резистор R21 на 42кОм и 58кОм и поставив в точку между ними конденсатор на землю. На будущее замечу, что этот конденсатор тоже нужно убирать потом. Всё, лестница напряжений получена.
Владислав
- Евгений Михеев
- Заслуженный Ветеран

- Сообщения: 4466
- Зарегистрирован: 22 май 2015, 11:52
- Откуда: Республика Коми, Ухта
- Благодарил (а): 321 раз
- Поблагодарили: 354 раза
- Контактная информация:
Давайте будем посмотреть
Я изменил R11 и R17 с 1К2 на 1К5, напряжение снизил.
Убрал С6 шунтировавний lift. Убрал землю выходного каскада заменив ее на power3 (130 вольт), потенциалы на транзисторы тоже подал относительно power3.
На графике - напряжение, остающееся на лампе U7. Измерял на аноде относительно катода.
Я изменил R11 и R17 с 1К2 на 1К5, напряжение снизил.
Убрал С6 шунтировавний lift. Убрал землю выходного каскада заменив ее на power3 (130 вольт), потенциалы на транзисторы тоже подал относительно power3.
На графике - напряжение, остающееся на лампе U7. Измерял на аноде относительно катода.
Дорогу осилит идущий
- poty
- Профи

- Сообщения: 5044
- Зарегистрирован: 24 мар 2014, 10:00
- Откуда: Россия, Москва
- Благодарил (а): 191 раз
- Поблагодарили: 661 раз
- Контактная информация:
Про то, что от С6 нужно избавляться - я имел в виду, что это нужно делать с помощью активных цепей (шунт?). До тех пор его нужно обязательно сохранить!
А почему 460В подано относительно земли драйвера? Оно должно быть подано относительно power3.Евгений Михеев писал(а): ↑10 мар 2022, 21:23На графике - напряжение, остающееся на лампе U7. Измерял на аноде относительно катода.
Владислав
- Евгений Михеев
- Заслуженный Ветеран

- Сообщения: 4466
- Зарегистрирован: 22 май 2015, 11:52
- Откуда: Республика Коми, Ухта
- Благодарил (а): 321 раз
- Поблагодарили: 354 раза
- Контактная информация:
Все, сделал!
Получил на лампе 420 вольт. Ток 92мА, вообщем то, что требовалось.
А вот дальше что-то не выходит. Разбил резистор у питания драйвера на 2 и получил 130 вольт.
Дальше я метку power3 от v8 переношу в эту точку.
И картина меняется Ток падает. Что-то не так моделирую, help
А вот дальше что-то не выходит. Разбил резистор у питания драйвера на 2 и получил 130 вольт.
Дальше я метку power3 от v8 переношу в эту точку.
И картина меняется Ток падает. Что-то не так моделирую, help
Дорогу осилит идущий
- Евгений Михеев
- Заслуженный Ветеран

- Сообщения: 4466
- Зарегистрирован: 22 май 2015, 11:52
- Откуда: Республика Коми, Ухта
- Благодарил (а): 321 раз
- Поблагодарили: 354 раза
- Контактная информация:
poty, абсолютно точное замечание!
Всё заработало!
Так, я прикинул - в принципе шунт возможно будет добавить в конструкцию, у меня же есть отдельная плата со своим трансформатором, таким образом получаем заветные 295 вольт, стабилизированные шунтом, вообщем всё как задумано. Единственное, тогда облигато точно не влезут в конструкцию
Но это не беда.
Так, я прикинул - в принципе шунт возможно будет добавить в конструкцию, у меня же есть отдельная плата со своим трансформатором, таким образом получаем заветные 295 вольт, стабилизированные шунтом, вообщем всё как задумано. Единственное, тогда облигато точно не влезут в конструкцию
Дорогу осилит идущий
Кто сейчас на конференции
Сейчас этот форум просматривают: нет зарегистрированных пользователей и 3 гостя
