Ну да, надо что-то придумать. Потому как по высокому пульсации осциллограф у меня вообще не видит, совсем. Шунт работает как надо
Отправлено спустя 2 часа 5 минут 39 секунд:
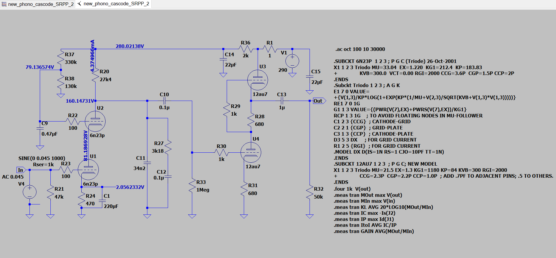
Отчет)
1 Использовал внешнюю звуковую карту. Сигнал сначала послал с одного канала и принял другим, так записал некий референс безо всех устройств.
2 Затем погонял сигнал через анти риаа коробочку, понял что оба канала в ней идентичны, спасибо, Владислав, что в свое время подсказали где детали точные купить)
3 И последняя часть балета - сигнал через анти-риаа потом в корректор и сравнил с первоначальным референсом.
Результат по-моему неплохой.
Видно что усиление очень точно подобрано. Ltspice хорошую службу сослужил. Ну и видно что между каналами усиление расходится на 0.4дБ в среднем.

- 1

- 2

- 3