Для активации новой учетной записи и ее подтверждения на Форуме - необходимо связаться с администратором по электронной почте p-i-n-o-k-i-o@mail.ru.
Все новые учетные записи не прошедшие подтверждения администратором воспринимаются как спам.
Все новые учетные записи не прошедшие подтверждения администратором воспринимаются как спам.
Отключаемый параллельный ламповый буфер
- Евгений Михеев
- Заслуженный Ветеран

- Сообщения: 4470
- Зарегистрирован: 22 май 2015, 11:52
- Откуда: Республика Коми, Ухта
- Благодарил (а): 324 раза
- Поблагодарили: 354 раза
- Контактная информация:
Отключаемый параллельный ламповый буфер
Возник запрос от одного из моих заказчиков на устройство, добавляющего "ламповости" в его тракт.
Но не на постоянной основе (отключаемый) и, желательно, с возможностью добавлять/убавлять эффект.
Сразу вспомнились решения из мира гитарных педалей - там часто видны уши фотографа в виде ручки MIX либо BLEND - но суть их едина - смешать на выходе в нужных пропорциях части сигнала - обработанного, пропущенного через каскады усиления и необработанного, взятого со входа.
Незамедлительно в голову пришла такая вот штуковина Выход - потенциометр, на нем миксуем чистый и ламповый сигналы.
При этом будет можно реализовать полный обход аппарата на бистабильном реле - таким образом, при желании, аппарат можно вообще не включать, и все будет скоммутировано, как надо. Ну либо моностабильное, при этом без питания реле будет скоммутировано таким образом, что вход и выход будут замкнуты.
Но на одной лампе как будто бы не так и интересно)
Вот viewtopic.php?t=847&start=380#p29788 тут мы ломали голову, что же сделать на выходе моего балансного преда. В итоге я сделал простой катодный повторитель, но в качестве идей был предложен компенсированный катодный повторитель (по схеме Wright, но без источника тока в катоде)
poty, как думаете, стоит пробовать это включение?
Но не на постоянной основе (отключаемый) и, желательно, с возможностью добавлять/убавлять эффект.
Сразу вспомнились решения из мира гитарных педалей - там часто видны уши фотографа в виде ручки MIX либо BLEND - но суть их едина - смешать на выходе в нужных пропорциях части сигнала - обработанного, пропущенного через каскады усиления и необработанного, взятого со входа.
Незамедлительно в голову пришла такая вот штуковина Выход - потенциометр, на нем миксуем чистый и ламповый сигналы.
При этом будет можно реализовать полный обход аппарата на бистабильном реле - таким образом, при желании, аппарат можно вообще не включать, и все будет скоммутировано, как надо. Ну либо моностабильное, при этом без питания реле будет скоммутировано таким образом, что вход и выход будут замкнуты.
Но на одной лампе как будто бы не так и интересно)
Вот viewtopic.php?t=847&start=380#p29788 тут мы ломали голову, что же сделать на выходе моего балансного преда. В итоге я сделал простой катодный повторитель, но в качестве идей был предложен компенсированный катодный повторитель (по схеме Wright, но без источника тока в катоде)
poty, как думаете, стоит пробовать это включение?
Дорогу осилит идущий
- poty
- Профи

- Сообщения: 5047
- Зарегистрирован: 24 мар 2014, 10:00
- Откуда: Россия, Москва
- Благодарил (а): 191 раз
- Поблагодарили: 664 раза
- Контактная информация:
Что-то вспоминается название "лампизатор". Было что-то такое.
Теперь - по решениям. Катодный повторитель - это каскад с максимальной ООС, который вносит относительно небольшие искажения. Источник тока улучшает глубину ООС, соответственно - линейность. "Компенсированный" вариант уменьшает длину рабочей кривой, соответственно, ещё более линеаризирует весь каскад. То есть, усложнение, по факту, приближает звучание к выдающимся транзисторным вариантам, особенно, если под транзисторными понимать что-то на jfet, MOSFET и других канальных элементах.
Для достижения ламповости нужен каскад с типичными ламповыми искажениями, то есть - усилительный. Взять какую-нибудь лампу с маленьким мю (12AU7?) и заставить работать с единичным усилением. А для восстановления фазы - ещё один каскад. Если хочешь сложности - поставь любую лампу для выходных каскадов, у них и усиление, как правило, единицы (по напряжению) и характеристика довольно кривая.
Теперь - по решениям. Катодный повторитель - это каскад с максимальной ООС, который вносит относительно небольшие искажения. Источник тока улучшает глубину ООС, соответственно - линейность. "Компенсированный" вариант уменьшает длину рабочей кривой, соответственно, ещё более линеаризирует весь каскад. То есть, усложнение, по факту, приближает звучание к выдающимся транзисторным вариантам, особенно, если под транзисторными понимать что-то на jfet, MOSFET и других канальных элементах.
Для достижения ламповости нужен каскад с типичными ламповыми искажениями, то есть - усилительный. Взять какую-нибудь лампу с маленьким мю (12AU7?) и заставить работать с единичным усилением. А для восстановления фазы - ещё один каскад. Если хочешь сложности - поставь любую лампу для выходных каскадов, у них и усиление, как правило, единицы (по напряжению) и характеристика довольно кривая.
- За это сообщение автора poty поблагодарил:
- Евгений Михеев
- Рейтинг: 16.7%
-
Владислав
- Евгений Михеев
- Заслуженный Ветеран

- Сообщения: 4470
- Зарегистрирован: 22 май 2015, 11:52
- Откуда: Республика Коми, Ухта
- Благодарил (а): 324 раза
- Поблагодарили: 354 раза
- Контактная информация:
- Евгений Михеев
- Заслуженный Ветеран

- Сообщения: 4470
- Зарегистрирован: 22 май 2015, 11:52
- Откуда: Республика Коми, Ухта
- Благодарил (а): 324 раза
- Поблагодарили: 354 раза
- Контактная информация:
poty, запрос на ламповость образовался после прослушки srpp. Сделать усиление равным единице - можно. Вопрос в другом. Если использовать усилительный каскад, мы получим на выходе сигнал в измененной фазе. Смешивая его с прямым сигналом у нас будет плавать громкость, насколько я понимаю. Таким образом выхода, по идее - 2?
Либо делать 2 каскада усиления, дважды переворачивая фазу, либо на "чистый не окрашенный" тоже делать инвертор фазы
Либо делать 2 каскада усиления, дважды переворачивая фазу, либо на "чистый не окрашенный" тоже делать инвертор фазы
- poty
- Профи

- Сообщения: 5047
- Зарегистрирован: 24 мар 2014, 10:00
- Откуда: Россия, Москва
- Благодарил (а): 191 раз
- Поблагодарили: 664 раза
- Контактная информация:
Евгений Михеев писал(а): ↑26 дек 2024, 13:33Либо делать 2 каскада усиления, дважды переворачивая фазу
("Но можно по входу ламповый каскад включить относительно плюса (то есть землёй сделать не минус анодного питания, а плюс).") Что-то я не подумал хорошо. Я имел в виду - разорвать ООС катодного повторителя, но, по факту, будем иметь тоже самое.
- За это сообщение автора poty поблагодарил:
- Евгений Михеев
- Рейтинг: 16.7%
-
Владислав
- Евгений Михеев
- Заслуженный Ветеран

- Сообщения: 4470
- Зарегистрирован: 22 май 2015, 11:52
- Откуда: Республика Коми, Ухта
- Благодарил (а): 324 раза
- Поблагодарили: 354 раза
- Контактная информация:
- poty
- Профи

- Сообщения: 5047
- Зарегистрирован: 24 мар 2014, 10:00
- Откуда: Россия, Москва
- Благодарил (а): 191 раз
- Поблагодарили: 664 раза
- Контактная информация:
Евгений Михеев, в качестве бредовых идей:
1. Попробовать взять сигнал с предыдущего каскада предварительного усилителя (где он уже инвертирован), а не с выхода.
2. Попробовать включение с общей сеткой. Ну, или каскод, если не жалко лишнего триода.
3. Реализовать выход с помощью трансформатора.
4. Реализовать дискретный регулятор громкости (можно исключить участок регулирования, где сигналы компенсируются).
1. Попробовать взять сигнал с предыдущего каскада предварительного усилителя (где он уже инвертирован), а не с выхода.
2. Попробовать включение с общей сеткой. Ну, или каскод, если не жалко лишнего триода.
3. Реализовать выход с помощью трансформатора.
4. Реализовать дискретный регулятор громкости (можно исключить участок регулирования, где сигналы компенсируются).
Владислав
- Евгений Михеев
- Заслуженный Ветеран

- Сообщения: 4470
- Зарегистрирован: 22 май 2015, 11:52
- Откуда: Республика Коми, Ухта
- Благодарил (а): 324 раза
- Поблагодарили: 354 раза
- Контактная информация:
- Евгений Михеев
- Заслуженный Ветеран

- Сообщения: 4470
- Зарегистрирован: 22 май 2015, 11:52
- Откуда: Республика Коми, Ухта
- Благодарил (а): 324 раза
- Поблагодарили: 354 раза
- Контактная информация:
- poty
- Профи

- Сообщения: 5047
- Зарегистрирован: 24 мар 2014, 10:00
- Откуда: Россия, Москва
- Благодарил (а): 191 раз
- Поблагодарили: 664 раза
- Контактная информация:
Евгений Михеев, для того, чтобы каскод не инвертировал фазу нужно использовать folded версию (комбинацию катодного повторителя и каскада с общей сеткой). Желательно при этом использовать в качестве общего элемента источник тока, но для каскода это применяется больше для стабильности, чем для качества, поэтому - необязательно!
Владислав
- Евгений Михеев
- Заслуженный Ветеран

- Сообщения: 4470
- Зарегистрирован: 22 май 2015, 11:52
- Откуда: Республика Коми, Ухта
- Благодарил (а): 324 раза
- Поблагодарили: 354 раза
- Контактная информация:
- Евгений Михеев
- Заслуженный Ветеран

- Сообщения: 4470
- Зарегистрирован: 22 май 2015, 11:52
- Откуда: Республика Коми, Ухта
- Благодарил (а): 324 раза
- Поблагодарили: 354 раза
- Контактная информация:
poty, Выходные минули, пора за дело.
Что то нашел в сети, далее поразмыслил - оно или мимо? Отправлено спустя 1 час 2 минуты 30 секунд:
R11 для оценки тока
Отправлено спустя 2 часа 58 минут 3 секунды:
Освежил в памяти каскод в предварительном расчете ламповых цепей. Так и есть, модель каскода давала нам коэфф. усиления без знака минус, а значит, сигнал не инвертировался, но когда мы рассматривали двухэтажный вариант, там нижний усилитель представлял из себя модель включения с общим катодом и сигнал вот в этом то месте и получался инвертированным, подаваясь далее на верхний усилитель - неинвертирующий. Заменив сходной каскад на КП, тоже не инвертирующий сигнал - получим итого сигнал неинвертированный.
Отправлено спустя 1 час 26 минут 33 секунды:
Единственный вопрос - как у нас в итоге формируется напряжение 5.17В? Точнее, я понимаю что это падение на резисторе за счёт тока через две половинки - повторителя и каскода, но есть ли какое-то определенное правило для выбора? Условно, как для каскода раньше обсуждали раньше "30% на нижнюю половину"
Что то нашел в сети, далее поразмыслил - оно или мимо? Отправлено спустя 1 час 2 минуты 30 секунд:
R11 для оценки тока
Отправлено спустя 2 часа 58 минут 3 секунды:
Освежил в памяти каскод в предварительном расчете ламповых цепей. Так и есть, модель каскода давала нам коэфф. усиления без знака минус, а значит, сигнал не инвертировался, но когда мы рассматривали двухэтажный вариант, там нижний усилитель представлял из себя модель включения с общим катодом и сигнал вот в этом то месте и получался инвертированным, подаваясь далее на верхний усилитель - неинвертирующий. Заменив сходной каскад на КП, тоже не инвертирующий сигнал - получим итого сигнал неинвертированный.
Отправлено спустя 1 час 26 минут 33 секунды:
Единственный вопрос - как у нас в итоге формируется напряжение 5.17В? Точнее, я понимаю что это падение на резисторе за счёт тока через две половинки - повторителя и каскода, но есть ли какое-то определенное правило для выбора? Условно, как для каскода раньше обсуждали раньше "30% на нижнюю половину"
- poty
- Профи

- Сообщения: 5047
- Зарегистрирован: 24 мар 2014, 10:00
- Откуда: Россия, Москва
- Благодарил (а): 191 раз
- Поблагодарили: 664 раза
- Контактная информация:
Что-то я заработался, наверное, начал отвечать, что схема правильная и, видимо, не нажал "отправить". Есть неточности, о них - ниже.
Уточню. Включение с общей сеткой не даёт инвертирования сигнала, а каскод, в котором верхний каскад - включение с общей сеткой, а нижний - с общим катодом - даёт. Правильно, из-за нижнего каскада. По теории нижний каскад каскода должен обеспечивать низкий импеданс для работы верхнего каскада, поскольку в его нагрузке - катодная цепь. Верхний каскад обеспечивает основное усиление.
Folded по классике - это построение нижнего каскада на элементах другой проводимости таким образом, чтобы сохранить усиление первого каскада и уйти от последовательного соединения (многоэтажности). При этом сохраняется инвертирование сигнала. Но в ламповом мире другой проводимости нет, поэтому приходится изменять вид включения вынесенного из многоэтажности нижнего каскада (из общего катода делать общий анод) или переходить к балансным каскадам. Соответственно, в первом случае инвертирование сигнала пропадает.
- Формируем второй каскад, как если бы не было первого. Получаем катодный резистор второго каскада, напряжение и ток через него. Напряжение обязано быть больше амплитуды сигнала!
- Выбираем лампу, способную работать как катодный повторитель при токе через неё <= току второго каскада. Напряжение на катоде катодного повторителя мы знаем, оно равно напряжению на катоде второго каскада. По этому напряжению, выбранному току и лампе выбираем смещение на сетку (вот та неточность, о которой я говорил - для работы катодного повторителя в подавляющем количестве случаев потребуется смещение, на приведённой схеме оно отсутствует; нужно понимать, что если есть смещение, то обязан быть конденсатор). Возможно, удастся подобрать лампу без смещения.
- Рассчитываем сопротивление = напряжение на катоде / (ток катодного повторителя + ток второго каскада)
Собственно - всё!
Уточню. Включение с общей сеткой не даёт инвертирования сигнала, а каскод, в котором верхний каскад - включение с общей сеткой, а нижний - с общим катодом - даёт. Правильно, из-за нижнего каскада. По теории нижний каскад каскода должен обеспечивать низкий импеданс для работы верхнего каскада, поскольку в его нагрузке - катодная цепь. Верхний каскад обеспечивает основное усиление.
Folded по классике - это построение нижнего каскада на элементах другой проводимости таким образом, чтобы сохранить усиление первого каскада и уйти от последовательного соединения (многоэтажности). При этом сохраняется инвертирование сигнала. Но в ламповом мире другой проводимости нет, поэтому приходится изменять вид включения вынесенного из многоэтажности нижнего каскада (из общего катода делать общий анод) или переходить к балансным каскадам. Соответственно, в первом случае инвертирование сигнала пропадает.
мне кажется, проще посчитать методом анализа:
- Формируем второй каскад, как если бы не было первого. Получаем катодный резистор второго каскада, напряжение и ток через него. Напряжение обязано быть больше амплитуды сигнала!
- Выбираем лампу, способную работать как катодный повторитель при токе через неё <= току второго каскада. Напряжение на катоде катодного повторителя мы знаем, оно равно напряжению на катоде второго каскада. По этому напряжению, выбранному току и лампе выбираем смещение на сетку (вот та неточность, о которой я говорил - для работы катодного повторителя в подавляющем количестве случаев потребуется смещение, на приведённой схеме оно отсутствует; нужно понимать, что если есть смещение, то обязан быть конденсатор). Возможно, удастся подобрать лампу без смещения.
- Рассчитываем сопротивление = напряжение на катоде / (ток катодного повторителя + ток второго каскада)
Собственно - всё!
- За это сообщение автора poty поблагодарил:
- Евгений Михеев
- Рейтинг: 16.7%
-
Владислав
- Евгений Михеев
- Заслуженный Ветеран

- Сообщения: 4470
- Зарегистрирован: 22 май 2015, 11:52
- Откуда: Республика Коми, Ухта
- Благодарил (а): 324 раза
- Поблагодарили: 354 раза
- Контактная информация:
- Евгений Михеев
- Заслуженный Ветеран

- Сообщения: 4470
- Зарегистрирован: 22 май 2015, 11:52
- Откуда: Республика Коми, Ухта
- Благодарил (а): 324 раза
- Поблагодарили: 354 раза
- Контактная информация:
Владислав, пока не ушли далеко - не совсем понимаю, откуда такое условие про ток.
Отправлено спустя 29 минут 17 секунд:
И, продолжая тему моделирования, тоже вопрос Почему на выходе так сигнал перекошен может получаться?
Если по входу у меня по 2 вольта в обе стороны, то на выходе - от двух вольт до минус 1,2В? Асимметрия, короче говоря)
Дорогу осилит идущий
- poty
- Профи

- Сообщения: 5047
- Зарегистрирован: 24 мар 2014, 10:00
- Откуда: Россия, Москва
- Благодарил (а): 191 раз
- Поблагодарили: 664 раза
- Контактная информация:
Про соотношение токов: это - эмпирическая штука, наверняка можно создать каскад и с другим соотношением, но нужно учитывать больше составляющих.
Про перекос сигнала: чётко видно, что нижние полуволны искажены, по сути это - результат приближения к ограничению по току. Не хватает тока для реализации нужного напряжения на выходе. Нужно смотреть, где происходит клиппирование, в первом каскаде или во втором.
Про перекос сигнала: чётко видно, что нижние полуволны искажены, по сути это - результат приближения к ограничению по току. Не хватает тока для реализации нужного напряжения на выходе. Нужно смотреть, где происходит клиппирование, в первом каскаде или во втором.
- За это сообщение автора poty поблагодарил:
- Евгений Михеев
- Рейтинг: 16.7%
-
Владислав
- Евгений Михеев
- Заслуженный Ветеран

- Сообщения: 4470
- Зарегистрирован: 22 май 2015, 11:52
- Откуда: Республика Коми, Ухта
- Благодарил (а): 324 раза
- Поблагодарили: 354 раза
- Контактная информация:
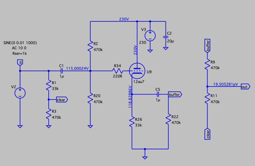
Так, вроде получилось, я аж собрать такое сильно захотел
Уравновесив R9 и R3 получил равный ток через 2 половинки. Что еще понравилось - чую навесом это собирать будет сильно комфортно.
Ну и выходной сигнал получил дельту 0.5В
7.9В и -7.4В
Перекос получается на второй лампе, но как я не менял режим - перекос сохраняется, хоть и небольшой.
Ну и выходной сигнал получил дельту 0.5В
7.9В и -7.4В
Перекос получается на второй лампе, но как я не менял режим - перекос сохраняется, хоть и небольшой.
- Евгений Михеев
- Заслуженный Ветеран

- Сообщения: 4470
- Зарегистрирован: 22 май 2015, 11:52
- Откуда: Республика Коми, Ухта
- Благодарил (а): 324 раза
- Поблагодарили: 354 раза
- Контактная информация:
Кто сейчас на конференции
Сейчас этот форум просматривают: нет зарегистрированных пользователей и 6 гостей