Для активации новой учетной записи и ее подтверждения на Форуме - необходимо связаться с администратором по электронной почте p-i-n-o-k-i-o@mail.ru.
Все новые учетные записи не прошедшие подтверждения администратором воспринимаются как спам.

Усилитель Stonecold

Аватара пользователя
Boss

Усилитель Stonecold

#1

Сообщение Boss » 23 мар 2014, 20:14



Здравствуйте, форумчане! Я не очень опытный радиолюбитель и решил собрать вот эту схему. Смотрите вложение.
stonecold.jpg
Принципиальная схема усилителя Stonecold
Эта схема достаточно простая и я думаю, что мне под силу. Правда у меня несколько вопросов по ней, которые я не понимаю.
1. Почему выход DA1 ОУ никуда не подключен? Нет ли ошибки в схеме?
2. Посоветуйте, пожалуйста, более современные комплектующие, думаю, что операционник TL071 уже устарел и, вполне, можно найти что-нибудь поинтереснее. Всем спасибо заранее!

Аватара пользователя
poty
Профи
Профи
Сообщения: 5024
Зарегистрирован: 24 мар 2014, 10:00
Откуда: Россия, Москва
Благодарил (а): 189 раз
Поблагодарили: 648 раз
Контактная информация:

#21

Сообщение poty » 28 июл 2014, 18:13

BASkow писал(а):poty, спасибо конечно за критику. Сейчас попытаюсь все разъяснить.
Во первых строках... :) Мне бы не хотелось, чтобы мои слова воспринимались как критика! Я в запале могу, конечно, немного "зарваться", но стараюсь, чтобы разговор шёл "в обе стороны". "Каждый имеет право быть идиотом!" ((С) Госдеп США) - это я про себя! :)
Продолжаю разговор...
"Осциллограф у меня не настоящий :) программы на ПК, щуп самодельный "
Нашли о чём переживать! :) В моё радиотехническое детство ничего подобного просто не было! :)
Я посмотрел всё представленное. У меня есть впечатление, что здесь что-то не так. Если можно, я буду отвечать по обозначениям на Вашей схеме. Во-первых, возбуждение Ваше - оно какое-то странное. Оно явно непериодическое (как должно было бы быть), совсем маленькое по амплитуде, чтобы так нагреть транзисторы, и чрезвычайно неправильно действующее на сигнал (а точнее - практически полностью его нейтрализующее). Я бы больше грешил на дефект дорожки или непропай какой-нибудь в этом случае. То есть, нажимаете, где-то что-то отходит и понеслась. Выключение из сети в эту картину не вписывается, но здесь надо искать что-то ещё.
Сразу замечу (скорее всего - просто описка), что 0,32В, указанные между базой и коллектором VT5 красным, должны быть приложены на R15.
Ещё одно маленькое замечание (на этот раз - в мой адрес): выходной каскад работает, всё-таки, в чистом классе B. Если честно, я надеялся на лучшее. Ну, не суть.
Насколько я понимаю, Вы питаете свой усилитель двуполярным напряжением 35В. При токе 20мА в покое драйверные транзисторы будут ориентировочно рассеивать 35*0,02=0,7Вт. В принципе, в покое они должны быт практически холодными. Если я ничего не путаю, у применённых выходных транзисторов коэффициент усиления по току составляет, в зависимости от классификации, 60-100. При 100Вт на выходе на 4Ом переменный ток через выходные транзисторы будет составлять (1/2)*(P/R)^0,5=2.5A. Т.о., ток через драйверные транзисторы будет 2,5/(60~100) = 42 - 25мА, соответственно, рассеиваемая мощность не должна превышать ((42~25)+20)*35=2,2-1,6Вт. Вроде ничего не упустил. 2,2Вт, конечно, большая мощность, но не такая, чтоб транзисторы разогревались до 160 градусов, будучи на радиаторах (это я к тому, что даже при убийственном возбуждении ничего суперсверхординарного с драйверными транзисторами быть не должно, а уж с 50мВ редкими всплесками - и подавно!). А радиаторы, видимо, всё-таки маловаты...
"Загасить" возбуждение увеличением емкости в ООС не удалось, если очень сильно увеличить емкость то возбуждение исчезает, но появляется большая постоянка на выходе. Установкой джампера (на схеме выше) я случайно заметил, что возбуждение исчезает. На плате конечно я его предусмотрел заранее, потому как и сам автор рекомендует его при замене ОУ.
Конденсатор C2 автором замышлялся как компенсация падения на ВЧ. Это, своего рода, положительная обратная связь (по его мнению). Т.е., его включение должно было бы, наоборот, увеличить возбуждение, если оно было на высоких частотах: "Емкость C2 установлена для того, чтобы компенсировать падение усиления с увеличением частоты для ОУ 741. Для TL071 эта неравномерность проявляется далеко за пределами звукового диапазона, а поэтому не требует коррекции. Одним из форумчан Vlab этот конденсатор был вообще исключен." Одновременно с этим автор пишет прямо противоположную вещь: "Я же предлагаю установку емкости порядка 500-1000пФ для стабильности схемы и джампер JP1, который позволяет отключить эту коррекцию." Т.е., он рассматривает этот конденсатор, как ООС! Я, если честно, согласен с ним лишь во втором случае. Не понимаю, с чего бы это он стоял в ПОС?! Но тогда непонятно, почему ОООС не срабатывает? Мала? Может, нужно её общее значение увеличить (при этом уменьшится усиление, конечно, но зато стабильность возрастёт)? И откуда постоянка при увеличении конденсатора?
Мне непонятна также необходимость в ёмкости C12, я бы попробовал без неё.
Теперь по поводу "низов". Первое, что мне не нравится - подключенный выход темброблока. Допускаю, что зря я на него грешу, но желательно бы его исключить для чистоты эксперимента.
Трансформаторы рассчитаны на ток нагрузки 1,6 ампер. при напряжении 37 вольт уж 60-70 ватт они отдадут легко
Вот здесь я бы не был так уверен. Смотря какое там напряжение х.х. и характеристика нагрузки. Но Вы упомянули
В блоке питания на каждом плече по 9400 мкФ, на плату в целом почти 20 000 мкф. После отключения сети, усилитель продолжает играть на 1/3 громкости 3-4 секунды без потери громкости, и то срабатывает реле защиты АС.
так что с этой точки зрения выходной каскад должен вполне себе справляться. А вот входной каскад, имеющий лишь 100 мкФ... Здесь возможно всякое.
Последний раз редактировалось poty 29 июл 2014, 16:33, всего редактировалось 1 раз.
Владислав

Аватара пользователя
BASkow

#22

Сообщение BASkow » 30 июл 2014, 13:41

poty, спасибо Вам большое за помощь!
по поводу "низов". Первое, что мне не нравится - подключенный выход темброблока. Допускаю, что зря я на него грешу, но желательно бы его исключить для чистоты эксперимента.
Я так и делал, связующего конденсатора между темброблоком и входом усилителя не было, замеры проводил с точки входа ОУ. так что здесь его влияние точно исключено (ну если только по шине питания фон передается).
А вот входной каскад, имеющий лишь 100 мкФ... Здесь возможно всякое.

... хм.. возможно, на стабилитронах ток потребления совсем мал 37/2000=18 мА, если только через VT1, VT2 идет утечка на работу ОУ.. Попробую сегодня по 330мкф в параллель докинуть.
Мне непонятна также необходимость в ёмкости C12, я бы попробовал без неё.
Как я понял он режет очень высокие частоты, чтобы предупредить их усиление и в том числе лишний возбуд. Думаете из-за него такой шум на возбуждении?.. может он как генератор срабатывать совместно с ОООС?
непонятно, почему ОООС не срабатывает? Мала? Может, нужно её общее значение увеличить (при этом уменьшится усиление, конечно, но зато стабильность возрастёт)? И откуда постоянка при увеличении конденсатора?
Сам не понимаю про постоянку, замеры делаются с выпаянными выходными транзисторами, может быть с ними все было бы проще и правильнее(?), но я боюсь их сжечь.
2,2Вт, конечно, большая мощность, но не такая, чтоб транзисторы разогревались до 160 градусов, будучи на радиаторах (это я к тому, что даже при убийственном возбуждении ничего суперсверхординарного с драйверными транзисторами быть не должно, а уж с 50мВ редкими всплесками - и подавно!). А радиаторы, видимо, всё-таки маловаты...
Они так разогреваются именно на возбуждении (или как это уже теперь назвать?..) на музыкальном сигнале без возбуждения из нагрев 65-73 градуса, думаю с учетом величины радиаторов и мощности, которую вы вычислили, все верно так и должны греться. Просто я промазал именно с радиаторами. А вы наверняка знаете, что их стоимость весома, оставлю эти... А вот то что они так греются до 160 градусов на возбуждении, я уже на термометр грешил, но нет когда быстро пробегаешься в этот момент по остальным деталям, все четко показывает и только на двух этих транзисторах такая температура. Если поставить джампер, то их температура также резко падает. про 160 градусов еще пару слов, такая температура была на транзисторах с радиаторами без термопасты. с термопастой их температура и радиаторов возрастает уже до 110-120 градусов.
Может быть я слишком крупно взял шкалу, может быть там возбуждение на малых частотах типа 50 Гц?.. буду сегодня мерить.
Я бы больше грешил на дефект дорожки или непропай какой-нибудь в этом случае. То есть, нажимаете, где-то что-то отходит и понеслась.
Тут исключено! Я уже вторую плату собрал, все как по накатанной (детали для обоих усилителей были тщательно подобраны одинаковыми). Все один-в-один. Точь-в-точь. Тем более возбуждение появляется от нескольких причин:
1. (с 3-4 попытки) касаясь радиаторов драйверов (по моему коллектор с ними соприкасается)
2. (с 2-3 попытки) быстро отключая/включая сесть 220 вольт (на доли секунд, чуточку отжимая клавишу сетевого фильтра и обратно, даже искрение немного на контактах фильтра слышно)
3. ВСЕГДА если коснутся точки узла соединения диодов Д1, Д2, и деталей моста С3, R10 (нумерация по моей схеме)
4. НИКОГДА если касаться выхода усилителя
возбуждение Ваше - оно какое-то странное. Оно явно непериодическое (как должно было бы быть), совсем маленькое по амплитуде, чтобы так нагреть транзисторы, и чрезвычайно неправильно действующее на сигнал (а точнее - практически полностью его нейтрализующее)
Согласен и потому вообще не понимаю. Хотя некая периодичность там прослеживается - два подряд отрицательных импульса и немного позже положительный, вся эта "мозаика" вроде как укладывается в частоту около 2 кГц. Может быть все-таки из-за выпаянных выходных транзисторов?
Может быть все-таки надо было емкость Миллера добавить как я хотел?
Последний раз редактировалось Алаев Ян 31 июл 2014, 01:01, всего редактировалось 1 раз.
Причина: Общее редактирование

Аватара пользователя
poty
Профи
Профи
Сообщения: 5024
Зарегистрирован: 24 мар 2014, 10:00
Откуда: Россия, Москва
Благодарил (а): 189 раз
Поблагодарили: 648 раз
Контактная информация:

#23

Сообщение poty » 30 июл 2014, 14:53

BASkow писал(а):замеры делаются с выпаянными выходными транзисторами
Так вот он где, бубль-гум! Ситуёвина вот какая. Собственно ОООС исходной точкой (правый конец R11) имеет выход выходного каскада (извините за тафтологию). Если у Вас выходные транзисторы не впаяны и не подключена нагрузка, то там может быть всё, что угодно! Фактически, ОУ работает без обратной связи, поскольку даже на 20кГц сопротивление C3 больше 300кОм. Есть, конечно, R10-L1, но там уровень обратной связи уменьшается с увеличением частоты, т.е. как раз всё имеется для получения усиления собственных шумов в широком диапазоне частот. А если в этот момент ещё и нагрузка была подключена, то получается ещё делитель R10-нагрузка, и этот путь тоже "закрывается" для обратной связи. Это не самовозбуждение, а именно - шум. Добавление С2 просто восстанавливает потерянную обратную связь и, соответственно, уменьшает шумы.
Конечно, выходная амплитуда сигнала всё равно была не такой большой, чтобы разогреть транзисторы драйверов, но это только на первый взгляд. Наверняка, я тут что-то пока не учёл.
BASkow писал(а):связующего конденсатора между темброблоком и входом усилителя не было, замеры проводил с точки входа ОУ. так что здесь его влияние точно исключено
ОК, эта "загвоздка" снимается.
BASkow писал(а):
poty писал(а):А вот входной каскад, имеющий лишь 100 мкФ... Здесь возможно всякое.
... хм.. возможно, на стабилитронах ток потребления совсем мал 37/2000=18 мА, если только через VT1, VT2 идет утечка на работу ОУ.. Попробую сегодня по 330мкф в параллель докинуть.
Вы рассуждаете с точки зрения нагрузочной способности получившегося фильтра, а я - с точки зрения создаваемого этим фильтром выходного импеданса блока питания. На частоте 20Гц конденсатор 100мкФ имеет сопротивление около 80 Ом. Трудно оценить амплитуду тока через, допустим, VT1, но понятно, что все пульсации от переменного тока через этот каскад будут вызывать некие пульсации напряжения на C5 и напрямую передаваться на базу VT3. А это всё-таки усилитель...
BASkow писал(а):
poty писал(а):Мне непонятна также необходимость в ёмкости C12, я бы попробовал без неё.
Как я понял он режет очень высокие частоты, чтобы предупредить их усиление и в том числе лишний возбуд. Думаете из-за него такой шум на возбуждении?.. может он как генератор срабатывать совместно с ОООС?
ОК, возражение снимается (пока, по крайней мере).
Последний раз редактировалось Алаев Ян 31 июл 2014, 01:02, всего редактировалось 1 раз.
Причина: Общее редактирование
Владислав

Аватара пользователя
BASkow

#24

Сообщение BASkow » 30 июл 2014, 18:10

Так вот он где, бубль-гум!
Спасибо Вам большое, poty, так четко все пояснили!

Значит, я перепаял электролиты в первом каскаде, заменил 100 мкф на 330 мкф. Но звук еще не слушал.
Попробовал вызвать возбуждение со впаянными выходными транзисторами. Вся картина на приложенном видео.
В двух словах - без джампера (С2) радиаторы драйверов стали не чувствительны (это очень хорошо), а вот узел R10-C3-D1-D2 все также реагирует резким повышением температуры, хотя нужно заметить уже делает это уже очень неохотно, на видео видно, нужно было прямо постараться.
на броски сетевого питания реакция осталась, хотя реже проявляется.

исходная точка ОООС не чувствительна.
а вот выход усилителя с впаянными выходными транзисторами теперь очень чувствителен. даже при легком касании резко повышается температура драйверов. интересно то, что если взяться за выход и продолжать держать, то нагрев снова (через 1-2 секунды) спадает, а постоянка остается около 370 мВ, как только отпускаешь - температура вновь резко растет.
причем на этом возбуждении через секунд 10 начинают дымиться токоограничительные резисторы в питании по 100 Ом.. (2 ватта).
с джампером все в норме.

Последний раз редактировалось Алаев Ян 06 июл 2017, 15:54, всего редактировалось 3 раза.
Причина: Общее редактирование

Аватара пользователя
poty
Профи
Профи
Сообщения: 5024
Зарегистрирован: 24 мар 2014, 10:00
Откуда: Россия, Москва
Благодарил (а): 189 раз
Поблагодарили: 648 раз
Контактная информация:

#25

Сообщение poty » 30 июл 2014, 18:45

Вопросы по видео: что измеряет левый прибор? Подключена ли к выходу хоть какая-то нагрузка?
Владислав

Аватара пользователя
BASkow

#26

Сообщение BASkow » 30 июл 2014, 18:47

левый - постоянное напряжение на выходе в милливольтах. нагрузки кроме мультиметра нет

ХА! с нагрузкой 5,6 Ом - усилитель устойчив как танк! :-)

Аватара пользователя
poty
Профи
Профи
Сообщения: 5024
Зарегистрирован: 24 мар 2014, 10:00
Откуда: Россия, Москва
Благодарил (а): 189 раз
Поблагодарили: 648 раз
Контактная информация:

#27

Сообщение poty » 30 июл 2014, 20:22

Ну, собственно, этого и следовало ожидать. Цепь из катушки, двух резисторов и конденсатора рассчитана на определённые параметры выхода, в которые входит, очевидно, нагрузка. Мне бы, конечно, очень хотелось посмотреть из-за чего это всё происходило, но из-за опасности вывести усилитель из строя я не хочу заставлять Вас экспериментировать.
В любом случае - поздравляю с большой промежуточной победой!
Владислав

Аватара пользователя
BASkow

#28

Сообщение BASkow » 31 июл 2014, 06:59

Я думаю этот "шум" появляется именно из-за примененной схемы включения ОУ.
Когда проводишь тестирование, то вход УНЧ закорочен на массу, то есть на положительном входе ОУ нулевой потенциал.
На выходе ОУ постоянная нагрузка не включенная в обратную связь. и драйвера работают на токовых датчиках ОУ.
При включении УНЧ в средней точке драйверов формируется также нулевой потенциал через R10-L1-R11. (Мне кажется конденсатор С3 в данном случае играет ничтожную роль.) И таким образом, разницы потенциалов на ОУ нет, и вся схема стабильна.
Если при этом внести изменения потенциала в ОУ (причем как я понял из практики оно должно быть более 150-200 мВ), то этот сигнал подхватывается драйверами с токовых датчиков, усиливается и передается через R10-L1-R11 обратно на вход ОУ и начинается лавинообразное самовозбуждение.
Изменения потенциала могут быть вызваны касанием коллекторов драйверов, либо средней точки, либо входа ОУ
Также и разностью импеданса емкостей в шинах питания, этим можно объяснить нестабильность при включении/выключении УНЧ, возможно есть неравномерность заряда/разряда емкостей из-за чего в момент включения на средней точке драйверов не успевал формироваться нулевой потенциал, а за счет емкостей первого каскада, первый каскад продолжал работать не отключаясь (на время выключения УНЧ), и соответственно успевал подхватить разность потенциалов и начинал ее усиливать. Тем более на плате есть реле защиты, которое питается только с положительно плеча питания.
При вводе низкоомной нагрузки на выход усилителя, средняя точка драйверов начинает "держаться" за нулевой потенциал, постоянный и формируется мгновенно в момент включения УНЧ. При вводе помехи их напряжение мало (те же 150-200 мВ), и оно просто гаснет через нагрузку на доходя до ОУ.

Можно предположить, что это особенность данной схемы - схемы каскодного включения ОУ с драйверами, включенными в обратную связь ОУ.
Можно попробовать устранить этот "недостаток" включением в разрыв средней точки драйверов и цепочки к ОУ (R10-L1-R11), например, резистором, так чтобы ослаблять до определенного уровня импульсную помеху. Либо попробовать соединить среднюю точку с нулевым потенциалом (землей) через резистор. Или, в конце концов, добавить на плате резистор параллельно нагрузке.
Но Каких номиналов они должны быть? И как они повлияют на усиление, частотную характеристику?..

P/S С нагрузкой усилитель стабилен, но ведь предсказуема ситуация, когда владелец усилителя на горячую отключит провода от АС, или контакт этих проводов разорвется с месте крепления к усилителю, или к самой АС. И тогда, без токоограничивающих резисторов, сгорят либо предохранители, либо транзисторы.
6242dd42c2d8094bac72f0fffb8ac745.jpg

Аватара пользователя
poty
Профи
Профи
Сообщения: 5024
Зарегистрирован: 24 мар 2014, 10:00
Откуда: Россия, Москва
Благодарил (а): 189 раз
Поблагодарили: 648 раз
Контактная информация:

#29

Сообщение poty » 31 июл 2014, 11:15

BASkow писал(а):Я думаю этот "шум" появляется именно из-за примененной схемы включения ОУ. Когда проводишь тестирование, то вход УНЧ закорочен на массу, то есть на положительном входе ОУ нулевой потенциал.На выходе ОУ постоянная нагрузка не включенная в обратную связь. и драйвера работают на токовых датчиках ОУ.
Постоянная нагрузка на выходе ОУ является местной ООС. На самом деле: если бы этой нагрузки не было, то изменение тока напрямую бы транслировалось в эмиттерные цепи транзисторов с токовым управлением. Добавление резистора изменяет потенциал выхода, уменьшая изменения тока (допустим, увеличение тока - увеличивает потенциал на выходе - уменьшает разность потенциалов "выход-шина питания ОУ" - уменьшает ток). Вот почему тот самый конденсатор С2, подключенный именно на эту нагрузку, является ООС.
BASkow писал(а):При включении УНЧ в средней точке драйверов формируется также нулевой потенциал через R10-L1-R11. (Мне кажется конденсатор С3 в данном случае играет ничтожную роль.) И таким образом, разницы потенциалов на ОУ нет, и вся схема стабильна.
С ролью C3 согласен, в данном случае речь идёт об установлении режима по постоянному току, поэтому все ёмкости убираем, а индуктивности - закорачиваем.
Однако, я не совсем согласен с установлением нулевого потенциала в средней точке драйверов. Он там "относительно нулевой". Всё дело в R10. Именно за счёт этого сопротивления устанавливается баланс выходного каскада по постоянному току. Т.е., в условиях полного закрытия VT5-VT6 определить угол их открытия (то есть, при каком потенциале входа откроется VT5 и VT6 и будут ли эти потенциалы равны) невозможно без некоторой аппроксимации. ОООС это и делает, с использованием R10-L1. Т.о., в рабочей точке, потенциал места, отмеченного синим крестиком, не обязательно нулевой.
BASkow писал(а):Если при этом внести изменения потенциала в ОУ (причем как я понял из практики оно должно быть более 150-200 мВ), то этот сигнал подхватывается драйверами с токовых датчиков, усиливается и передается через R10-L1-R11 обратно на вход ОУ и начинается лавинообразное самовозбуждение.
Вот это и странно! Дело в том, что обратная связь-то у нас отрицательная! Т.е., должна сработать наоборот аттенюация, а не усиление! Причём в достаточно сильном масштабе! Если честно, я "грешу" на постоянку. Её не видно на Ваших осциллограммах, потому я сразу и не высказал такое мнение. Но чем дальше я об этом думаю, тем больше мне кажется, что это именно она. Укрепило меня в этом мнении Ваше видео, на котором, как Вы сказали, левый прибор измерял постоянку на выходе. И она там была значительной - свыше 300мВ. На осциллограммах с ценой деления в 50мВ шумовая линия должна была подняться выше 6 делений вверх! А у Вас она, почему-то, оставалась с нулевым DC.
Большое постоянное напряжение на одном из входов ОУ могло привести в его "залипанию", могло сработать внутреннее ограничение (причём, не только по входу, но и по выходу). По хорошему, нужно поставить на вход встречно включенные диоды (если это уже не сделано внутри интегрального компонента). Можно узнать, какой ОУ Вы применили у себя?
Блокировка выхода, например, могла "включить" ограничитель выходного тока (как правило это - источник тока), что привело бы к полной разбалансировке схемы - одно плечо было бы постоянно открыто, а второе - закрыто. Вполне возможно, что время от времени направление "залипания" меняется, что объясняет разогрев обоих плеч.
BASkow писал(а):При вводе низкоомной нагрузки на выход усилителя, средняя точка драйверов начинает "держаться" за нулевой потенциал, постоянный и формируется мгновенно в момент включения УНЧ. При вводе помехи их напряжение мало (те же 150-200 мВ), и оно просто гаснет через нагрузку на доходя до ОУ.
Это тоже вписывается в постоянку. Для создания большого напряжения на низкоомной нагрузке требуется значительный ток, очевидно, в этом случае, ограничения по "скорострельности" нарастания выхода у получившегося композитного операционного усилителя не позволяют этого сделать, ОООС успевает сработать.
BASkow писал(а):включением в разрыв средней точки драйверов и цепочки к ОУ (R10-L1-R11), например, резистором
Нет, этого делать нельзя! В этом случае, весь расчёт компенсации полетит прахом.
BASkow писал(а):соединить среднюю точку с нулевым потенциалом (землей) через резистор
Ну... Тоже мне не очень нравится. Драйверы будут греться сильнее, а, как мы уже поняли, "истинная" ОООС идёт не из драйверов, а из выходного каскада.
BASkow писал(а):добавить на плате резистор параллельно нагрузке
"Вот это попробуйте...!" :) (С) "Бриллиантовая рука"
BASkow писал(а):Но Каких номиналов они должны быть? И как они повлияют на усиление, частотную характеристику?..
Я думаю, надо идти от противного. Имея нагрузку, допустим, 4 Ома мы можем позволить себе, например, потери в 5%, т.о., 4/0,05=80Ом (резистор параллельно нагрузке). Решит ли это проблему? Не уверен.
BASkow писал(а):С нагрузкой усилитель стабилен, но ведь предсказуема ситуация, когда владелец усилителя на горячую отключит провода от АС, или контакт этих проводов разорвется с месте крепления к усилителю, или к самой АС. И тогда, без токоограничивающих резисторов, сгорят либо предохранители, либо транзисторы.
Давайте так. Сначала попробуем поставить диоды встречно на входах ОУ. Потом - резистор параллельно нагрузке (и он может просто быть припаян на разъём подключения АС - смысла выносить его на плату не вижу никакого). Третье - у Вас уже есть схема, отключающая усилитель при повышении постоянки на входе (правда, с первого взгляда она мне показалась какой-то странной, но допускаю, что она по-гениальному задумана). Можно попробовать её использовать для целей защиты. Четвёртое - можно сделать контроль температуры радиаторов и при превышении определённого порога - отключать всё. Ну, остаются ещё предохранители на крайний случай! :)
Последний раз редактировалось Алаев Ян 01 авг 2014, 00:52, всего редактировалось 1 раз.
Причина: Общее редактирование
Владислав

Аватара пользователя
BASkow

#30

Сообщение BASkow » 01 авг 2014, 00:55

Можно узнать, какой ОУ Вы применили у себя?
TL071 - судя по даташиту на входах ОУ истоки полевых транзисторов.
Давайте так. Сначала попробуем ...
понял, попробую, отпишусь по результату.
6e7a0b593d8d79e5e0ee05f12e584eec.jpg
Диоды не смог поставить. Просто нет физически места для них, плата двухслойная, все очень плотно, так что на других платах может быть..
Резистор параллельно нагрузке, сначала попробовал 1,3 кОм, выход на касания стал не чувствителен, но средняя точка драйверов все также заводила усилитель. Интересно с резистором если касаться отрицательного входа ОУ постоянка поднимается где-то до 100-200 мВ, а вот если положительного входа коснуться, то постоянка на выходе поднимается до 500-700 мВ.
Затем, поставил параллельно нагрузке резистор 120 Ом 2 Вт, с ним усилитель стал устойчив, точнее при касании средней точки драйверов или входов ОУ постоянка на выходе подпрыгивала до 20-70 мВ и тут же исчезала. Если резистор убрать, потом вызвать возбуждение и следом поставить этот резистор, то температура драйверов падает, но постоянка остается. В общем, я оставил этот резистор.
Реле можно было задействовать, например, на разомкнутый контакт на выход усилителя повесить резистор в 10 Ом. Таким образом, при срабатывании защиты реле переключала бы выход УНЧ с АС на резистор 10 Ом, и АС целы, и есть нагрузка для восстановления работы УНЧ. Но мудрить не стал, тем более защита у меня не чувствительна на постоянное напряжение до 1 вольта.
Предохранители есть, на 2 Ампера в каждом плече.

Усилитель собрал (оба канала), фото выше. Бегло послушал.
Впечатления все те же - при отсутствии сигнала колонки на полной громкости молчат, лишь едва слышен шум из ВЧ динамиков, когда к ним прижмешься.
Яркие и красивые высокие и середина. Бас есть, мягкий, пружинистый, но его все же немного не хватает (если сравнивать например с TDA7293), зато если смотришь фильм - ультра низкие частоты приятно радуют, чувствуется сотрясение воздуха, у меня даже одна из колонок начала немного резонировать. Это с учетом того, что в первом каскаде емкости заменены на 330 мкф.
Ну и конечно же динамика, звук из усилителя прямо "вырывается", играет очень динамично и громко. Накрывая звуком, особенно после пауз. Голоса актеров, вокалистов живые, шуршания, шорохи, шелест очень чистые.

На очень малой громкости не все так хорошо, мне показалось, что вроде есть едва заметные искажения типа "ступенька", звук немного рваный. Попробую завтра с джамперами послушать, сегодня уже поздно.

В общем усилителем я очень доволен, осталось немного его отстроить, прикрутить крышку и слушать любимые композиции!..
Спасибо всем большое, особенно poty
Последний раз редактировалось Алаев Ян 06 июл 2017, 15:51, всего редактировалось 2 раза.
Причина: Общее редактирование

Аватара пользователя
poty
Профи
Профи
Сообщения: 5024
Зарегистрирован: 24 мар 2014, 10:00
Откуда: Россия, Москва
Благодарил (а): 189 раз
Поблагодарили: 648 раз
Контактная информация:

#31

Сообщение poty » 01 авг 2014, 10:02

Плотненько так получилось! :)
Поздравляю с окончанием проекта! :)
у меня даже одна из колонок начала немного резонировать
Это может быть следствием сложной частотной зависимости выходного импеданса усилителя (не хватает демпфирования на ультранизких частотах).
Владислав

Аватара пользователя
BASkow

#32

Сообщение BASkow » 04 авг 2014, 11:13

УРА!!! :biggrin: Я его победил! Усилитель - СУПЕР!

Предыстория
Я проводил замеры на RMAA и результаты странно говорили о неуклонном завале частот начиная с 10 кГц (-0,3 dBA) до 10 Гц (-5,5 dBA).
Предом добавляешь низких, и они как-то слабо добавлялись (по результатам RMAA) - расчетно подъем частот должен быть +12 dBA, а по факту где-то +7 dBA. Когда решили с другом прослушать усилитель на более мощных колонках на полную громкость, и друг сразу заметил что маловато баса, я выкрутил низкочастотную ручку на максимум и один из каналов тут же затих, через пару секунд и второй...
Сгорели все предохранители и ... шунтирующие диоды выходных транзисторов! на схеме в первом посте VD7, VD8 у меня стояли не выпрямительные 1n4007, а шоттки 1n5819.
Я специально поставил шоттки, так как они меньше шумят. И хотел было заменить на "положенные" 1n4007, как до меня дошло, что возможно на низких частотах через них проходил обратный ток, и они не давали усилителю раскрыться. Тем более, у меня ведь не дарлингтоны, а обычные транзисторы на выходе. Убрал эти диоды.

Появились низкие частоты. Они не выпирают как обычно это бывает на муз.центрах или сабвуферах, а наполняют всю комнату.
Теперь усилитель просто ураган! TDA7293 что в обычном включении, что в схеме ИТУНа отдыхает! по мощности и динамичности наверное можно сравнить с советским усилителем Амфитон. Звук не только слушаешь, но и ощущаешь!

Так же провел сравнительное прослушивание с конденсатором локальной ООС и без него. Вначале если быстро включить и выключить разница не уловима. Но когда слушаешь одну и туже композицию в разных вариантах, то становится ясно, что без конденсатора звук приобретает объем, с закрытыми глазами легко представить расположение инструментов в пространстве! А когда слушал саксофон, то было ясное впечатление, что он не за колонкой, а прямо перед ней, будто нет АС, а это саксофонист стоит играет в комнате!

Сравнивал с музыкальными центрами Technics (триампинг), AIWA - звук стоунколда на порядок лучше!
Усилитель супер!

Аватара пользователя
BASkow

#33

Сообщение BASkow » 04 авг 2014, 12:30

RMAA - Тест RMAA предназначен для тестирования качества аналоговых и цифровых трактов любой звуковой аппаратуры - звуковых карт, портативных mp3-плееров, бытовых cd/dvd-плееров, а также акустических систем.

ИТУН - источник тока (усилитель с высоким выходным сопротивлением)
Ссылка на подобную схему здесь

Акустика - моя собственная (целый год над ними трудился :cyclop: ), двухполосная, фото могу чуть позже выложить. А также пробовались "старые" добрые колонки S-90.

Аватара пользователя
BASkow

#34

Сообщение BASkow » 04 авг 2014, 16:43

p1210302-2.jpg
Вот моя акустика. Динамики Visaton W130S + Vifa BC25TG. Фазоинвертор в виде щели настроен на 31 Гц.
Корпус 22мм МДФ, облагорожен натуральным шпоном, покрыт белым лаком на 3 слоя.
Высота акустики 0,9 метра.

Аватара пользователя
BASkow

#35

Сообщение BASkow » 29 авг 2014, 15:17

Вот пожалуйста схема, я ее только в программе тестировал, в железе еще не проверял. Если реализуете, отпишитесь!
28788823a08665e6fe566294b54fa66c.jpg
У себя вместо данной защиты, я на плате установил:
- вместо резисторов 0,075 5W - дроссели с ферритовыми сердечниками
- вместо диодов 1N4937 - предохранители, можно самовосстанавливающиеся с рабочим током не менее 3 ампер.
Последний раз редактировалось Алаев Ян 06 июл 2017, 16:08, всего редактировалось 5 раз.

Аватара пользователя
poty
Профи
Профи
Сообщения: 5024
Зарегистрирован: 24 мар 2014, 10:00
Откуда: Россия, Москва
Благодарил (а): 189 раз
Поблагодарили: 648 раз
Контактная информация:

#36

Сообщение poty » 29 авг 2014, 17:52

Посмотрел схему быстро, но не всё "вкурил". :) Прошу прощения, если что-то не то говорю.
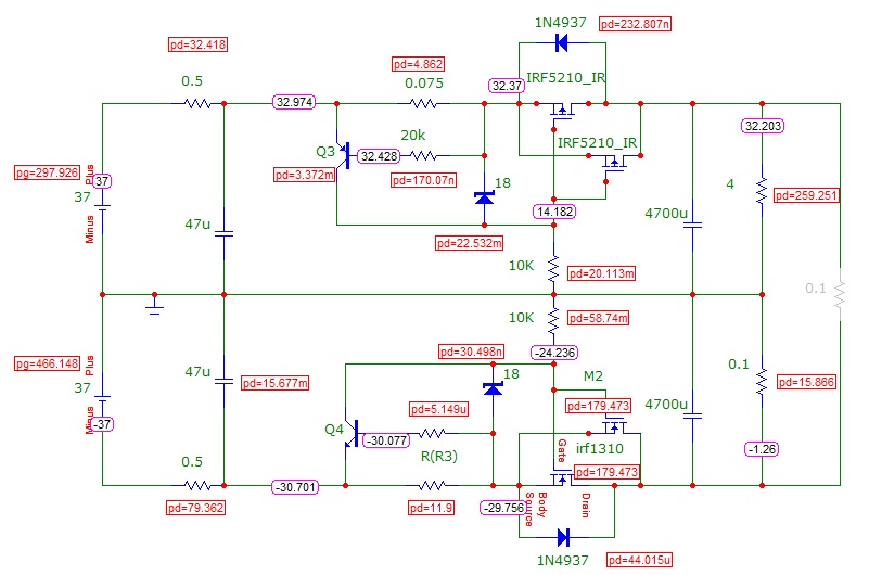
Я так понимаю, что сенсором является сопротивление 0,075Ом, установленное в цепи база-эмиттер биполяров. При среднем напряжении открывания биполяров примерно 0,65-0,7В, игнорируя пока падение напряжения на резисторе 5,6 кОм имеем, что схема будет срабатывать при 8,7-9,3А тока. Будем считать, что усиление биполяров велико, значит, при этом напряжении замкнётся Gate на Source у полевика и он, по идее, должен закрыться. Но тогда пропадает ток через сенсор, биполяр закрывается, полевик открывается снова. Это я как бы процесс "установления" в защиту описываю. В результате (имея в виду идеальность компонентов), ток в нагрузке (и через полевик) будет ограничиваться этим самым моментом срабатывания (т.е. 8,7-9,3А), при этом на биполяре будет примерно пороговое напряжение полевика (4-5В), ток через биполяр будет ограничиваться резистором 10к (примерно 3,3мА), напряжение Drain-Source полевика максимально (при коротком замыкании в нагрузке) будет равно 37В минус падение напряжения на 0,075 (то есть, 37-0,7В=36,3В, примем для простоты =36В), мощность, рассеиваемая на полевике - 36*9=324Вт. В данном случае, полевик просто сгорит, то есть выполнит роль плавкого предохранителя. Или я ошибаюсь?
Владислав

Аватара пользователя
BASkow

#37

Сообщение BASkow » 30 авг 2014, 15:12

Владислав, вы все карты раскрыли! :wink: Шутка!

Все верно заметили, максимальная мощность рассеивания на полевике может достигать 320-340 Вт.
Однако, указанные полевые транзисторы на схеме способны работать до мощностей в 200 Ватт. поэтому предполагалось транзисторы устанавливать парами (по 2 штуки на каждое плечо), монтируя на плату проводами, а транзисторы крепить к металлическому шасси корпуса (под платой).
В паре их предельно возможная мощность, даже если КЗ будет сразу за ними (например, конденсатор закоротит) - 188 ватт.
Более того, трансформатор, по крайней мере в моем усилителе способен выдать 70-80 ватт мощности, при увеличении которой будет просто падать напряжение. Таким образом, и указанные 188 ватт, это теоретический предел, который в железе никогда не будет возможен. К тому же на первичной обмотке трансформатора тоже должен быть предохранитель, то есть если трансформатор и выдаст импульс в 10 ампер при напряжении 37 вольт, то предохранитель в первичке (или гнезде сетевой розетки корпуса) перегорит.

Резистор, 5,6 кОм - по сути подстроечный - от него зависит сколько теоретической мощности (или просто в %) пойдет в нагрузку в зависимости от ее сопротивления. То есть, на 4 Омной нагрузке при резисторе 5,6 кОм теоретический предел 259 ватт, а уже на 2 Омной - 218 ватт. А так как динамическая головка НЧ звена имеет разное сопротивление на разных частотах, то возможно на 3 Ом громкость будет ограничиваться из-за частичного включения защиты. То есть, если нужно чтобы на 3 Ома, или даже 2 Ома, приходилось как можно больше мощности, и защита не вмешивалась, то это (5,6кОм) сопротивление нужно увеличить, например, до 20 кОм. При номинале менее 50 Ом защита подключается уже на 4 Омах нагрузки.

Как Вы правильно заметили, схема при КЗ скорее всего не четко отключит нагрузку, а создаст так называемый "дребезг", и какая-то частота все равно будет проникать далее в схему. Но надежда на конденсаторы и все-же низкое напряжение этого "дребезга". Поэтому и интересно как в железе эта схема работает.

Схема в работе во вложении.


Я бы еще немного изменил схему, а именно номиналы датчика тока с 0,075 Ом на 0,2 Ом, только мощность резистора скорее всего придется повысить до 10 Ватт, хотя если транзисторы будут отдавать мощность более 100 Ватт в режиме КЗ, то на их фоне немного перегретый резистор в 5 Ватт не такой уж горячий будет.
И тогда еще подстроечный резистор в 5,6 кОм заменил бы на 56 кОм.
При таких номиналах защита начнет включаться уже при потреблении тока усилителем более 3,5 Ампер, и при этом не будет вмешиваться в работу при нагрузке от 3 Ом и выше (то есть 8 Омная акустика будет работать в полную мощность). Это также обеспечит "плавный" заряд емкостей в момент включения усилителя.
Еще возможно как-нибудь прикрутить емкость параллельно резистору 10 кОм, возможно это позволит избежать "дребезга" в работе схемы.

Что плохо в этой схеме - датчики тока будут выдавать шум в работу усилителя, поэтому лучше набирать составной резистор из двух-трех резисторов. чтобы площадь сечения датчика тока была большой и они меньше грелись.
Схема с напряжениями.jpg
Схема в симуляторе с информацией о мощностях и напряжениях
Последний раз редактировалось Алаев Ян 13 апр 2016, 17:30, всего редактировалось 3 раза.
Причина: Общее редактирование

Аватара пользователя
poty
Профи
Профи
Сообщения: 5024
Зарегистрирован: 24 мар 2014, 10:00
Откуда: Россия, Москва
Благодарил (а): 189 раз
Поблагодарили: 648 раз
Контактная информация:

#38

Сообщение poty » 30 авг 2014, 17:51

BASkow писал(а):Владислав, вы все карты раскрыли!
Нет, ну нужно же предупредить потенциальных повторителей этой схемы от выжигания всего их запаса полевиков. :-)
Прежде всего, хочу заметить следующее. Насколько я понимаю, Вы предполагаете использование для каждого канал отдельной защиты? Тогда давайте посчитаем. Предполагается, что усилитель имеет 200Вт на 8 Ом и 100Вт на 4 Ом, т.е. предельный выходной ток (P=I*I*R => I=(P/R)^0,5) в обоих случаях предполагается в районе 5А RMS, независимо от нагрузки. Сейчас не будем мелочиться по поводу токов предварительных каскадов, потому что даже в этом случае пиковое значение тока на синусоидальном сигнале будет составлять 7А. Музыкальный же сигнал далёк от синусоидального и соотношение пикового тока к RMS может достигать 10 или даже 20. Это я к тому, что изначально предполагается, что защита будет срабатывать даже в случае нормальной работы усилителя, что не есть хорошо и вот почему.
В реальности, мы рассчитываем на то, что усилитель будет нормально работать хотя бы до 10 Гц (период - 0,1сек). Ток - это заряд в единицу времени (I=q/t). Мы вынуждены ориентироваться на то, что в момент срабатывания при нормальной работе нам необходимую энергию предоставят конденсаторы. Итак, заряд, который нам нужно компенсировать - q=I*t=5*0,1=0,5Кл. С другой стороны - ёмкость равна C=Q/U. Посмотрим, на сколько "просядет" напряжение на конденсаторе после такой потери заряда (будем исходить из 35В номинального напряжения и ёмкости в 5000мкФ). "Обычный" уровень заряда Qnom=0,005*35=0,175Кл. Упс! Он уже меньше 0,5Кл, которые "уходят" на компенсацию периода в 10Гц. Конечно, можно надеяться, что в этот момент всё же будет какой-то ток через полевик, который "поддержит" нас в трудную минуту, с другой стороны,
BASkow писал(а):трансформатор, по крайней мере в моем усилителе способен выдать 70-80 ватт мощности, при увеличении которой будет просто падать напряжение
не даёт мне оснований надеяться, что такой ток вообще будет, учитывая все потери и реальное внутреннее сопротивление источника питания. Т.е., с моей точки зрения, очевидно, что напряжение просядет капитально. Не примите за критику, просто тупой расчёт.
BASkow писал(а):Все верно заметили, максимальная мощность рассеивания на полевике может достигать 320-340 Вт.Однако, указанные полевые транзисторы на схеме способны работать до мощностей в 200 Ватт.
Охо-хо! (... и бутылка рома :) ) Я, конечно. прошу прощения, но всё гораздо грустнее. Указанная мощность - это так называемая предельная реактивная мощность, которую могут выдержать внутренние элементы конструкции. Я долго этого понять не мог, пока на одном из семинаров компании Linear в Москве (огромное спасибо им за такие подарки! без доли сарказма говорю!) мне не продемонстрировали это воочию. Вы это можете сделать сами в своей программе-симуляторе (мне это, естественно, демонстрировали в их LTspiceIV): на закрытый транзистор подайте сигнал предельного для сток-истока напряжения и очень высокой частоты (гигагерц, например). Вы увидите гигантские токи, которые вдруг начали протекать и мощность получается фантастической! При этом, через сам транзистор ничего не протекает и никакая мощность на нём не рассеивается! :)
При реальном применении, всё ограничивается возможностями теплового рассеяния. Не поленился, загрузил даташит на IRF5210 в корпусе TO-220:
PD @TC = 25°C Power Dissipation 200 W
Linear Derating Factor 1.3 W/°C
RqJC Junction-to-Case 0.75 °C/W
RqCS Case-to-Sink, Flat, Greased Surface 0.50 °C/W
От этого уже можно отталкиваться для расчёта максимальной мощности. Принимаем тепловое сопротивление радиатора = 0,25°C/W (это очень большой радиатор, поверьте). Итак, для любой температуры выше 25°C предельная мощность рассчитывается как P=200-1,3*(T-25). С другой стороны, температура корпуса (ориентируемся на максимальную температуру окружающей среды 40°C) будет равна T=40+P*(0,75+0,5+0,25)=1,5*P+40. Подставляем в предыдущую формулу и решаем относительно P: P=61W. Вот и все "пироги".
Этот расчёт можно найти практически везде.
BASkow писал(а):Резистор, 5,6 кОм - по сути подстроечный - от него зависит сколько теоретической мощности (или просто в %) пойдет в нагрузку в зависимости от ее сопротивления.
Это я не очень понимаю... Вы используете ток базы, чтобы отрегулировать порог срабатывания? Ну... Я бы так делать не стал. Во-первых, он нестабилен, во вторых - это ещё один осцилляционный механизм, в третьих... Мне кажется, проще поставить детектор выходного напряжения в параллель с нагрузкой, чтобы решить проблему раз и навсегда.
Этот резистор нужен, чтобы защитить биполяр от пробоя при импульсном повышении тока - не более того.
Последний раз редактировалось Алаев Ян 22 сен 2014, 00:12, всего редактировалось 1 раз.
Причина: Общее редактирование
Владислав

Аватара пользователя
BASkow

#39

Сообщение BASkow » 31 авг 2014, 17:35

Ну значит в топку эту схему..
сейчас читаю книгу Дугласа Селфи он вообще предлагает всю защиту делать от отдельного источника питания и на реле, а ток если и ограничивать, то только в самом УМЗЧ используя датчики тока на выходных транзисторах (и то даже такая защита имеет массу проблемных мест).
Видимо лучше разработать релейную защиту. Тем более такую защиту можно сделать универсальной - навесить детекторов перегрева, например, детектора сигнала для автоматического отключения/включения, логику... и т.д., и т.п. А со всем остальным справятся обычные предохранители.
Последний раз редактировалось Алаев Ян 22 сен 2014, 00:13, всего редактировалось 1 раз.
Причина: Общее редактирование

Аватара пользователя
poty
Профи
Профи
Сообщения: 5024
Зарегистрирован: 24 мар 2014, 10:00
Откуда: Россия, Москва
Благодарил (а): 189 раз
Поблагодарили: 648 раз
Контактная информация:

#40

Сообщение poty » 31 авг 2014, 18:41

Нет, ну так кардинально нет смысла поступать! :)
Любая защита имеет кучу мест и ситуаций, где она не действует. Реле - известное дело, но они срабатывают со значительной задержкой, имеют дребезг контактов, мощными реле трудно управлять... Универсальная защита должна строиться на микроконтроллере, вместе с системой управления устройством. Тогда возможно предусмотреть всё. Однако, я считаю, если дополнить Вашу схему системой удержания полевика в закрытом состоянии после обнаружения перегруза, то она вполне может применяться в данном конкретном случае.
Владислав

Закрыто

Кто сейчас на конференции

Сейчас этот форум просматривают: нет зарегистрированных пользователей и 1 гость