
Внешний вид печатных плат.
Проверочная сборка.
Рабочая сборка.
Небольшая модернизация.
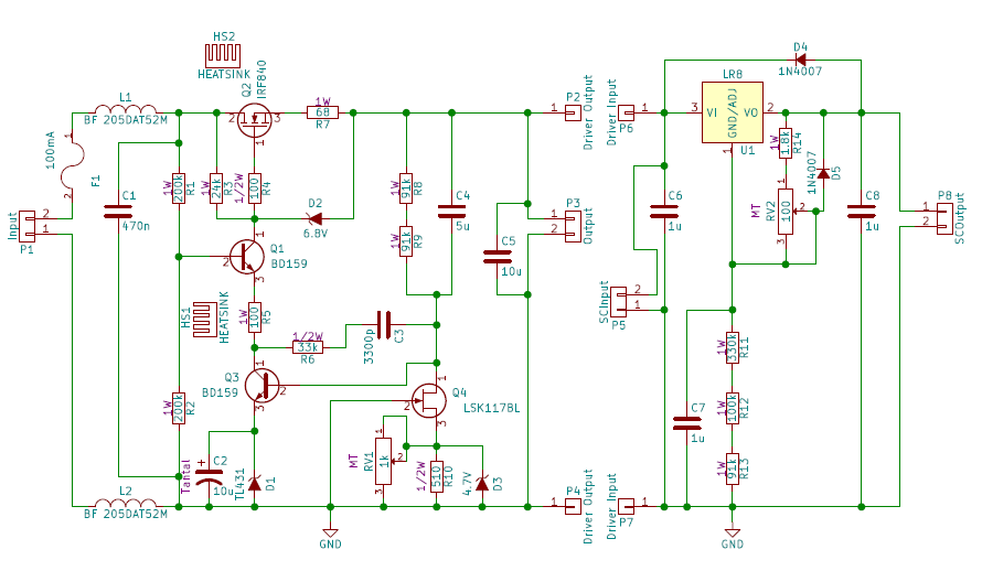
Вот собственно схемаpoty писал(а):Кстати, можно создать ветку и про высоковольтный регулятор. Вы бы сформулировали к нему требования, думаю, смогли бы Вам помочь и в этом смысле
Для начала, по совету Андрея, с чем я уже согласился в той же ветке форума, нужны два стаба на 351 V, в катоде EF12 у меня 1,35 мА. Плюс на сетке. То есть с запасом на 5-10 мА, в зависимости от того: одним ли стабом запитывать оба канала, как у Андрея? Но земли и анодное питание у меня идут от двух анодных трансформаторов, поэтому мыслю о двух стабах. С дальнейшей стабилизацией и выходных каскадов на EL11. Гуляет сетевое, а вместе с ним и смещение. Но даже Андрей, с его базой и опытом, говорил, что немало пожег чего (IRF-ок) преобразуя стабилизатор от Карпова на высокое напряжение. Поэтому в эксперименты я не полез. Базис отсутствует. И другие проблемы.#158 AndreyK » 26.05.2016, 09:07
--- ТЗ (по мере упоминания в ветке ---
Требуется создать два стабилизированных напряжения: 351В (1,3мА) и 376В (20мА) ???.
Действующая схема: здесь
Трансформатор от приёмников TFK:
I: 220В 30Ом (240В 35Ом)
II: 2х350В (х.х.) (при вх.220В на обмотку 240В = 650В) 642Ом (332,3, 310,7), 651Ом (340,3, 312,3 Ом)
Кенотрон RGN1064.
С1 = Clarity Cap MR 4,7мкФ 630В (полипропилен)
L3 = TAMRADIO 13Гн (для расчётов скорее всего нужно брать номинал 10Гн) R=126Ом???
("китаец") 7,73Гн R=107Ом 150мА
C2 = Clarity Cap ?? 200мкФ 630В (полипропилен)
C3=C4 = ASC in Oil 50мкФ 1200В (что-то в масле)
L4 = Hammond 157L (14Гн, 429Ом, 75мА)+сопротивление для выставления 351В на первом каскаде
C5 = 2х4мкФ 600В (по обеим сторонам межблочного провода)
C6 = 4мкФ 600В
C7 = C8 = 100мкФ (полипропилен)
Контрольные напряжения:
После кенотрона без конденсаторов на х.х. = 380В (возможно понадобится: вх.220В на обмотку 240В = 348В)
После L3 на полной нагрузке = 400В


