Предыстория. "Физики" могут пропустить.
Началось все с подарка.
На очередной юбилей друзья, под нахальное и неосторожно данное как-то мною обещание сделать и продемонстрировать им ламповый усилитель, подарили комплект напольных колонок - акустическую систему Monitor Audio Silver RS 6.
Колонки и колонки. Красивые, конечно, тяжелые. А послушать толком - уже и нечего и не на чем.
С разгону уже сам купил с рук б/у интегральный усилитель Marantz PM 700, чисто транзисторный - конкурента для сравнения со "своим ламповым", накачал из Интернета и послушал несколько дней через домашний компьютер MP3 файлы из юности. После чего ... отодвинул тему звука в разряд "иногда послушать". Времени катастрофически не хватало тогда, да и в настроение все как-то не ложилось.
До "усилительного" творчества дело тогда не дошло.
Хотя и электронику любил всегда, и делал усилители в своё время на транзисторах , т.к. лампы тогда вовсю ими уже вытеснялись и воспринимались как архаизм, а интегральные схемы еще массово отсутствовали.
А года через три, слушая через компьютер CD диск, кажется, с классической "Серенадой..." Глена Миллера), СЛУЧАЙНО и ВДРУГ (!) услышал пассаж на тромбоне, поразивший меня. Я до этого вообще почти все медные духовые воспринимал как необходимый, но не очень приятный атрибут оркестра, слишком резкий и шумный. А здесь был мягкий, раскатистый, очень как-то нежно, но упруго вибрирующий резонанс меди в воздушном потоке. Причем резонанс не на одной ноте-частоте, а на протяжении всей музыкальной фразы, в довольно широком частотном диапазоне!
Т.к. слушал я CD в тот раз через неплохую звуковую карту и наушники , то чуть позже, желая продемонстрировать поразившее меня открытие жене, подключил компьютер ужЕ через усилитель Marantz к новым колонкам. Для полноты эффекта. И постигло меня горькое разочарование. ТОГО звука не было! Был совсем другой! Плоский и совсем неинтересный.
Вот тут меня и заклинило. Как же так?! Очень хороший (по отзывам) усилитель, еще лучшие (опять же по отзывам) и достаточно дорогие (по факту, друзья не соврут) акустические колонки...
Тут и про обещание друзьям опять вспомнил, и уже самому захотелось аппаратуру для себя заиметь по душЕ.
С семьей, детьми и внуками у меня всегда всё в порядке, поэтому денег на старое-новое увлечение в избытке не было. Совсем.
Но охота ведь пуще неволи. Начал с освежения памяти теорией ламп вообще и лампосхемности звука в частности.
Затем собрал из б/у деталей известную всем схему однотактника на 6Ф3П. Посмотрел на осциллографе, послушал на ещё советских каких то 25АС - понравилось. Устроил для себя сравнение этого ламповичкА с транзисторным Маранцем, на подаренных колонках.
Причем слушал опять же обычную CD "цифру" на штатном компьютерном приводе.
"Ламповое" звучание оказалось "моим": уютнее, теплее, мягче и детальнее одновременно, чем "транзисторное". Хотя и от транзисторов, как от класса, отказываться не собираюсь.
Вот тогда и перешел к разработке уже собственного комплекcа.
С лирикой почти всё.
Была перед собой поставлена задача.
С нуля разработать и сделать законченный усилитель с персональными "придумками".
А именно:
1. Назначение по функционалу - неполный стерео интегральник, пока без Phono- корректора.
2. Четыре "обычных", небалансных входа
3. Мощность не меньше 6-7 Вт на 4-6 Омах, с расчетом на подаренную довольно чувствительную (91 дБ/ вт/м) акустическую систему
4. Качество звукового сигнала - чтоб на осциллографе все красиво было и
звук самому себе понравился .
5. Корпус - классического типа, с лампами внутри, закрытый (чтоб не обжигаться маленьким ручкам).
Первый и второй варианты изготовленных усилителей. Основная схема абсолютно одинаковая. Различия - в корпусе, выходных трансформаторах (разные изготовители, арматура и железо) и версиях регуляторов громкости. Снаружи этого не видно, но у них абсолютно разные способы крепления на переднюю панель и интерфейс связи управляющего энкодера с релейным модулем.
Все гладко, никаких дырок, гаек, головок винтов снаружи! Только необходимый минимум на задней панели!
Надежные. Чтоб "поставил и забыл".
Когда начал проектировать, подбирать комплектующие и оценивать стоимость, почти сразу понял, что меня ждет:
- детали: СССР и Азия
- все разрабатывать и делать самому.
Сам с этим и согласился.
Наконец, после полугодовых анализов и макетирований различных схем, определил свои решения.
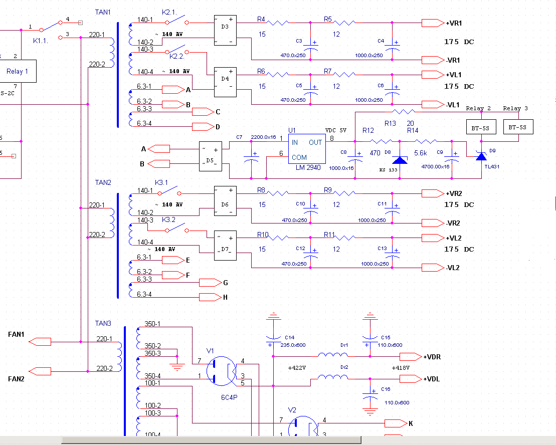
1. Выходной каскад - цирклотрон на триодах с нагрузкой в катодах, фиксированное смещение.
Лампы - 6С19П, 2 шт/канал.
Именно цирклотрон с катодной нагрузкой на этих лампах удовлетворил сразу нескольким важным для меня требованиям.
- Класс А для ламп;
- Достаточно большая мощность;
- Низкое выходное сопротивление;
- Отсутствие постоянного высокого напряжения на выходном трансформаторе, и, соответственно постоянного тока подмагничивания в нем;
- Не жесткие требования к подавлению пульсаций блока питания (БП) выходного каскада при довольно невысоком напряжении;
Отсюда - простота построения этого блока питания и выходного трансформатора.
2. Входной каскад на лампе 6Н9С - фазоинвертор с катодной связью и "длинным хвостом".
3. Драйвер - дифференциальный каскад на 6Н7С.
При этом все параметры намотки оставил теми же.
входных каскадов - кенотронное, CLC фильтр.
оконечного - на кремниевых диодных мостах с RCRC фильтр
- Чувствительность по входу 0.67 В (действующее sin).
- Выходная max мощность при этом на эквиваленте нагрузки - резисторе 4 Ома,
1 кГц sin сигнала, КНИ порядка 2-3% (визуально, по возникновению искажений на
экране осциллографа) - 12 Вт,
при этом 1,5 Ома - активное сопротивление вторичной обмотки вых.
трансформатора).
Габариты (ШхДхВ) - 39х55х15 см
Вес ~ 14 кг.
Итоговое резюме:
Усилитель, на мой взгляд и вкус, получился очень удачным.
При настройке не капризный, к разбросу параметров элементов схемы "относится" спокойно. Лампы выходные, конечно, подобрал поближе друг к другу, но и внезапная замена на неподобранную в пару, красоту картины на осциллографе не портит.
Стабильный по точкам контроля напряжений и токов, никуда не "уходит". При этом однозначно и общеизвестные рекомендации по использованию внешнего сетевого стабилизатора напряжения 220 В только поддерживаю.
Хотя конкретно измерений на соотношение сигнал/шум не проводил из-за отсутствия необходимой измерительной базы, но скажу просто - слух ничто постороннее от звука не отвлекает. Ни шума, ни гула нет.
Звук очень нравится. Особо сравнивать было не с чем. Да и сам не считаю себя крупным специалистом по прослушиванию и вынесению развернутых заключений со специфическими фразами.
Но всё-таки. Сравнения, да, проводил с транзисторным Marantz PM700 и своим самодельным SE на 6Ф3П. На имеющейся акустике Monitor Audio RS 6 Silver. Это лучшее, что у меня имелось.
Процедуру сравнения подготавливал при параллельной по входам работе усилителей, с предварительным выравниванием по уровню их выходных сигналов . И с помощью тумблеров поочередного подключения к колонкам. Т.е. два усилителя одновременно воспроизводили одну и ту же музыкальную композицию и поочередно мгновенно переключались на один и тот же комплект акустики. По сравнению с "выбранными" конкурентами ( в разной степени, конечно, но всегда в "плюс") звук "моего" усилителя, как и ожидалось, более чистый и детальный.
Бессмысленно описывать звук словами. Разве поверите вы своим глазам и воображению, а не ушам, если я представлю такое вот описание:
"В ВЧ диапазоне появились ранее особо не выделявшиеся и не обращавшие на себя внимания звуковые элементы и источники. Например "щётки-метёлки" на ударных выделились из общего фона и стали самостоятельными инструментами с собственным очень приятным охающим "шуршанием", красиво и чисто "затенькали" треугольники, тарелки стали звучать каждая с индивидуальной тембровой окраской, флейты нежно "задышали"....
Хотя все это чистая правда. По-моему.
Очень глубокие низы. Главное, чтоб колонки были с ними знакомы хотя бы в принципе. Никаких регуляторов тембра не надо точно".
Ветку назвал "Усилитель на вырост...".
В процессе работ по разработке и изготовлению усилителя, чтения литературы, общения на Форуме, изучения Интернета и других источников я получил новые теоретические и практические знания, увидел варианты изменения схемотехники узлов усилителя.
Уже после сборки захотелось их опробовать и получить что-то еще не изведанное мною.
И желательно без потери достигнутого уже качества звука.
1. Реализовать всю схему не на трех, а на двух каскадах. Проблему, из теории, вижу
в трудностях получения хорошей работы фазоинвертора-драйвера в этом случае при
максимальных амплитудах сигнала, необходимых по входу для катодных
повторителей.
Может быть, даже попробовать выходной цирклотронный каскад реализовать со
снятием нагрузки с анодов, а не с катодов.
2. Реализовать балансный вариант усилителя.
2. Уйти от переходных конденсаторов.
3. Вместо нагрузочных резисторов использовать источники тока, пусть даже
реализованные не на лампах.
4. Можно попробовать заменить наши советские лампы на импортные, послушать
изменения в звуке.
5. Заменить модель своих дискретных регуляторов громкости на новую версию,
которая уже разработана и опробована в макете, но еще не собрана в "железо".
По регуляторам, вообще, отдельный разговор.
Может кто из читающих ещё что-то предложит?



