
Эта тема была создана для обсуждения и оперативного разрешения проблем для заказного предварительного усилителя по полной схемотехнике ForeWatt (за исключением блока питания) с использованием возможностей российских изготовителей трансформаторов и корпусов.
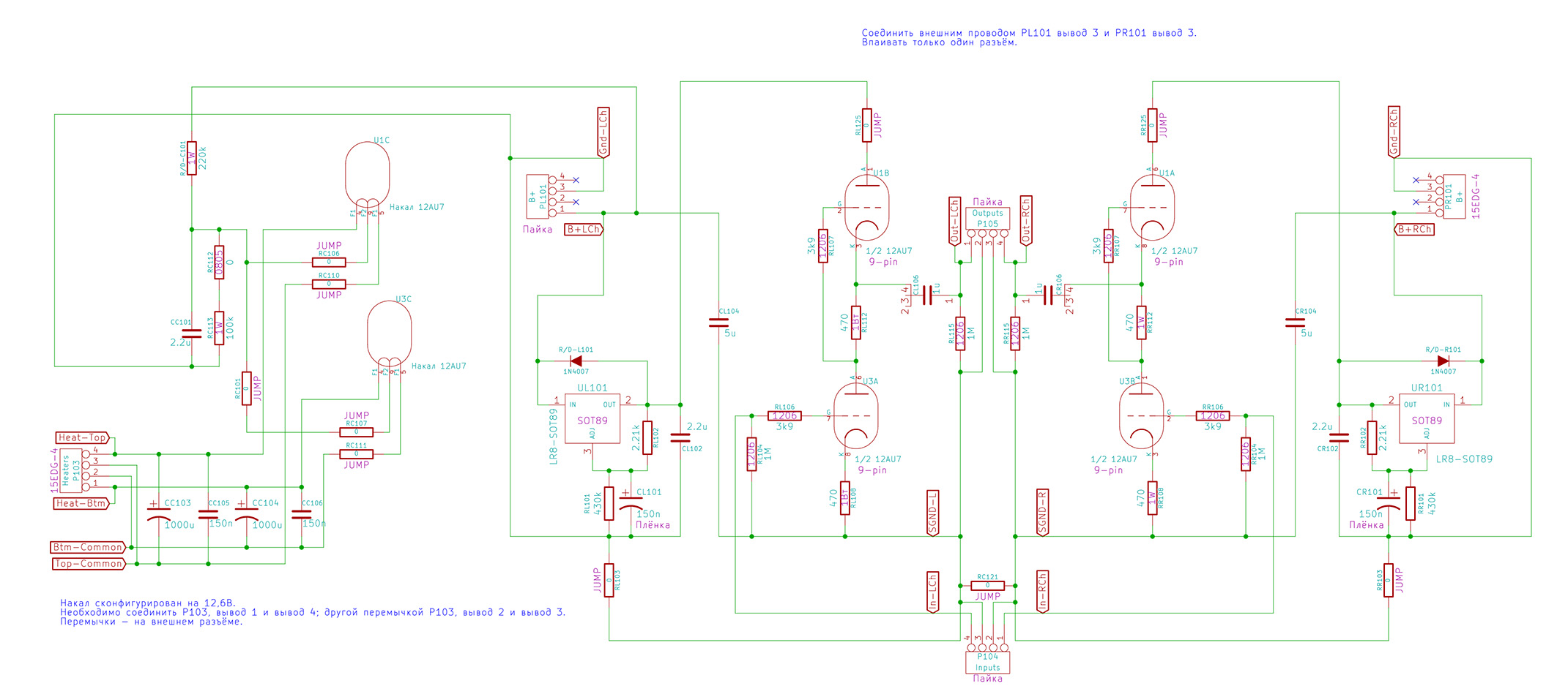
Описание и схема - здесь.
Здесь - одно из расположений в корпусе (я предполагаю использовать закрытый корпус). Актуальная схема - здесь.
Часть блока питания, касающаяся LR8, будет реализована на плате UTAP.
Пред будет иметь 3 входа и 1 выход. Небалансные.
