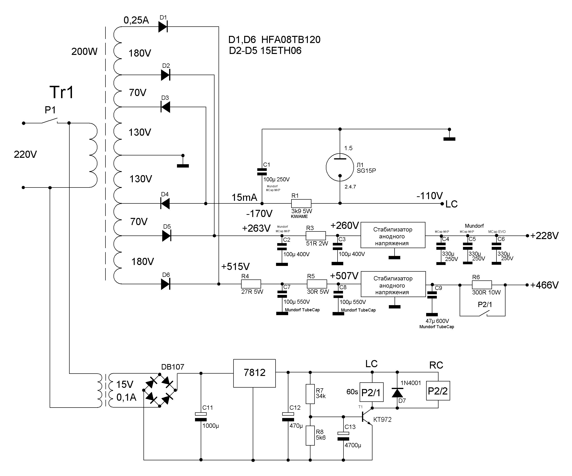
Значительно упростить схему в катоде выходного прямонакального триода можно применив лампу имеющую физическую среднюю точку у нити накала. Компания Emission Labs выпускает такую версию своей знаменитой лампы 520B - EML520B-V4.
Для активации новой учетной записи и ее подтверждения на Форуме - необходимо связаться с администратором по электронной почте p-i-n-o-k-i-o@mail.ru.
Все новые учетные записи не прошедшие подтверждения администратором воспринимаются как спам.
Все новые учетные записи не прошедшие подтверждения администратором воспринимаются как спам.
Однотактный усилитель на лампе EML520B-V4
- AndreyK
- Участник

- Сообщения: 156
- Зарегистрирован: 02 ноя 2015, 21:31
- Откуда: Краснодар
- Благодарил (а): 41 раз
- Поблагодарили: 50 раз
- Контактная информация:
Однотактный усилитель на лампе EML520B-V4
Значительно упростить схему в катоде выходного прямонакального триода можно применив лампу имеющую физическую среднюю точку у нити накала. Компания Emission Labs выпускает такую версию своей знаменитой лампы 520B - EML520B-V4.
- Рейтинг: 16.7%
-
- AndreyK
- Участник

- Сообщения: 156
- Зарегистрирован: 02 ноя 2015, 21:31
- Откуда: Краснодар
- Благодарил (а): 41 раз
- Поблагодарили: 50 раз
- Контактная информация:
У меня на входе стоит трансформатор Sowter с переключателем ELMA. Поэтому шаговый двигатель с платой управления и пультом ДУ применил готовый той же фирмы ELMA http://www.hificollective.co.uk/compone ... motor.html, а вот дисплей, селектор входов, управление включением реализовано на собственном контроллере. Пульт и приемник сигнала общий для обоих устройств, тем более, что англичане приложили к шаговому мотору пульт фирмы Apple, очень аккуратное и красивое изделие. Программу писал мой сын по моему ТЗ.Алаев Ян писал(а):Вы применили что-то готовое или программировали его сами?
Не успеваю отвечать на поступающие сообщения, скоро турнут с работы. Конечно Вы правы, на резисторе в общем случае точнее, но у меня акустика как раз и имеет заявленные 8 Ом на 1 кГц. Проверял и на резисторе. тоже самое. А применил акустику, чтобы посмотреть момент начала искажений с реальной нагрузкой.Алаев Ян писал(а):А почему нагрузочный резистор не используете? Удобнее же, тем более Вы же не знаете полное сопротивление Вашей акустики на частоте 1 кГц, а значит не факт, что там 8 Ом. Хотя, понятно, что разница в измерениях будет небольшой, особенно учитывая Ваш запас в 10%.
Вставлю еще пару своих мыслей. На форумах уже много копий поломано на вопросе какой усилитель лучше - SE или PP. Я бы не сравнивал в лоб эти два типа усилителей, они оба имеют право на жизнь и имеют свои достоинства и недостатки(с которыми можно бороться). Какой выбрать для себя, это, в большей степени, собственные предпочтения и восприятие музыки. Для себя я PP, как домашний усилитель отверг еще лет 12 назад, но это не означает, что это мнение однозначно верно, это только мое личное предпочтение. И PP и SE при грамотной реализации будут звучать достойно и любой из них сделать на высоком уровне не так и просто (это я к тому, что на каком то форуме все свелось к вопросу, какой из них сделать проще).
К понятию громкости - SE -это совсем не значит тихо, орет так, что слышно очень далеко, но я имел ввиду, что комфортное прослушивание музыки это совсем не значит громко, и для рока в том числе. Можно сидеть, спокойно разговаривать не повышая голос и наслаждаться музыкой и слышать все нюансы композиции, все обертоны, иногда не сразу можно сообразить, что какой то звук пришел из акустики - кажется будто из внешней среды, прозвучал за окном или за дверью.
- Рейтинг: 16.7%
-
- poty
- Профи

- Сообщения: 5031
- Зарегистрирован: 24 мар 2014, 10:00
- Откуда: Россия, Москва
- Благодарил (а): 189 раз
- Поблагодарили: 653 раза
- Контактная информация:
По измерениям мощности: получается, что Вы измеряете мощность RMS по определённому КНИ. Фактически, на осциллографе определить искажения можно только начиная с уровня 2-3%, да и то, если глаз тренированный. 10% уменьшения амплитуды, как правило, уполовинивают КНИ. Т.е., Ваши измерения - это аналог RMS на 1%. Типичная методика для ламповых усилителей. Правда, производители предоставляют КНИ на половинной мощности, но максимальная мощность, от которой они отталкиваются, определяется расчётными оценками по электрическому и тепловому режимам.
Но я говорил не про измерение максимальной мощности, а про "мощность при прослушивании". В этом случае Вы про какую мощность упоминали?
Я приведу пример:
Я проиграл через сопротивление 1Ом отрывок из The Rolling Stones, диск "A Bigger Bang Tour Buenos Aires'06", композиция "Tumbling Dice" примерно с 47 секунды, длиной в минуту. Пиковая амплитуда этого сигнала была приведена к 1В во время интерпретации. На такое же сопротивление и с такой же амплитудой я подал синусоиду. Вот что получилось: Вот что показывают вычисления мощности этого отрывка музыки: А вот что - синуса: Видно, что при одинаковой амплитуде синусоидальный сигнал в RMS в 4,39 раз больше по мощности, чем вот этот конкретный музыкальный отрывок. Я специально выбрал "активный" музыкальный отрывок, чтобы не быть обвинённым в измерении тишины. Реальное соотношение вряд ли будет меньше 4, как правило, оно изменяется в интервале от 5 до 10 и более. К чему это я? Ваши измерения были проведены по RMS для определённой амплитуды сигнала, при которой ещё нет больших искажений. Для того, чтобы музыка воспроизводилась при тех же искажениях, её мощность должна быть меньше в 5-10 раз (для данного конкретного отрезка - в 4,39 раза) синусоидальной. Т.е., если Ваши измерения показали, что RMS-мощность = 6Вт, реальная музыкальная мощность при тех же условиях будет 0,6-1,2Вт в среднем и 1,4 примерно для данного отрезка.
Когда я рассказывал про анализ записанного через SE-сигнала, я увидел, что он скомпрессирован (т.е., всплески сигнала были либо обрезаны, либо несопоставимо уменьшены). Для себя я посчитал это неприемлемым. Конечно, можно получить SE и более мощный, но для этого нужны значительные ухищрения и крайне редкие лампы.
Спасибо за приглашение! 
Но я говорил не про измерение максимальной мощности, а про "мощность при прослушивании". В этом случае Вы про какую мощность упоминали?
Я приведу пример:
Я проиграл через сопротивление 1Ом отрывок из The Rolling Stones, диск "A Bigger Bang Tour Buenos Aires'06", композиция "Tumbling Dice" примерно с 47 секунды, длиной в минуту. Пиковая амплитуда этого сигнала была приведена к 1В во время интерпретации. На такое же сопротивление и с такой же амплитудой я подал синусоиду. Вот что получилось: Вот что показывают вычисления мощности этого отрывка музыки: А вот что - синуса: Видно, что при одинаковой амплитуде синусоидальный сигнал в RMS в 4,39 раз больше по мощности, чем вот этот конкретный музыкальный отрывок. Я специально выбрал "активный" музыкальный отрывок, чтобы не быть обвинённым в измерении тишины. Реальное соотношение вряд ли будет меньше 4, как правило, оно изменяется в интервале от 5 до 10 и более. К чему это я? Ваши измерения были проведены по RMS для определённой амплитуды сигнала, при которой ещё нет больших искажений. Для того, чтобы музыка воспроизводилась при тех же искажениях, её мощность должна быть меньше в 5-10 раз (для данного конкретного отрезка - в 4,39 раза) синусоидальной. Т.е., если Ваши измерения показали, что RMS-мощность = 6Вт, реальная музыкальная мощность при тех же условиях будет 0,6-1,2Вт в среднем и 1,4 примерно для данного отрезка.
Когда я рассказывал про анализ записанного через SE-сигнала, я увидел, что он скомпрессирован (т.е., всплески сигнала были либо обрезаны, либо несопоставимо уменьшены). Для себя я посчитал это неприемлемым. Конечно, можно получить SE и более мощный, но для этого нужны значительные ухищрения и крайне редкие лампы.
Я проезжал этим летом через Краснодар!AndreyK писал(а):Если случайно будите в Краснодаре (Ян, Владислав и Роман), то можно договориться и послушать мой крайний усилитель.
Как фон - да, согласен. Я даже согласен (при условии узконаправленных АС) за некоторые стили, в которых НЧ не важны (поп, джаз, соул...). Но для рока необходимы низы, а их сделать направленными не получится. Возникает необходимость повышения мощности, подводимой к НЧ секции и адекватное демпфирование усиливающего акустического оформления. Недостаток низов будет давать отличную картинку для голоса, всех гитар, кроме басовой, даже большинства перкуссий и ударных, но "основа", в виде басового наполнения, будет полностью отсутствовать. Да, в своё время мы слушали это и на кассетнике, у которого дай бог "низы" начинались от 150Гц и высокие заканчивались на 10-12кГц. И ничего - тащились от этого. Но сейчас я бы на такое уже не согласился, вкусив, так сказать "ударов в грудь" от нормальных комплексов.AndreyK писал(а):К понятию громкости - SE -это совсем не значит тихо, орет так, что слышно очень далеко, но я имел ввиду, что комфортное прослушивание музыки это совсем не значит громко, и для рока в том числе. Можно сидеть, спокойно разговаривать не повышая голос и наслаждаться музыкой и слышать все нюансы композиции, все обертоны, иногда не сразу можно сообразить, что какой то звук пришел из акустики - кажется будто из внешней среды, прозвучал за окном или за дверью.
- Рейтинг: 16.7%
-
Владислав
- AndreyK
- Участник

- Сообщения: 156
- Зарегистрирован: 02 ноя 2015, 21:31
- Откуда: Краснодар
- Благодарил (а): 41 раз
- Поблагодарили: 50 раз
- Контактная информация:
С Вашими доводами сложно не согласиться, Владислав. Может мы даже и говорим об одном и том же уровне "достаточной мощности". Я обычно слушаю музыку при установке регулятора громкости на 8-9 часов (с акустикой в 90 дБ). Когда стоит в положении 9 часов, то жена говорит - как ты можешь так громко слушать музыку - а она у меня профессиональный музыкант. Для комфортного прослушивания мне достаточно положения максимум на 8 часов. Речь идет о 14-ти ваттном усилителе из данной темы.
Понятно, что такие рассуждения весьма относительны, все еще зависит и от уровня входного сигнала. Буду ждать Вашего следующего проезда через Краснодар и надо будет запланировать время для прослушивания и хотелось бы провести Ваши измерения и на моей системе. Может к тому времени мне удастся поменять акустику. У меня не хватает времени так досконально все проработать и разложить по полочкам, как у Вас - все четко и понятно. Надо многому учиться заново, а то я многие решения и результаты расчетов, в силу опыта, принимаю уже как постулат, даже не помню на основании чего когда то пришел к определенным выводам, помню только сам вывод и использую его уже как готовое решение.
Очень понравилась качеством изготовления акустика у Романа. Надо подробнее о ней узнать. Может тоже решусь заказать.
Понятно, что такие рассуждения весьма относительны, все еще зависит и от уровня входного сигнала. Буду ждать Вашего следующего проезда через Краснодар и надо будет запланировать время для прослушивания и хотелось бы провести Ваши измерения и на моей системе. Может к тому времени мне удастся поменять акустику. У меня не хватает времени так досконально все проработать и разложить по полочкам, как у Вас - все четко и понятно. Надо многому учиться заново, а то я многие решения и результаты расчетов, в силу опыта, принимаю уже как постулат, даже не помню на основании чего когда то пришел к определенным выводам, помню только сам вывод и использую его уже как готовое решение.
Очень понравилась качеством изготовления акустика у Романа. Надо подробнее о ней узнать. Может тоже решусь заказать.
- poty
- Профи

- Сообщения: 5031
- Зарегистрирован: 24 мар 2014, 10:00
- Откуда: Россия, Москва
- Благодарил (а): 189 раз
- Поблагодарили: 653 раза
- Контактная информация:
Кстати, (извиняюсь за оффтоп), приведённая разница показывает отличие "транзисторной мощности" от "ламповой".
Подавляющее большинство транзисторных усилителей сделано по безтрансформаторной схеме, по большей части, двухтактной. Такие схемы имеют проблему управления средней точкой, даже если они работают в чистом классе А. Что я имею в виду? Транзистор, в отличие от лампы, имеет гораздо большую нелинейность в пересчёте на нагрузочную характеристику. Т.о., во время работы создаётся довольно значительное DC-смещение, которое подавляется различного рода сервомеханизмами, часто встроенными в ООС для линеаризации этой самой характеристики. В других "классах" это усугубляется "ступенькой" при переходе от одного "плеча" схемы в другой. Т.о., нелинейность оказывается сконцентрированной на относительно маленьком отрезке выходного сигнала и чем он больше, тем меньше заметна эта нелинейность. Так что, скажем, измеренное КНИ при 100Вт на выходе будет замечательным, а при 1Вт - ужасающим. Теперь посмотрим на распределение мощности музыкального сигнала. Даже судя по приведённому отрезку заметно, что основной уровень сигнала лежит как раз в области малых сигналов (скажем так, подавляющая часть мощности не превышает 10%) максимальной. Т.е., на реальном сигнале КНИ транзисторного усилителя будет (это очень грубое сравнение) в 10 раз выше номинального.
В ламповом усилителе - чем меньше уровень сигнала, тем меньше искажений (тем более линейна нагрузочная характеристика). Т.о., (опять же супер-грубо), основная часть сигнала будет воспроизводиться с КНИ в 10 раз меньше заявленного.
Подавляющее большинство транзисторных усилителей сделано по безтрансформаторной схеме, по большей части, двухтактной. Такие схемы имеют проблему управления средней точкой, даже если они работают в чистом классе А. Что я имею в виду? Транзистор, в отличие от лампы, имеет гораздо большую нелинейность в пересчёте на нагрузочную характеристику. Т.о., во время работы создаётся довольно значительное DC-смещение, которое подавляется различного рода сервомеханизмами, часто встроенными в ООС для линеаризации этой самой характеристики. В других "классах" это усугубляется "ступенькой" при переходе от одного "плеча" схемы в другой. Т.о., нелинейность оказывается сконцентрированной на относительно маленьком отрезке выходного сигнала и чем он больше, тем меньше заметна эта нелинейность. Так что, скажем, измеренное КНИ при 100Вт на выходе будет замечательным, а при 1Вт - ужасающим. Теперь посмотрим на распределение мощности музыкального сигнала. Даже судя по приведённому отрезку заметно, что основной уровень сигнала лежит как раз в области малых сигналов (скажем так, подавляющая часть мощности не превышает 10%) максимальной. Т.е., на реальном сигнале КНИ транзисторного усилителя будет (это очень грубое сравнение) в 10 раз выше номинального.
В ламповом усилителе - чем меньше уровень сигнала, тем меньше искажений (тем более линейна нагрузочная характеристика). Т.о., (опять же супер-грубо), основная часть сигнала будет воспроизводиться с КНИ в 10 раз меньше заявленного.
Владислав
- Роман Мирошниченко
- Заслуженный Ветеран

- Сообщения: 4415
- Зарегистрирован: 09 май 2014, 13:31
- Откуда: Саратов
- Благодарил (а): 536 раз
- Поблагодарили: 187 раз
- Контактная информация:
- AndreyK
- Участник

- Сообщения: 156
- Зарегистрирован: 02 ноя 2015, 21:31
- Откуда: Краснодар
- Благодарил (а): 41 раз
- Поблагодарили: 50 раз
- Контактная информация:
Прав Роман, Владиславу можно издавать свои объяснения. Хотя он и пишет, что все уже давно объяснено и опубликовано, но что-то в такой доходчивой форме я не встречал. Уметь прочитать и понять для себя это одно, а вот потом объяснить доходчиво и понятно людям с разной степенью подготовки в конкретной области - это уже талант. Поэтому не надо скромничать. Прочитав сообщение 35 мне сразу стало понятно, почему транзисторный усилитель хочется слушать как можно громче, а ламповый не тянет крутить выше определенного уровня - и на малой громкости звук очень комфортный. Хотя КНИ лампового усилителя рассчитывается при максимальной мощности и не должен превышать определенного порога.
Еще раз перечитал сообщение 32 Владислава и мне кажется, что не все так однозначно. Пока не могу научно объяснить, но при указанных расчетах получается, что SE на низах априори не может комфортно звучать при достаточной громкости. Сегодня прослушал несколько концертов Yello LP и Mylene Farmer CD с разными уровнями громкости - низа просто очень комфортные и отыгрываются усилителем легко с мощной атакой и без "затыкания" и искажений. Потом поставил LP PINK FLOYD Dark Side Of The Moon и получил наслаждение от прослушивания - а в этом концерте очень сложно воспроизвести все низкие частоты. Наверное, что то в методике измерений и расчетов все же не учтено. Конечно очень было бы интересно провести такие измерения на моей системе.
Еще раз перечитал сообщение 32 Владислава и мне кажется, что не все так однозначно. Пока не могу научно объяснить, но при указанных расчетах получается, что SE на низах априори не может комфортно звучать при достаточной громкости. Сегодня прослушал несколько концертов Yello LP и Mylene Farmer CD с разными уровнями громкости - низа просто очень комфортные и отыгрываются усилителем легко с мощной атакой и без "затыкания" и искажений. Потом поставил LP PINK FLOYD Dark Side Of The Moon и получил наслаждение от прослушивания - а в этом концерте очень сложно воспроизвести все низкие частоты. Наверное, что то в методике измерений и расчетов все же не учтено. Конечно очень было бы интересно провести такие измерения на моей системе.
- Роман Мирошниченко
- Заслуженный Ветеран

- Сообщения: 4415
- Зарегистрирован: 09 май 2014, 13:31
- Откуда: Саратов
- Благодарил (а): 536 раз
- Поблагодарили: 187 раз
- Контактная информация:
- poty
- Профи

- Сообщения: 5031
- Зарегистрирован: 24 мар 2014, 10:00
- Откуда: Россия, Москва
- Благодарил (а): 189 раз
- Поблагодарили: 653 раза
- Контактная информация:
Скажем, это - не расчёты, это демонстрация реального положения вещей. Теперь, что касается моего утверждения. Понятие комфортности - оно достаточно расплывчатое. Я оговорюсь. Если почитать мой пост №35, то станет понятно, что нелинейностью будет страдать от силы 5-10% мощности сигнала (при ламповом усилении типичного музыкального сигнала). Заметность этой нелинейности зависит от возможностей по перегрузке усилителя и полосе, в которой эта нелинейность проявляется (не считая, конечно, уровня прослушивания). Например, при тестировании B&W 704 в stereo.ru на низких частотах (меньше 100Гц) отмечено повышение КНИ (это типично, на самом деле). К сожалению, результатов не нашёл в инете, точных цифр сказать не могу, но это больше 1% точно. Т.о., все искажения меньше 1% просто маскируются в этой полосе акустикой и, тем не менее, они кажутся Вам комфортными. И я ещё сомневаюсь, что АС получали адекватное демпфирование на НЧ - ещё одна неоднозначная черта ламповых усилителей.AndreyK писал(а):при указанных расчетах получается, что SE на низах априори не может комфортно звучать при достаточной громкости
Такие же искажения в более высоких частотах могут быть уже гораздо заметнее. Но то ли усилители у Вас имеют запас, то ли слушаете Вы всё же на достаточно малом уровне... Не могу сказать, почему Вы это не замечаете.
Атака НЧ - хоть и распространённый термин, но... Надо понимать, что за фронты отвечают не НЧ. Хорошая атака - это когерентная работа полос в Вашей АС, позволяющая воспринимать импульс, содержащий НЧ, как единое звуковое событие.AndreyK писал(а):низа просто очень комфортные и отыгрываются усилителем легко с мощной атакой и без "затыкания" и искажений
Для этого я не нужен! Уверен, у Вас достаточно профессионализма, чтобы провести эти измерения самостоятельно. Для этого нужен любой компьютер и аттенюатор, который в простейшем случае состоит из резистивного делителя. Нужно сопрячь амплитуду напряжения на АС с предельными характеристиками входа звуковой карты. Нас не интересует сейчас полное измерение каких-либо тестовых сигналов для определения КНИ (хотя при достаточном качестве звуковой карты можно сделать и это), нас просто интересует форма сигнала. Просто подаём музыкальный сигнал "линейной амплитуды" на один канал звуковой карты, сигнал с клемм АС того же входного канала - на другой канал звуковой карты через аттенюатор. Производим запись наиболее громких отрезков (достаточно нескольких секунд). Потом загружаем это в любой звуковой редактор и смотрим отличия. Для наглядности можно нормализовать сигнал по амплитуде. Изменения вершин высоких импульсов будет видно сразу.AndreyK писал(а):Конечно очень было бы интересно провести такие измерения на моей системе.
Я попробую это продемонстрировать на каком-нибудь усилителе в симуляторе, но, к несчастью, я чаще пользуюсь старым графическим методом расчёта, поэтому большого количества моделей ламп у меня просто нет.
Владислав
- AndreyK
- Участник

- Сообщения: 156
- Зарегистрирован: 02 ноя 2015, 21:31
- Откуда: Краснодар
- Благодарил (а): 41 раз
- Поблагодарили: 50 раз
- Контактная информация:
Попробую обязательно провести измерения, но наверно не раньше новогодних выходных. Я, как и Вы, тоже предпочитаю графический метод расчета.poty писал(а):Для этого я не нужен! Уверен, у Вас достаточно профессионализма, чтобы провести эти измерения самостоятельно. Для этого нужен любой компьютер и аттенюатор, который в простейшем случае состоит из резистивного делителя. Нужно сопрячь амплитуду напряжения на АС с предельными характеристиками входа звуковой карты. Нас не интересует сейчас полное измерение каких-либо тестовых сигналов для определения КНИ (хотя при достаточном качестве звуковой карты можно сделать и это), нас просто интересует форма сигнала. Просто подаём музыкальный сигнал "линейной амплитуды" на один канал звуковой карты, сигнал с клемм АС того же входного канала - на другой канал звуковой карты через аттенюатор. Производим запись наиболее громких отрезков (достаточно нескольких секунд). Потом загружаем это в любой звуковой редактор и смотрим отличия. Для наглядности можно нормализовать сигнал по амплитуде. Изменения вершин высоких импульсов будет видно сразу.
Я попробую это продемонстрировать на каком-нибудь усилителе в симуляторе, но, к несчастью, я чаще пользуюсь старым графическим методом расчёта, поэтому большого количества моделей ламп у меня просто нет.
Кто сейчас на конференции
Сейчас этот форум просматривают: нет зарегистрированных пользователей и 1 гость