Кстати, мысль то хорошая, заодно получаем возможность работать на балансный выход же, так?
Для активации новой учетной записи и ее подтверждения на Форуме - необходимо связаться с администратором по электронной почте p-i-n-o-k-i-o@mail.ru.
Все новые учетные записи не прошедшие подтверждения администратором воспринимаются как спам.
Все новые учетные записи не прошедшие подтверждения администратором воспринимаются как спам.
Отключаемый параллельный ламповый буфер
- Евгений Михеев
- Заслуженный Ветеран

- Сообщения: 4473
- Зарегистрирован: 22 май 2015, 11:52
- Откуда: Республика Коми, Ухта
- Благодарил (а): 324 раза
- Поблагодарили: 355 раз
- Контактная информация:
- Евгений Михеев
- Заслуженный Ветеран

- Сообщения: 4473
- Зарегистрирован: 22 май 2015, 11:52
- Откуда: Республика Коми, Ухта
- Благодарил (а): 324 раза
- Поблагодарили: 355 раз
- Контактная информация:
poty, Владислав, доброго времени.
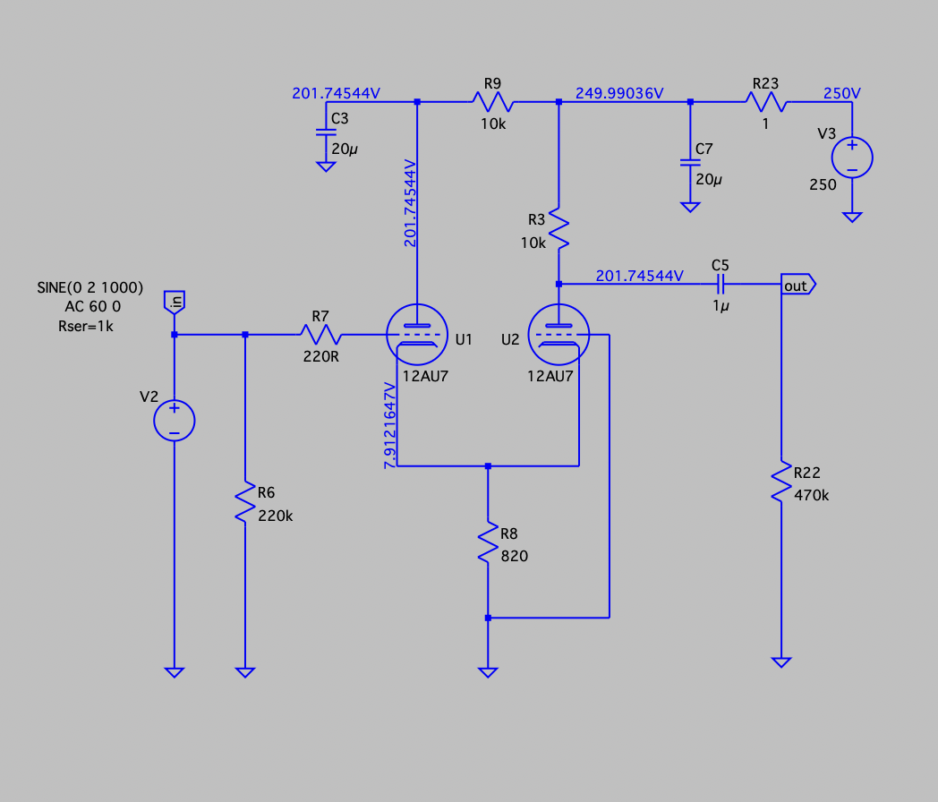
Что-то не дает покоя мне этот folded каскод. Хочу попробовать собрать его, мне тут hammond 370xp - такой красивый, залитый в кожух, аж пред заходелось сваять
Хочу навесом забабахать, есть 2 вопроса:
1) Верна ли итоговая схема? В плане- ничего ли я не упустил/лишнего наворотил?
2) С3 и С7 - электролиты? Или зашунтировать пленкой? или просто пленка, но по 1.8 мкф?
Вообще по питанию планирую CLC. Возможно еще и шунт, то есть в целом фильтрации - хватит
Что-то не дает покоя мне этот folded каскод. Хочу попробовать собрать его, мне тут hammond 370xp - такой красивый, залитый в кожух, аж пред заходелось сваять
Хочу навесом забабахать, есть 2 вопроса:
1) Верна ли итоговая схема? В плане- ничего ли я не упустил/лишнего наворотил?
2) С3 и С7 - электролиты? Или зашунтировать пленкой? или просто пленка, но по 1.8 мкф?
Вообще по питанию планирую CLC. Возможно еще и шунт, то есть в целом фильтрации - хватит
Дорогу осилит идущий
- Евгений Михеев
- Заслуженный Ветеран

- Сообщения: 4473
- Зарегистрирован: 22 май 2015, 11:52
- Откуда: Республика Коми, Ухта
- Благодарил (а): 324 раза
- Поблагодарили: 355 раз
- Контактная информация:
- poty
- Профи

- Сообщения: 5049
- Зарегистрирован: 24 мар 2014, 10:00
- Откуда: Россия, Москва
- Благодарил (а): 192 раза
- Поблагодарили: 664 раза
- Контактная информация:
Предлагаю всё же остановится на балансной схеме:
Выход брать, соответственно, с out2.
Стабилитроны по 6,2В, транзистор - любой npn с усилением не менее 50, лучше - 100 и выше.
Можно и на одном триоде каждый канал сделать, думаю.
Стабилитроны по 6,2В, транзистор - любой npn с усилением не менее 50, лучше - 100 и выше.
Можно и на одном триоде каждый канал сделать, думаю.
- За это сообщение автора poty поблагодарил:
- Евгений Михеев
- Рейтинг: 16.7%
-
- Евгений Михеев
- Заслуженный Ветеран

- Сообщения: 4473
- Зарегистрирован: 22 май 2015, 11:52
- Откуда: Республика Коми, Ухта
- Благодарил (а): 324 раза
- Поблагодарили: 355 раз
- Контактная информация:
poty, Согласен, так интереснее. А вот если продолжить тему рассуждений, но увести ее немного в бок...
Заказчик уже передумал и вроде как хочет пред, но с минимальным усилением. 10dB как у Prima luna.
И вот я пока игрался с номиналами нашел интереснейший момент - на источнике тока получается уже вполне приличная цифра DC. Так может и не стоит использовать поднятую землю? Дело в том, что изучая Dn2540 я обнаружил вполне стабильную работу при напряжении сток/исток 4.5 вольта. А тут цифра почти в 2(!!!) раза больше.
Заказчик уже передумал и вроде как хочет пред, но с минимальным усилением. 10dB как у Prima luna.
И вот я пока игрался с номиналами нашел интереснейший момент - на источнике тока получается уже вполне приличная цифра DC. Так может и не стоит использовать поднятую землю? Дело в том, что изучая Dn2540 я обнаружил вполне стабильную работу при напряжении сток/исток 4.5 вольта. А тут цифра почти в 2(!!!) раза больше.
- poty
- Профи

- Сообщения: 5049
- Зарегистрирован: 24 мар 2014, 10:00
- Откуда: Россия, Москва
- Благодарил (а): 192 раза
- Поблагодарили: 664 раза
- Контактная информация:
Нужно загнать лампы в прогнозируемый режим и измерить смещение. Возможно это модель кривая.
- За это сообщение автора poty поблагодарил:
- Евгений Михеев
- Рейтинг: 16.7%
-
Владислав
- Евгений Михеев
- Заслуженный Ветеран

- Сообщения: 4473
- Зарегистрирован: 22 май 2015, 11:52
- Откуда: Республика Коми, Ухта
- Благодарил (а): 324 раза
- Поблагодарили: 355 раз
- Контактная информация:
- Евгений Михеев
- Заслуженный Ветеран

- Сообщения: 4473
- Зарегистрирован: 22 май 2015, 11:52
- Откуда: Республика Коми, Ухта
- Благодарил (а): 324 раза
- Поблагодарили: 355 раз
- Контактная информация:
poty, получается, физически 2 триода соединены м/у собой только в районе катодов. Я вот думаю - выходит, можно вполне себе разбить сигнал на 2 лампы, то-есть заходим в триод первой лампы, снимаем сигнал с триода второй лампы. Для второго канал так же. Это я с точки зрения красивости монтажа рассуждаю
Дорогу осилит идущий
- Евгений Михеев
- Заслуженный Ветеран

- Сообщения: 4473
- Зарегистрирован: 22 май 2015, 11:52
- Откуда: Республика Коми, Ухта
- Благодарил (а): 324 раза
- Поблагодарили: 355 раз
- Контактная информация:
- poty
- Профи

- Сообщения: 5049
- Зарегистрирован: 24 мар 2014, 10:00
- Откуда: Россия, Москва
- Благодарил (а): 192 раза
- Поблагодарили: 664 раза
- Контактная информация:
По фен-шую, конечно, в балансном режиме используется одна лампа, на случай выхода из строя и лучшего соответствия параметров.
- За это сообщение автора poty поблагодарил:
- Евгений Михеев
- Рейтинг: 16.7%
-
Владислав
- Евгений Михеев
- Заслуженный Ветеран

- Сообщения: 4473
- Зарегистрирован: 22 май 2015, 11:52
- Откуда: Республика Коми, Ухта
- Благодарил (а): 324 раза
- Поблагодарили: 355 раз
- Контактная информация:
- Евгений Михеев
- Заслуженный Ветеран

- Сообщения: 4473
- Зарегистрирован: 22 май 2015, 11:52
- Откуда: Республика Коми, Ухта
- Благодарил (а): 324 раза
- Поблагодарили: 355 раз
- Контактная информация:
Выдалась минутка - помоделил в PSUD C-L-C-L-С фильтр на дросселях 20Н и конденсаторах obbligato и mundorf tube cap 30u - получил пульсации 80u, никакой активной стабилизации не планирую пока
- За это сообщение автора Евгений Михеев поблагодарил:
- poty
- Рейтинг: 16.7%
-
Дорогу осилит идущий
- Евгений Михеев
- Заслуженный Ветеран

- Сообщения: 4473
- Зарегистрирован: 22 май 2015, 11:52
- Откуда: Республика Коми, Ухта
- Благодарил (а): 324 раза
- Поблагодарили: 355 раз
- Контактная информация:
poty, вообще планирую что то в духе 8-9мА на лампу (на канал). В расчете использовал 16мА.
Насчет LC надо на самом деле и такой вариант посчитать. Есть еще один дроссель который можно добавить до конденсатора/сразу после кенотрона. Надо глянуть напряжение. Я буду в этом проекте использовать hammond 370xp дорогущий, достался по случаю. Там 480 вольт под кенотрон. Пополам 240. Помоделю
Отправлено спустя 1 минуту 29 секунд: Он царапаный был, пришлось перекрасить
Насчет LC надо на самом деле и такой вариант посчитать. Есть еще один дроссель который можно добавить до конденсатора/сразу после кенотрона. Надо глянуть напряжение. Я буду в этом проекте использовать hammond 370xp дорогущий, достался по случаю. Там 480 вольт под кенотрон. Пополам 240. Помоделю
Отправлено спустя 1 минуту 29 секунд: Он царапаный был, пришлось перекрасить
Дорогу осилит идущий
- Евгений Михеев
- Заслуженный Ветеран

- Сообщения: 4473
- Зарегистрирован: 22 май 2015, 11:52
- Откуда: Республика Коми, Ухта
- Благодарил (а): 324 раза
- Поблагодарили: 355 раз
- Контактная информация:
poty, собственно вот ответ - при CL получаем на вскидку 268в итого (я моделировал с 250В - близко).
При LC фильртации меньше 200 Давно я psud не пользовался конечно, но насколько помню - все занес. Для конденсаторов R вычислил через формулы.
С трансформатором сильно не мудрил просто поставил 240в при 46мА
При LC фильртации меньше 200 Давно я psud не пользовался конечно, но насколько помню - все занес. Для конденсаторов R вычислил через формулы.
С трансформатором сильно не мудрил просто поставил 240в при 46мА
Дорогу осилит идущий
- Евгений Михеев
- Заслуженный Ветеран

- Сообщения: 4473
- Зарегистрирован: 22 май 2015, 11:52
- Откуда: Республика Коми, Ухта
- Благодарил (а): 324 раза
- Поблагодарили: 355 раз
- Контактная информация:
Кто сейчас на конференции
Сейчас этот форум просматривают: нет зарегистрированных пользователей и 1 гость