Для активации новой учетной записи и ее подтверждения на Форуме - необходимо связаться с администратором по электронной почте p-i-n-o-k-i-o@mail.ru.
Все новые учетные записи не прошедшие подтверждения администратором воспринимаются как спам.
Все новые учетные записи не прошедшие подтверждения администратором воспринимаются как спам.
Балансные моноблоки
- Евгений Михеев
- Заслуженный Ветеран

- Сообщения: 4467
- Зарегистрирован: 22 май 2015, 11:52
- Откуда: Республика Коми, Ухта
- Благодарил (а): 323 раза
- Поблагодарили: 354 раза
- Контактная информация:
poty, Владислав, от общего к частному. Озадачился вопросом, как организовать lift1 и lift2 конкретно в моих условиях?
Давайте исходить из условий, что у нас есть шунт от отдельного трансформатора на 295 вольт. Есть условно 460 вольт на выходные лампы и есть еще 65 вольт отдельной обмотки. Вот технически как организовать не понимаю
Давайте исходить из условий, что у нас есть шунт от отдельного трансформатора на 295 вольт. Есть условно 460 вольт на выходные лампы и есть еще 65 вольт отдельной обмотки. Вот технически как организовать не понимаю
Дорогу осилит идущий
- poty
- Профи

- Сообщения: 5045
- Зарегистрирован: 24 мар 2014, 10:00
- Откуда: Россия, Москва
- Благодарил (а): 191 раз
- Поблагодарили: 663 раза
- Контактная информация:
Евгений Михеев, мне, если честно, непонятно, в чём, собственно, вопрос?
Почему-то по напряжениям power3 и lift никаких вопросов не возникло, так чем же отличаются lift1 и lift2?
Я выскажу своё мнение. Так как для 295В будет использован отдельный блок питания, то напряжения power3 и lift стоит "делать" из него. Можно использовать комбинацию резистивных делителей и конденсаторов, как это сейчас промоделировано, но стоит воспользоваться благами цивилизации и добавить активную поддержку этих уровней (есть много хороших опорников, начиная от LM129/329, до REF19x, TL431, можно и транзистор в качестве эмиттерного повторителя/стабилизатора, как мы уже делали). В конце-концов - даже стабилитрон, шунтированный конденсатором, будет лучше. Здесь оба напряжения очень важные, поскольку стоят в сигнальной цепи.
Для lift1, lift2 надо будет использовать блок питания выходного каскада. Здесь вариантов побольше, включая отдельную обмотку на 65В. Я бы здесь сделал 2 простейших блока питания (опять же - либо стабилизаторы, либо опорники/стабилитроны), так как оба напряжения - лишь смещения для транзисторов, в сигнальной цепи они не стоят, и запитал их от 65В.
Как отдельный бредовый вариант предлагаю рассмотреть возможность получения всех опорных напряжений от обмотки 65В:
- первое напряжение - как описано для lift1, lift2 с использованием однополупериодного выпрямления и шунт-регуляторов;
- второе напряжение - отрицательное напряжение с удвоением, и тоже шунт-регуляторов для lift и power3.
В связи с тем, что тока там не требуется большого, можно легко это получить от одной обмотки.
Почему-то по напряжениям power3 и lift никаких вопросов не возникло, так чем же отличаются lift1 и lift2?
Я выскажу своё мнение. Так как для 295В будет использован отдельный блок питания, то напряжения power3 и lift стоит "делать" из него. Можно использовать комбинацию резистивных делителей и конденсаторов, как это сейчас промоделировано, но стоит воспользоваться благами цивилизации и добавить активную поддержку этих уровней (есть много хороших опорников, начиная от LM129/329, до REF19x, TL431, можно и транзистор в качестве эмиттерного повторителя/стабилизатора, как мы уже делали). В конце-концов - даже стабилитрон, шунтированный конденсатором, будет лучше. Здесь оба напряжения очень важные, поскольку стоят в сигнальной цепи.
Для lift1, lift2 надо будет использовать блок питания выходного каскада. Здесь вариантов побольше, включая отдельную обмотку на 65В. Я бы здесь сделал 2 простейших блока питания (опять же - либо стабилизаторы, либо опорники/стабилитроны), так как оба напряжения - лишь смещения для транзисторов, в сигнальной цепи они не стоят, и запитал их от 65В.
Как отдельный бредовый вариант предлагаю рассмотреть возможность получения всех опорных напряжений от обмотки 65В:
- первое напряжение - как описано для lift1, lift2 с использованием однополупериодного выпрямления и шунт-регуляторов;
- второе напряжение - отрицательное напряжение с удвоением, и тоже шунт-регуляторов для lift и power3.
В связи с тем, что тока там не требуется большого, можно легко это получить от одной обмотки.
Владислав
- Евгений Михеев
- Заслуженный Ветеран

- Сообщения: 4467
- Зарегистрирован: 22 май 2015, 11:52
- Откуда: Республика Коми, Ухта
- Благодарил (а): 323 раза
- Поблагодарили: 354 раза
- Контактная информация:
poty, спасибо большое, собственно, я получил свой ответ! Тогда так и сделаем!
От отдельного бп на 295 вольт формируем power3 и lift. На этом же блоке питания сделаю подьем потенциала для накала мелких ламп. Для сигнальной земли использую ту же реализацию, как и для формирования сигнальной земли в балансном преде - с помощью транзистора. Так как плата уже имеется, детали тоже.
Для смещения lift2,3 использую обмотку на 65 вольт, просто подключаю ее не относительно общей земли, а относительно power3. Обмотку на которой получаю 460 вольт также задействую относительно power3. Тогда перерисую все это в общую модель со всеми деталями, чтобы было проще разбираться.
От отдельного бп на 295 вольт формируем power3 и lift. На этом же блоке питания сделаю подьем потенциала для накала мелких ламп. Для сигнальной земли использую ту же реализацию, как и для формирования сигнальной земли в балансном преде - с помощью транзистора. Так как плата уже имеется, детали тоже.
Для смещения lift2,3 использую обмотку на 65 вольт, просто подключаю ее не относительно общей земли, а относительно power3. Обмотку на которой получаю 460 вольт также задействую относительно power3. Тогда перерисую все это в общую модель со всеми деталями, чтобы было проще разбираться.
Дорогу осилит идущий
- Евгений Михеев
- Заслуженный Ветеран

- Сообщения: 4467
- Зарегистрирован: 22 май 2015, 11:52
- Откуда: Республика Коми, Ухта
- Благодарил (а): 323 раза
- Поблагодарили: 354 раза
- Контактная информация:
- poty
- Профи

- Сообщения: 5045
- Зарегистрирован: 24 мар 2014, 10:00
- Откуда: Россия, Москва
- Благодарил (а): 191 раз
- Поблагодарили: 663 раза
- Контактная информация:
Работать будет, но я не зря сказал, что power3 - тоже важное напряжение. C7 на этой схеме - это межкаскадный конденсатор. Он оказывается один вместо двух, не спорю, в балансном варианте его влияние делится на величину блокирования синфазного напряжения, но, тем не менее, он остаётся. Лучше его тоже под транзистором сделать.
Второе - эти три миллиампера на R21, R30... будут потребляться от 295В (мощность 0,9Вт). Если брать это от 65В, то, с учётом удвоения тока в обмотке из-за удвоения напряжения, это будет всего 0,4Вт. P.S. Понял, что допустил ошибку в рассуждениях ранее. Завтра расскажу.
Второе - эти три миллиампера на R21, R30... будут потребляться от 295В (мощность 0,9Вт). Если брать это от 65В, то, с учётом удвоения тока в обмотке из-за удвоения напряжения, это будет всего 0,4Вт. P.S. Понял, что допустил ошибку в рассуждениях ранее. Завтра расскажу.
Владислав
- Евгений Михеев
- Заслуженный Ветеран

- Сообщения: 4467
- Зарегистрирован: 22 май 2015, 11:52
- Откуда: Республика Коми, Ухта
- Благодарил (а): 323 раза
- Поблагодарили: 354 раза
- Контактная информация:
- poty
- Профи

- Сообщения: 5045
- Зарегистрирован: 24 мар 2014, 10:00
- Откуда: Россия, Москва
- Благодарил (а): 191 раз
- Поблагодарили: 663 раза
- Контактная информация:
Теперь, про ошибку. Если посмотреть на существующий каскад OddWatt, то при напряжении на сетке выходных ламп = 0, напряжение на катоде получается +35-40В, что совпадает с напряжением на источнике тока + резисторе 25Ом (источник тока подключен также на землю, т.е., потенциал 0В), т.о., напряжение анод катод (без учёта падения на трансформаторе) = 420-425В.
Что получается у нас: 148В на сетке выходных ламп даёт 183-188В на катоде, а источники тока подключены к потенциалу 130В (122 в моей схеме), т.о., напряжение на источниках тока оказывается 53 (61) - 58 (66В) и напряжение на лампе - 402 (394) - 407 (399) В. Не скажу, что это мало или на что-то сильно влияет, но я бы поднял напряжение питания с 460 до 460В и восстановил таким образом бы статус-кво.
Как альтернатива - смещение сделать не 130, а 140В, только тогда это нужно выносить в цепь питания 295В, удвоения напряжения с обмотки 65В уже не хватает для получения стабильного напряжения.
Что получается у нас: 148В на сетке выходных ламп даёт 183-188В на катоде, а источники тока подключены к потенциалу 130В (122 в моей схеме), т.о., напряжение на источниках тока оказывается 53 (61) - 58 (66В) и напряжение на лампе - 402 (394) - 407 (399) В. Не скажу, что это мало или на что-то сильно влияет, но я бы поднял напряжение питания с 460 до 460В и восстановил таким образом бы статус-кво.
Как альтернатива - смещение сделать не 130, а 140В, только тогда это нужно выносить в цепь питания 295В, удвоения напряжения с обмотки 65В уже не хватает для получения стабильного напряжения.
Владислав
- Евгений Михеев
- Заслуженный Ветеран

- Сообщения: 4467
- Зарегистрирован: 22 май 2015, 11:52
- Откуда: Республика Коми, Ухта
- Благодарил (а): 323 раза
- Поблагодарили: 354 раза
- Контактная информация:
Кстати да! Но вот что хочу сказать - надо тут конечно провести замер в реальных так сказать условиях. Дело в том что обмотка расчитана на 150мА, и по паспорту как я понимаю это напряжение указывается под нагрузкой. Есть ожидания у меня, что при нагрузке в десятки раз меньшей напряжение там будет несколько выше, надо будет конечно в реальных условиях проверить всё это дело, быть может и проскочим. Делов том, что и 460 цифра весьма условная. И понятное дело что на el34 и кт88 напряжение питания будет разным, так как будет просадка полюбому, но вот насколько - надо будет смотреть. я вообще после успеха с el34 купил (успел) квартет кт77, которые работают на том же токе что и ёлки.
Дорогу осилит идущий
- Евгений Михеев
- Заслуженный Ветеран

- Сообщения: 4467
- Зарегистрирован: 22 май 2015, 11:52
- Откуда: Республика Коми, Ухта
- Благодарил (а): 323 раза
- Поблагодарили: 354 раза
- Контактная информация:
- poty
- Профи

- Сообщения: 5045
- Зарегистрирован: 24 мар 2014, 10:00
- Откуда: Россия, Москва
- Благодарил (а): 191 раз
- Поблагодарили: 663 раза
- Контактная информация:
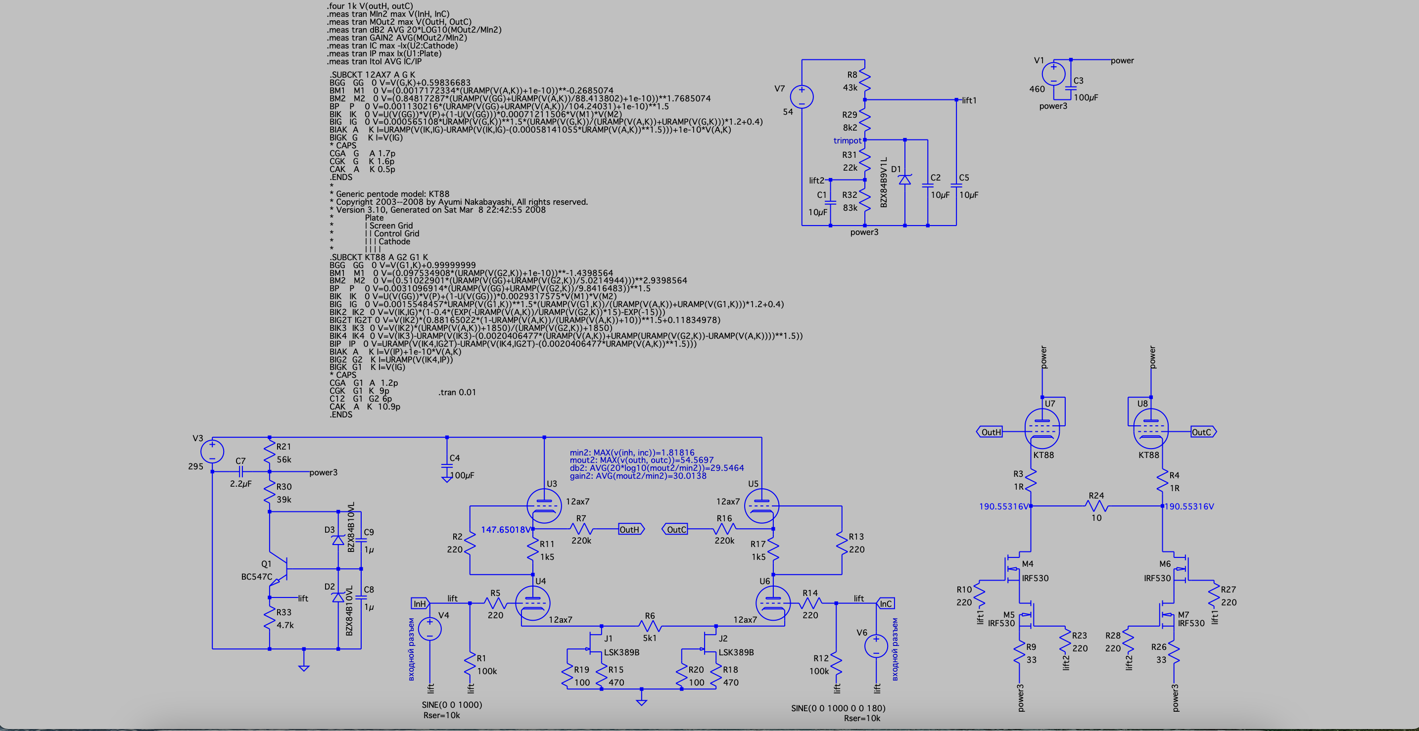
Да в целом - никаких хитростей. V3 - это обмотка. D5C5 - однополупериодный выпрямитель, земля которого = power3. Далее два шунт-регулятора на референсах TL431ED:
- для lift1 на 7,5В: R9U1R7R6C6;
- для lift2 на 15В: R8U2R11R10C7.
D6C8D7C9 образуют однополупериодный выпрямитель с удвоением напряжения отрицательной полярности, земля которого также = power3. R12D8D9 - шунт регулятор на стабилитронах (136В), являющийся референсом для буфера-истокового повторителя M1 (затвор). Питание на сток поступает непосредственно от выпрямителя (на истоке - Upower3 = напряжение на затворе минус пороговое напряжение открывания MOSFET). MOSFET должен быть p-channel. В истоке - шунт-регулятор на TL431ED (10В) для lift: R15U3R14R13C11. Исток M1 заземлён на землю питания драйвера, т.о., между power3 и землёй питания драйвера оказывается Upower3 Вольт.
Два выпрямителя.
Три типовых шунт регулятора на TL431.
Стабилизатор с стабилитронами в затворе.
Естественно, TL431 можно заменить на что-то более продвинутое.
- для lift1 на 7,5В: R9U1R7R6C6;
- для lift2 на 15В: R8U2R11R10C7.
D6C8D7C9 образуют однополупериодный выпрямитель с удвоением напряжения отрицательной полярности, земля которого также = power3. R12D8D9 - шунт регулятор на стабилитронах (136В), являющийся референсом для буфера-истокового повторителя M1 (затвор). Питание на сток поступает непосредственно от выпрямителя (на истоке - Upower3 = напряжение на затворе минус пороговое напряжение открывания MOSFET). MOSFET должен быть p-channel. В истоке - шунт-регулятор на TL431ED (10В) для lift: R15U3R14R13C11. Исток M1 заземлён на землю питания драйвера, т.о., между power3 и землёй питания драйвера оказывается Upower3 Вольт.
Два выпрямителя.
Три типовых шунт регулятора на TL431.
Стабилизатор с стабилитронами в затворе.
Естественно, TL431 можно заменить на что-то более продвинутое.
Владислав
- Евгений Михеев
- Заслуженный Ветеран

- Сообщения: 4467
- Зарегистрирован: 22 май 2015, 11:52
- Откуда: Республика Коми, Ухта
- Благодарил (а): 323 раза
- Поблагодарили: 354 раза
- Контактная информация:
- Евгений Михеев
- Заслуженный Ветеран

- Сообщения: 4467
- Зарегистрирован: 22 май 2015, 11:52
- Откуда: Республика Коми, Ухта
- Благодарил (а): 323 раза
- Поблагодарили: 354 раза
- Контактная информация:
poty, Владислав, вот о чем задумался, о какой штуке....
В варианте Александра на каждый источник тока своя подстройка. Таким образом есть возможность идеально выставить половинки.
А в этом - имеем грубо говоря 7вольт на нижний транзистор и 15 на верхний относительно power3. Вот я собственно и думаю - если мы берем для одного канала (пусть левый) 2 каскодных источника, между ними 10 ом резистор. Подаем на нижние транзисторы каскодов 7 вольт а на верхние 15 - с какой долей вероятности мы получим (пусть на вскидку 92мА) равенство токов на каждое плечо?
В варианте Александра на каждый источник тока своя подстройка. Таким образом есть возможность идеально выставить половинки.
А в этом - имеем грубо говоря 7вольт на нижний транзистор и 15 на верхний относительно power3. Вот я собственно и думаю - если мы берем для одного канала (пусть левый) 2 каскодных источника, между ними 10 ом резистор. Подаем на нижние транзисторы каскодов 7 вольт а на верхние 15 - с какой долей вероятности мы получим (пусть на вскидку 92мА) равенство токов на каждое плечо?
Дорогу осилит идущий
- poty
- Профи

- Сообщения: 5045
- Зарегистрирован: 24 мар 2014, 10:00
- Откуда: Россия, Москва
- Благодарил (а): 191 раз
- Поблагодарили: 663 раза
- Контактная информация:
Во-первых, сразу хочу развенчать один из мифов: подстройка в варианте Александра предназначена для того, чтобы выставить 92мА, а не обеспечить баланс. Поэтому, я, для начала, не уверен, что будет ровно 92мА на источниках тока. Другой вопрос - смысла упираться в эти 92мА нет никакого, влияние на выходную мощность они оказывают чисто умозрительное, поэтому не считаю это проблемой. В конструкцию Александра я их ввёл исключительно для того, чтобы (если вдруг) пришлось использовать лампы не КТ-88 (в начале ветки были метания), то можно было бы "накрутить" меньший ток.
По поводу балансировки - попробую ответить позже.
По поводу балансировки - попробую ответить позже.
- Евгений Михеев
- Заслуженный Ветеран

- Сообщения: 4467
- Зарегистрирован: 22 май 2015, 11:52
- Откуда: Республика Коми, Ухта
- Благодарил (а): 323 раза
- Поблагодарили: 354 раза
- Контактная информация:
- Евгений Михеев
- Заслуженный Ветеран

- Сообщения: 4467
- Зарегистрирован: 22 май 2015, 11:52
- Откуда: Республика Коми, Ухта
- Благодарил (а): 323 раза
- Поблагодарили: 354 раза
- Контактная информация:
- Евгений Михеев
- Заслуженный Ветеран

- Сообщения: 4467
- Зарегистрирован: 22 май 2015, 11:52
- Откуда: Республика Коми, Ухта
- Благодарил (а): 323 раза
- Поблагодарили: 354 раза
- Контактная информация:
- Евгений Михеев
- Заслуженный Ветеран

- Сообщения: 4467
- Зарегистрирован: 22 май 2015, 11:52
- Откуда: Республика Коми, Ухта
- Благодарил (а): 323 раза
- Поблагодарили: 354 раза
- Контактная информация:
- Евгений Михеев
- Заслуженный Ветеран

- Сообщения: 4467
- Зарегистрирован: 22 май 2015, 11:52
- Откуда: Республика Коми, Ухта
- Благодарил (а): 323 раза
- Поблагодарили: 354 раза
- Контактная информация:
Провожу эксперимент в надежде получить хороший результат.
Поставил dn2540 на радиатор, подал 70 вольт, по падению напряжения в 2.4 вольта на резисторе в 39 ом получил 61 ток 61mA.
Радиатор нагрелся до 41 градуса, микросхема 45 градусов. Гоняю уже час, радиатор достаточно маленький. Всерьез задумался о возможности применить столь любимый мной транзистор
Поставил dn2540 на радиатор, подал 70 вольт, по падению напряжения в 2.4 вольта на резисторе в 39 ом получил 61 ток 61mA.
Радиатор нагрелся до 41 градуса, микросхема 45 градусов. Гоняю уже час, радиатор достаточно маленький. Всерьез задумался о возможности применить столь любимый мной транзистор
- За это сообщение автора Евгений Михеев поблагодарил:
- poty
- Рейтинг: 16.7%
-
Дорогу осилит идущий
Кто сейчас на конференции
Сейчас этот форум просматривают: нет зарегистрированных пользователей и 1 гость