Для активации новой учетной записи и ее подтверждения на Форуме - необходимо связаться с администратором по электронной почте p-i-n-o-k-i-o@mail.ru.
Все новые учетные записи не прошедшие подтверждения администратором воспринимаются как спам.

Балансный предусилитель SRPP на 12au7

Аватара пользователя
poty
Профи
Профи
Сообщения: 5038
Зарегистрирован: 24 мар 2014, 10:00
Откуда: Россия, Москва
Благодарил (а): 190 раз
Поблагодарили: 657 раз
Контактная информация:

#281

Сообщение poty » 05 апр 2017, 11:43

Евгений Михеев писал(а):Думаю тогда вывести на стойку дбп землю дбп и к корпусу через стойку. Тащить землю от ДБП до винта IEC через весь корпус не очень целесообразно.
Трудно сказать. Наверное, работать будет. В конце-концов - не фонокоректор, да ещё балансный вариант делаем.
Евгений Михеев писал(а):...плату контроллера прикручу к стойкам через пластик. Чтобы не делать 2 соединения с корпусом.
Евгений, если у нас не запаяны земляные резисторы R33-R35, то тогда нет разницы, будет ли там пластик или металл. Если запаяны - то тогда однозначно пластик. В любом случае - можно проверить мультиметром. Лишние перестраховки тоже ни к чему.
Владислав

Аватара пользователя
Евгений Михеев
Заслуженный Ветеран
Заслуженный Ветеран
Сообщения: 4455
Зарегистрирован: 22 май 2015, 11:52
Откуда: Республика Коми, Ухта
Благодарил (а): 317 раз
Поблагодарили: 353 раза
Контактная информация:

#282

Сообщение Евгений Михеев » 05 апр 2017, 13:38

На SLT 6 максима есть дополнительное реле 2 входа 1выход для выбора выходов. Я его планирую использовать для выбора xlr/rca выхода.
Как и в случае с входами, 1 выход, не используемый в rca варианте будет заземлен на звезду.
Дорогу осилит идущий

Аватара пользователя
poty
Профи
Профи
Сообщения: 5038
Зарегистрирован: 24 мар 2014, 10:00
Откуда: Россия, Москва
Благодарил (а): 190 раз
Поблагодарили: 657 раз
Контактная информация:

#283

Сообщение poty » 05 апр 2017, 15:04

Евгений Михеев писал(а):1 выход, не используемый в rca варианте будет заземлен
Здесь вот я бы не горячился. Заземлять выход - это перегружать лампу, поставляющую на этот выход ток... Я бы нагрузил на какое-нибудь сопротивление, типа 10к-50к.
Владислав

Аватара пользователя
Евгений Михеев
Заслуженный Ветеран
Заслуженный Ветеран
Сообщения: 4455
Зарегистрирован: 22 май 2015, 11:52
Откуда: Республика Коми, Ухта
Благодарил (а): 317 раз
Поблагодарили: 353 раза
Контактная информация:

#284

Сообщение Евгений Михеев » 05 апр 2017, 19:50

Ну у меня пара dale 20К после корректора Романа осталась, вот как раз их и использую.
Дорогу осилит идущий

Аватара пользователя
poty
Профи
Профи
Сообщения: 5038
Зарегистрирован: 24 мар 2014, 10:00
Откуда: Россия, Москва
Благодарил (а): 190 раз
Поблагодарили: 657 раз
Контактная информация:

#285

Сообщение poty » 05 апр 2017, 19:59

Нам нужен один! На тот выход, что RCA!
Кстати, реле тоже должны быть, вроде?
Владислав

Аватара пользователя
Евгений Михеев
Заслуженный Ветеран
Заслуженный Ветеран
Сообщения: 4455
Зарегистрирован: 22 май 2015, 11:52
Откуда: Республика Коми, Ухта
Благодарил (а): 317 раз
Поблагодарили: 353 раза
Контактная информация:

#286

Сообщение Евгений Михеев » 05 апр 2017, 20:32

Ну по одному на канал :-) итого 2
Реле я брал у Максима сразу, но еще какое-то осталось, мы хотели тоже у Романа использовать.
IMG_20170405_234014-1.jpg
IMG_20170405_234408-1.jpg
Закончил сборку для левого канала.
Соединил аноды на UTAP, теперь можно подключаться с удобной стороны.
Дорогу осилит идущий

Аватара пользователя
poty
Профи
Профи
Сообщения: 5038
Зарегистрирован: 24 мар 2014, 10:00
Откуда: Россия, Москва
Благодарил (а): 190 раз
Поблагодарили: 657 раз
Контактная информация:

#287

Сообщение poty » 06 апр 2017, 10:27

Отлично! :-)
Плата выглядит супер! :-) Только всё равно малонаселённая. Надо как-то этот вопрос мне учесть в будущих реинкарнациях. Хотя скажу сразу - эта плата - весьма универсальна и не так велика, если учитывать применение аудиофильских деталей.
Хотел сказать по переключению выходов. Чтобы RCA подключение не мешало, предлагаю рвать оба провода до этого разъёма.
Владислав

Аватара пользователя
Евгений Михеев
Заслуженный Ветеран
Заслуженный Ветеран
Сообщения: 4455
Зарегистрирован: 22 май 2015, 11:52
Откуда: Республика Коми, Ухта
Благодарил (а): 317 раз
Поблагодарили: 353 раза
Контактная информация:

#288

Сообщение Евгений Михеев » 08 апр 2017, 16:10

poty писал(а):Ничего с ним не будет, с проводом этим. Не будет там никакого тепла.
Успокоили! :-)
Теперь мне гораздо проще прокинуть провода.
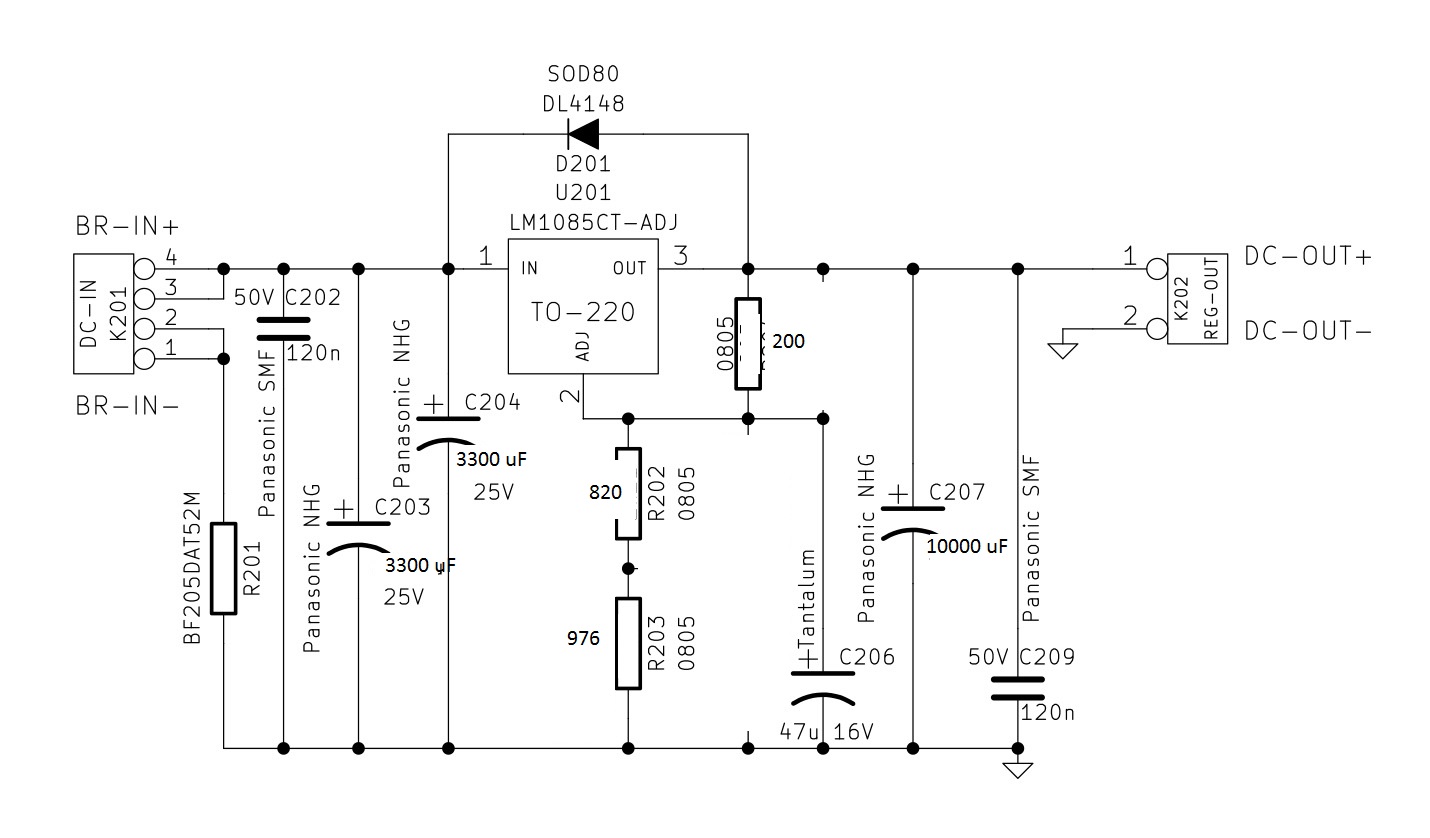
Regulator1.jpg
Тем временем я сконфигурировал накал на 12.6В
Использовал Lm1085 adj.
R202 - 820R
R203 - 976R
R204 - 200R
Дорогу осилит идущий

Аватара пользователя
poty
Профи
Профи
Сообщения: 5038
Зарегистрирован: 24 мар 2014, 10:00
Откуда: Россия, Москва
Благодарил (а): 190 раз
Поблагодарили: 657 раз
Контактная информация:

#289

Сообщение poty » 08 апр 2017, 16:54

976R? Откуда такой? :-)
Владислав

Аватара пользователя
Евгений Михеев
Заслуженный Ветеран
Заслуженный Ветеран
Сообщения: 4455
Зарегистрирован: 22 май 2015, 11:52
Откуда: Республика Коми, Ухта
Благодарил (а): 317 раз
Поблагодарили: 353 раза
Контактная информация:

#290

Сообщение Евгений Михеев » 08 апр 2017, 16:57

Ну я же закупался как-то давненько. Целая пластинка. 9760 обозначение)
Дорогу осилит идущий

Аватара пользователя
poty
Профи
Профи
Сообщения: 5038
Зарегистрирован: 24 мар 2014, 10:00
Откуда: Россия, Москва
Благодарил (а): 190 раз
Поблагодарили: 657 раз
Контактная информация:

#291

Сообщение poty » 11 апр 2017, 10:29

Когда нужно выбирать из чего-то, я обычно рассматриваю все "за" и "против". В данном случае - я не вижу никаких аргументов ни в ту, ни в другую сторону. Я бы соединил как можно более короткими проводами (то есть, за экраном), но в данном конкретном месте это совсем непринципиально.
Что касается центральной точки. Я знаю, что иногда так и делают. В данном решении есть проблема: Вы должны понимать, что в отдельные моменты времени между ламелями ламповой панельки может возникать полное напряжение вторички (обеих половинок) в его амплитудном выражении. Если я ничего не путаю, у нас это 350*2*1,4=980В. Панелька и изоляция должны это напряжение чётко выдерживать, надо стремиться к тому, чтобы не было торчащих острых концов, а я бы ещё закрасил открытые части цапон-лаком.
Посеребрёнку здесь можно применить только если Вы полностью уверены в изоляции. Мне кажется, стоит использовать промышленный провод, с проверенным пробойным напряжением.
Владислав

Аватара пользователя
Евгений Михеев
Заслуженный Ветеран
Заслуженный Ветеран
Сообщения: 4455
Зарегистрирован: 22 май 2015, 11:52
Откуда: Республика Коми, Ухта
Благодарил (а): 317 раз
Поблагодарили: 353 раза
Контактная информация:

#292

Сообщение Евгений Михеев » 11 апр 2017, 10:47

Да, это просто геометрия прохождения. В принципе будет нормально смотреться 2 кабеля по стенке (220 до ДБП и от него до трансформатора) и 2 кабеля за экраном (анодное и накал кенотрона).
Я планировал как раз красить цапон-лаком, сверху еще одеть термоусадку на ламели лампы. Я встречал гитарник с обгоревшими (и даже прогоревшими) ламелями как раз по причине плохой пайки. Таким образом даю себе добро на это решение с учетом лака и усадки.
Насчет промышленного провода - да, так и поступлю. Большое спасибо за советы.

Я цапоном также планирую прокрыть лепестки трансформатора. Они находятся в 5-7мм от боковой стенки.

Кстати, Владислав, кисточкой цапон наносите?
Дорогу осилит идущий

Аватара пользователя
poty
Профи
Профи
Сообщения: 5038
Зарегистрирован: 24 мар 2014, 10:00
Откуда: Россия, Москва
Благодарил (а): 190 раз
Поблагодарили: 657 раз
Контактная информация:

#293

Сообщение poty » 11 апр 2017, 13:45

Обычно ватной палочкой. Немного уменьшаю (раздёргиваю) ватный шарик на конце, чтобы жёстче был, опускаю в лак и потом выдавливаю из ватной части в нужное место путём прижатия к нему. Кисточкой не получается нанести толстый слой.
Правда, попадался очень вязкий лак, тогда тырил у жены кисточку от лака для ногтей! :-)
Владислав

Аватара пользователя
Евгений Михеев
Заслуженный Ветеран
Заслуженный Ветеран
Сообщения: 4455
Зарегистрирован: 22 май 2015, 11:52
Откуда: Республика Коми, Ухта
Благодарил (а): 317 раз
Поблагодарили: 353 раза
Контактная информация:

#294

Сообщение Евгений Михеев » 11 апр 2017, 14:03

Что бы мы без наших половинок делали :-) Спасибо, сегодня постараюсь попаять.
Дорогу осилит идущий

Аватара пользователя
Евгений Михеев
Заслуженный Ветеран
Заслуженный Ветеран
Сообщения: 4455
Зарегистрирован: 22 май 2015, 11:52
Откуда: Республика Коми, Ухта
Благодарил (а): 317 раз
Поблагодарили: 353 раза
Контактная информация:

#295

Сообщение Евгений Михеев » 12 апр 2017, 09:01

Вчера долго и дотошно разводил высокое :-)
В итоге использовал 3 провода - 2 до анодов и один - центральная точка - куда большей длины. В итоге дотянул скрутку из трех до лампы, подпаялся двумя на аноды, а к проводу от центральной точки прикрутил провод уже выпрямленного высокого.
Таким образом удалось дотянуть центральную точку до платы ДБП одним проводом, без переходов, при этом все провода скручены. На все задействованные ламели (спасибо, Владислав) нанес цапонлак, а сверху защитил термоусадкой. На ламелях "больших" ламп усадка значительно разгружает участок ламель - голый провод - провод в изоляии.
Я не раз встречал отламывающийся провод в этом месте. Казалось бы, панель закреплена, провода тоже особо никто не шарабошит :-) Возможно, провода подвергаются излому еще в процессе монтажа. Но нам ведь риски не нужны.
Не обошлось без усадки всех скрученых проводов :-) Мне очень нравится ее использовать - отлично помогает удерживать скрутку и крепить провода друг к другу или к корпусу.
Фото вечером выложу. Стараюсь не торопиться, а с другой стороны - сейчас ограничен в свободном времени - торопиться и не получится :)
Дорогу осилит идущий

Аватара пользователя
Евгений Михеев
Заслуженный Ветеран
Заслуженный Ветеран
Сообщения: 4455
Зарегистрирован: 22 май 2015, 11:52
Откуда: Республика Коми, Ухта
Благодарил (а): 317 раз
Поблагодарили: 353 раза
Контактная информация:

#296

Сообщение Евгений Михеев » 13 апр 2017, 21:38

Высокое собрал (без подключения к UTAP). Всё проверил, тестовый запуск прошел успешно)
490В без нагрузки.
Дорогу осилит идущий

Аватара пользователя
poty
Профи
Профи
Сообщения: 5038
Зарегистрирован: 24 мар 2014, 10:00
Откуда: Россия, Москва
Благодарил (а): 190 раз
Поблагодарили: 657 раз
Контактная информация:

#297

Сообщение poty » 13 апр 2017, 23:12

Отлично! Что ему будет, без нагрузки-то? Или тестировали на пробой и к.з.?

Надо проверять делители, шунт-стабилизатор источника тока, сам источник тока, ну, и включать уже!
Владислав

Аватара пользователя
Евгений Михеев
Заслуженный Ветеран
Заслуженный Ветеран
Сообщения: 4455
Зарегистрирован: 22 май 2015, 11:52
Откуда: Республика Коми, Ухта
Благодарил (а): 317 раз
Поблагодарили: 353 раза
Контактная информация:

#298

Сообщение Евгений Михеев » 14 апр 2017, 09:34

Изначально прозванивал тестером все, что только можно.
Убедившись, что все, кажется, в норме, подал напряжение. Регуляторов и стабилизаторов у нас нет, поэтому отважился без нагрузки.
Далее, Владислав, раз уж речь о UTAP, то с Вас алгоритм проверки :)


Обязательно хочу реализовать один момент.
Так как я планирую использовать маленький пульт (он прост и элегантен), то кнопки выбора выхода на нем не будет. Можно запрограммировать на mute, например, но не хочу. Mute мне тоже нужен :)
Есть итоговое виденье управления: левый энкодер - переключение входов, при нажатии - включение прибора.
Правый энкодер - переключение громкости, при нажатии - переключение выходов.
Энкодеры у меня с кнопкой. На левом доп деталей не надо, на правом последовательно будет установлен резистор 2.2к.
Схема прилагается.
Screenshot_2017-04-14-09-13-53-773.jpeg
Хотя есть и альтернативный путь - у Максима возможно совместить power, vol & input на одном энкодере, более того, такое совмещение легко реализовать в плане коммутации на энкодере, надо накинуть всего 2 провода на кнопку от input+ и gnd.
Крутим - громкость, нажали и крутим - вход, нажали и держим -выкл/вкл. Удобно. Но тогда левый энкодер обделен функционалом :-) только переключние выходов. С другой стороны, будь это не энкодер, а кнопка - все было бы оправдано.
Дорогу осилит идущий

Аватара пользователя
poty
Профи
Профи
Сообщения: 5038
Зарегистрирован: 24 мар 2014, 10:00
Откуда: Россия, Москва
Благодарил (а): 190 раз
Поблагодарили: 657 раз
Контактная информация:

#299

Сообщение poty » 14 апр 2017, 13:04

С эргономикой могут быть разные мнения. Я - сторонник логического подхода. Если уж селектор - то на одной ручке (и я бы сделал так, что просто крутить - селектор входов, крутить с нажатием - выходов, но это невозможно сделать "на Максиме"), соответственно - на другой - громкость и mute. Возникает вопрос с включением/выключением, однако, как мне кажется, это всегда можно реализовать длинным нажатием у Максима.

По поводу алгоритма. Здесь сложнее. Насколько я понял, мы реализовали схему отсюда?

Первое, что нужно проверить - работает ли стабилизатор 15В? Для этого неплохо было бы подать на B+, B- номинальное напряжение без вставленных ламп и померить 15В на CC107-1 или CC107-2. Если такое невозможно, то подать в эти точки напряжение с какого-нибудь источника постоянного напряжения >15В, чтобы обеспечить ток примерно в 3мА. Например, есть БП на 24В. 15В будет падать на стабилизаторе, соответственно, сопротивление будет 3кОм ((24-15)/3).
Если напряжение правильное, нужно понять, работает ли источник тока и даёт ли он правильный ток? В этом случае, нужно подключить точку, обозначенную на схеме как 12,5мА к любому источнику напряжения 16-20В (сохранив подачу питания предыдущего пункта) и померить напряжение на RC124. Посчитать ток. Если будет существенно отличаться - подобрать RC126.
Ну, как проверить делитель R/D-C101, RC112, RC113, думаю, объяснять не надо? :-)
Если всё как надо - вставляем лампы и проверяем работу накала. Потом включаем высокое. Промеряем:
- напряжение B+;
- напряжение накала;
- напряжение подъёма накала (CC101);
- напряжение на CC107-1 или -2;
- ток через RC124;
- напряжения на анодах нижних ламп.
Если всё нормально - всё работает.
Владислав

Аватара пользователя
Евгений Михеев
Заслуженный Ветеран
Заслуженный Ветеран
Сообщения: 4455
Зарегистрирован: 22 май 2015, 11:52
Откуда: Республика Коми, Ухта
Благодарил (а): 317 раз
Поблагодарили: 353 раза
Контактная информация:

#300

Сообщение Евгений Михеев » 14 апр 2017, 14:29

Ну начнем с того, что у меня есть бп 24вольта, оттуда и будем плясать дальше :-)
Спасибо, Владислав.
Кстати, я же сделал отвод на 230 в.
Вчера при сетевом 228 получил в положении 230 490 анодного и 5.00 кенотрон.
В положении 220 507 анодного и 5.25 кенотрон.

12.5mA -туда плюс, а минус на В-?
Я планирую использовать 24бп на В+ и 2 кроны последовательно для проверки тока источника тока.
Дорогу осилит идущий

Закрыто

Кто сейчас на конференции

Сейчас этот форум просматривают: нет зарегистрированных пользователей и 3 гостя