Очень нужны подсказки и замечания.
Надеюсь на коллективный разум.

Прошу прощения.

По-моему так все понятно. Помощь нужна, скорее всего, ведь не для проверки трассировки на соответствие платы принципиальной схеме. Это не задача.

Нет, это, скорее, относится к действительно сложным цепям типа накала, в остальных случаях увеличение толщины - это увеличение индуктивности. Нам этого не нужно.
С точки зрения простоты отладки - да, но не с точки зрения качества платы. Односторонняя разводка усложняет металлизацию отверстий, так как со стороны без дорожек отсутствует возможность закрепления металлизации. Я стараюсь от этого отходить, тем более, что стоимость повышается ненамного.

Я опирался на следующие пожелания - высказывания:


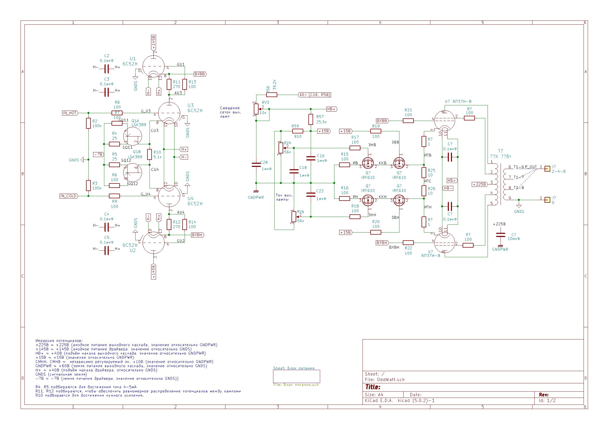
Меня волнует как поступить с питанием двух каналов от одного источника? Каналов будет два и "точки" тоже размножаются.
Пока думаю что канал один, про вариант "стерео" забыл... пока получается вариант "дубль моно".

Давайте для начала определимся: Вы собираетесь строить блок питания драйвера на LR8 или Вас не смущает шунт-регулятор, который сейчас поставлен в отрицательное плечо (между -7В и GNDPWR)?
Как это делают обычно: активный элемент делают равноудалённым от точек питания каждого каскада, но в каждом канале (для "спрямления") применяют байпас на конденсаторе. В данном случае токи маленькие, в качестве байпаса можно применить, например, конденсатор 47мкФ и параллельно ему хороший плёночник на 0,1-0,5мкФ.

Шунт регулятор меня не смущает, мне он даже нравится.


А здесь вы пишите другое, ...куда двигаться?

Извините, Александр, совсем забыл про эти дебаты и решения. Больше думал об общей компоновке платы и ее размещении в корпусе.
=poty post_id=23868 time=1550483643 user_id=55
rad54 писал(а): ↑
Вчера, 13:19
2. Все соединительные линии сделал бы максимально широкими, в размер площадок для пайки.
ЗДЕСЬ ПРОШУ разъяснений , т.к. собственный опыт разводки ВЧ и СВЧ аналоговых и звуковых схем невелик. Опираюсь лишь на опыт разводки микропроцессорных плат 35 летней давности.poty post писал(а): Нет, это, скорее, относится к действительно сложным цепям типа накала, в остальных случаях увеличение толщины - это увеличение индуктивности.
Здесь я имел ввиду не одностороннюю однослойную плату, а лишь одностороннюю разводку на двухслойной плате. Так что с металлизацией отверстий будет, вроде, все нормально.
Извините за дотошность, просто не люблю оставлять для себя неясности.7. Если на плате имеются длинные сигнальные цепи (например, у Вас - от драйвера до выходного каскада), то лучше это делать на двух слоях в пару сигнал-земля. У нас - балансная схемотехника, можно реально замкнуть сигнальные земли каскадов непосредственно со стороны мощника, организовав там чистую сигнальную землю выходного каскада.


Да, это верно. Это - фактологическая ошибка, признаю. Нужно было выразиться внятнее.
, но существенно меньше по причине опять же невысоких частот.
В балансной технологии земля не играет никакой роли. В принципе, её может и совсем не быть (например, передача балансного сигнала в телефонном кабеле, в микрофонах и т.п.). Земля появляется уже в нагрузке, для обеспечения подавления синфазной помехи. У многих профессиональных балансных кабелей земля отсутствует в принципе. Т.о., линия связи состоит из сигнала-hot и сигнала-cold. Вот их и нужно разместить как можно ближе друг к другу, в данном случае - друг под другом по центру платы.
Сейчас этот форум просматривают: нет зарегистрированных пользователей и 2 гостя