Для активации новой учетной записи и ее подтверждения на Форуме - необходимо связаться с администратором по электронной почте p-i-n-o-k-i-o@mail.ru.
Все новые учетные записи не прошедшие подтверждения администратором воспринимаются как спам.
Все новые учетные записи не прошедшие подтверждения администратором воспринимаются как спам.
Простой ушной усилитель
- Евгений Михеев
- Заслуженный Ветеран

- Сообщения: 4473
- Зарегистрирован: 22 май 2015, 11:52
- Откуда: Республика Коми, Ухта
- Благодарил (а): 324 раза
- Поблагодарили: 355 раз
- Контактная информация:
- poty
- Профи

- Сообщения: 5049
- Зарегистрирован: 24 мар 2014, 10:00
- Откуда: Россия, Москва
- Благодарил (а): 192 раза
- Поблагодарили: 664 раза
- Контактная информация:
Евгений Михеев, так потому, что тот выходной каскад, что есть в ОУ, не может "поставить" столько тока, чтобы обеспечить приемлемый уровень мощности на низкоомной нагрузке. Или я чего-то не понимаю?
- За это сообщение автора poty поблагодарил:
- Евгений Михеев
- Рейтинг: 16.7%
-
Владислав
- Евгений Михеев
- Заслуженный Ветеран

- Сообщения: 4473
- Зарегистрирован: 22 май 2015, 11:52
- Откуда: Республика Коми, Ухта
- Благодарил (а): 324 раза
- Поблагодарили: 355 раз
- Контактная информация:
- Евгений Михеев
- Заслуженный Ветеран

- Сообщения: 4473
- Зарегистрирован: 22 май 2015, 11:52
- Откуда: Республика Коми, Ухта
- Благодарил (а): 324 раза
- Поблагодарили: 355 раз
- Контактная информация:
- Евгений Михеев
- Заслуженный Ветеран

- Сообщения: 4473
- Зарегистрирован: 22 май 2015, 11:52
- Откуда: Республика Коми, Ухта
- Благодарил (а): 324 раза
- Поблагодарили: 355 раз
- Контактная информация:
- poty
- Профи

- Сообщения: 5049
- Зарегистрирован: 24 мар 2014, 10:00
- Откуда: Россия, Москва
- Благодарил (а): 192 раза
- Поблагодарили: 664 раза
- Контактная информация:
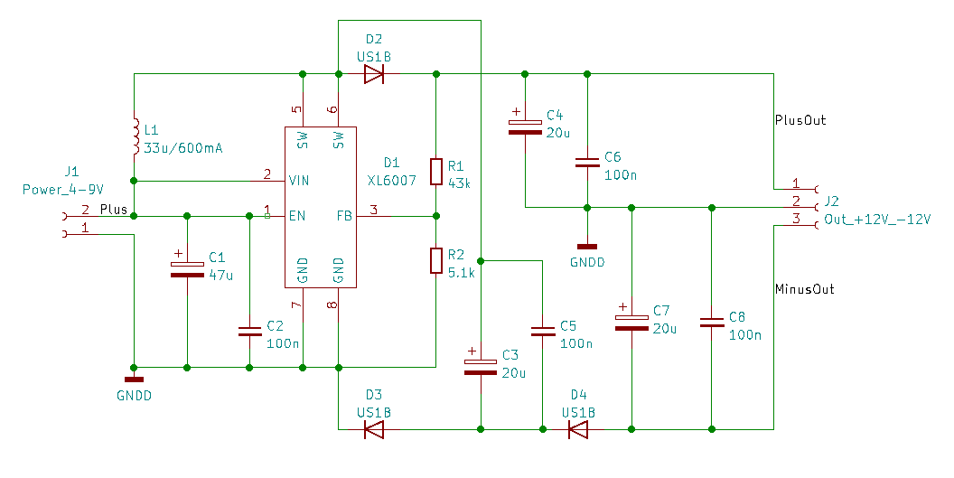
Если иметь в виду универсальное питание (от БП и от батарейки/аккумулятора), то самым оптимальным будет импульсный БП. Например
Эффективность его достигает 90%, поэтому батарейку будет тратить очень экономно. Диоды обязательно импульсные или высокочастотные, с временем обратного восстановления не более 50нс (лучше 35 и ниже) и обратным напряжением >100В. Дроссель должен иметь запас примерно 5 раз по току по отношению к выходному току (примерный расчёт Iинд = 2*Uвых*Iвых/(0,8*Uвх) ). Можно, допустим, Bourns SDR0805-330KL (16 руб. в Чипе), Murata LQH55DN330M03L (34 р.) и др.
Конденсаторы должны нормально работать на 400кГц.
Если не заморачиваться оптимизацией, то можно просто питать от двух крон или от БП на 18-24В, организовав среднюю точку.
Конденсаторы должны нормально работать на 400кГц.
Если не заморачиваться оптимизацией, то можно просто питать от двух крон или от БП на 18-24В, организовав среднюю точку.
- За это сообщение автора poty поблагодарил:
- Евгений Михеев
- Рейтинг: 16.7%
-
Владислав
- Евгений Михеев
- Заслуженный Ветеран

- Сообщения: 4473
- Зарегистрирован: 22 май 2015, 11:52
- Откуда: Республика Коми, Ухта
- Благодарил (а): 324 раза
- Поблагодарили: 355 раз
- Контактная информация:
- poty
- Профи

- Сообщения: 5049
- Зарегистрирован: 24 мар 2014, 10:00
- Откуда: Россия, Москва
- Благодарил (а): 192 раза
- Поблагодарили: 664 раза
- Контактная информация:
Попробуй промоделировать. Вроде внимательно рисовал, но ошибки возможны.
- За это сообщение автора poty поблагодарил:
- Евгений Михеев
- Рейтинг: 16.7%
-
Владислав
- Евгений Михеев
- Заслуженный Ветеран

- Сообщения: 4473
- Зарегистрирован: 22 май 2015, 11:52
- Откуда: Республика Коми, Ухта
- Благодарил (а): 324 раза
- Поблагодарили: 355 раз
- Контактная информация:
- Евгений Михеев
- Заслуженный Ветеран

- Сообщения: 4473
- Зарегистрирован: 22 май 2015, 11:52
- Откуда: Республика Коми, Ухта
- Благодарил (а): 324 раза
- Поблагодарили: 355 раз
- Контактная информация:
- Евгений Михеев
- Заслуженный Ветеран

- Сообщения: 4473
- Зарегистрирован: 22 май 2015, 11:52
- Откуда: Республика Коми, Ухта
- Благодарил (а): 324 раза
- Поблагодарили: 355 раз
- Контактная информация:
- poty
- Профи

- Сообщения: 5049
- Зарегистрирован: 24 мар 2014, 10:00
- Откуда: Россия, Москва
- Благодарил (а): 192 раза
- Поблагодарили: 664 раза
- Контактная информация:
Предположений два:
1. "Плохая" средняя точка. Фактически, ток на наушники замыкается через конденсаторы и если они не очень большой ёмкости, то на НЧ такая картина будет. Это если в принципе блока питания хватает.
2. Недостаточное усиление транзистора. Т.е., при работе на такую нагрузку напряжения на базе недостаточно для того, чтобы обеспечить эмиттерный ток.
Нужно посмотреть осциллограммы на выходе ОУ, на базах транзисторов, на шинах +9В и -9В относительно средней точки.
1. "Плохая" средняя точка. Фактически, ток на наушники замыкается через конденсаторы и если они не очень большой ёмкости, то на НЧ такая картина будет. Это если в принципе блока питания хватает.
2. Недостаточное усиление транзистора. Т.е., при работе на такую нагрузку напряжения на базе недостаточно для того, чтобы обеспечить эмиттерный ток.
Нужно посмотреть осциллограммы на выходе ОУ, на базах транзисторов, на шинах +9В и -9В относительно средней точки.
Владислав
- Евгений Михеев
- Заслуженный Ветеран

- Сообщения: 4473
- Зарегистрирован: 22 май 2015, 11:52
- Откуда: Республика Коми, Ухта
- Благодарил (а): 324 раза
- Поблагодарили: 355 раз
- Контактная информация:
Итак, вот что видим
Это вход на ОУ
Выход ОУ
База транзистора
Далее шины Потом начал проверять средние точки, и вот оно!
С подключенными ушами точка-то кривая!
У меня питание 15 вольт
И разделение -11 вольт и 4 вольта, вот оно!
Потом отключил уши, и вообще веселье - точка "улетела" в -8,4 и +6,6 но это не всё, точка смещается в зависимости от положения РГ вплоть до -11/+4 как в варианте с подключенными ушами
Отправлено спустя 7 минут 31 секунду:
Не понимаю, вставляет перевернутые фотки. Если кликнуть по ним - открывает правильно
Выход ОУ
База транзистора
Далее шины Потом начал проверять средние точки, и вот оно!
С подключенными ушами точка-то кривая!
У меня питание 15 вольт
И разделение -11 вольт и 4 вольта, вот оно!
Потом отключил уши, и вообще веселье - точка "улетела" в -8,4 и +6,6 но это не всё, точка смещается в зависимости от положения РГ вплоть до -11/+4 как в варианте с подключенными ушами
Отправлено спустя 7 минут 31 секунду:
Не понимаю, вставляет перевернутые фотки. Если кликнуть по ним - открывает правильно
Дорогу осилит идущий
- poty
- Профи

- Сообщения: 5049
- Зарегистрирован: 24 мар 2014, 10:00
- Откуда: Россия, Москва
- Благодарил (а): 192 раза
- Поблагодарили: 664 раза
- Контактная информация:
Надо смотреть все элементы, которые подключены к земле. На схеме R1 подключен не к той земле, например.
Так же стоит измерить ток в выходном каскаде, мне кажется, сейчас он сильно большой. По моим оценкам - около 70мА. Транзисторы-то не греются? Должны около 0,5Вт рассеивать.
Так же стоит измерить ток в выходном каскаде, мне кажется, сейчас он сильно большой. По моим оценкам - около 70мА. Транзисторы-то не греются? Должны около 0,5Вт рассеивать.
- За это сообщение автора poty поблагодарил:
- Евгений Михеев
- Рейтинг: 16.7%
-
Владислав
- Евгений Михеев
- Заслуженный Ветеран

- Сообщения: 4473
- Зарегистрирован: 22 май 2015, 11:52
- Откуда: Республика Коми, Ухта
- Благодарил (а): 324 раза
- Поблагодарили: 355 раз
- Контактная информация:
- Евгений Михеев
- Заслуженный Ветеран

- Сообщения: 4473
- Зарегистрирован: 22 май 2015, 11:52
- Откуда: Республика Коми, Ухта
- Благодарил (а): 324 раза
- Поблагодарили: 355 раз
- Контактная информация:
poty, GND надпись потерялась куда-то, а так всё правильно соединено, у меня в схеме кроме GND других земель нет.
Понял, померяю ток, отпишусь что к чему
Отправлено спустя 1 час 23 минуты 42 секунды:
Итак, провел замер. Наушники подключены, на вход ничего не подавал. На резисторах 22 ома в левом канале 699/701 мВ, во втором канале примерно то же самое.
Понял, померяю ток, отпишусь что к чему
Отправлено спустя 1 час 23 минуты 42 секунды:
Итак, провел замер. Наушники подключены, на вход ничего не подавал. На резисторах 22 ома в левом канале 699/701 мВ, во втором канале примерно то же самое.
Дорогу осилит идущий
Кто сейчас на конференции
Сейчас этот форум просматривают: нет зарегистрированных пользователей и 5 гостей