Для активации новой учетной записи и ее подтверждения на Форуме - необходимо связаться с администратором по электронной почте p-i-n-o-k-i-o@mail.ru.
Все новые учетные записи не прошедшие подтверждения администратором воспринимаются как спам.

Kit усилителей OddBlock Series 2 OCTAL (OBS2OC) от "OddWatt Audio" (США)

Аватара пользователя
poty
Профи
Профи
Сообщения: 5047
Зарегистрирован: 24 мар 2014, 10:00
Откуда: Россия, Москва
Благодарил (а): 191 раз
Поблагодарили: 664 раза
Контактная информация:

Kit усилителей OddBlock Series 2 OCTAL (OBS2OC) от "OddWatt Audio" (США)

#1

Сообщение poty » 14 мар 2016, 07:00



Сайт производителя http://www.oddwattaudio.com/owabout.html
Информация об авторе (Bruce Heran) http://audioxpress.com/article/member-p ... heran.html
Аналогичная сборка http://diyaudioprojects.com/Tubes/5751- ... e-Amp-Kit/
Форум развития и поддержки проекта http://diyaudioprojects.com/Forum/viewt ... p?f=9&t=43
1.png
Принципиальная схема усилителя
2.png
Принципиальная схема БП
Владислав

Аватара пользователя
poty
Профи
Профи
Сообщения: 5047
Зарегистрирован: 24 мар 2014, 10:00
Откуда: Россия, Москва
Благодарил (а): 191 раз
Поблагодарили: 664 раза
Контактная информация:

#1281

Сообщение poty » 24 янв 2025, 08:30

Моё мнение - такой эффект произошёл из-за дросселей. То есть повысился суммарный ток через вторичную обмотку, которая, похоже (судя по нагреву, хоть и приемлемому) работает близко к пределу, поэтому просела больше.
Лично мне чисто бумажные конденсаторы в звуковом байпасе не нравятся, но тут чистая вкусовщина, конечно.
Владислав

Аватара пользователя
wowdima
Интересующийся
Интересующийся
Сообщения: 51
Зарегистрирован: 16 фев 2023, 10:44
Поблагодарили: 6 раз
Контактная информация:

#1282

Сообщение wowdima » 24 янв 2025, 09:18

Трансформатор делал на заказ,моё ТЗ было:300Вх0.4А,11Вх3.6А.Лампы(накал) у меня 4шт.по 900мА,включены последовательно по парам,так же и драйвера 2шт. по 300мА.Итого-1.8А.Плюс 0.3А.Выходит 2.1А.Токи(анодное) выходных ламп-4х63мА,выходит 252мА.Вроде как трансформатор сделали с запасом,и в тех.характеристиках указали,что нагрев при номинальных нагрузках не более 40 градусов.А тут грееться более 50.В общем где-то схалтурили.Хотя напряжения при работе 302В высокое,11.3В накал,на выходах тр-ра.Просадки нет.А вот дросселя,я тоже подумывал в их сторону.НО самое что вчера после долгой прослушки удивило,это падение анодного с 353В до 334В.
poty писал(а):
24 янв 2025, 08:30
бумажные конденсаторы в звуковом байпасе не нравятся
У меня в усилителе Манакова они наоборот,добавили мяса в звук.А пленка CL-21,выпячивала в основном середину.

Аватара пользователя
poty
Профи
Профи
Сообщения: 5047
Зарегистрирован: 24 мар 2014, 10:00
Откуда: Россия, Москва
Благодарил (а): 191 раз
Поблагодарили: 664 раза
Контактная информация:

#1283

Сообщение poty » 24 янв 2025, 13:49

Падение анодного напряжения, в отсутствие элементов с большим температурным коэффициентом, скорее всего связана с работой источников тока. Надо посмотреть, не увеличился ли ток через выходные лампы после длительного прослушивания?
Владислав

Аватара пользователя
wowdima
Интересующийся
Интересующийся
Сообщения: 51
Зарегистрирован: 16 фев 2023, 10:44
Поблагодарили: 6 раз
Контактная информация:

#1284

Сообщение wowdima » 25 янв 2025, 17:38

Ток ламп стабилен 63мА ,напряжения БП тоже.Это как убрал после 10мкф кондеры на 100мкф.Всё стабильно.День сегодня сдушаю.

Аватара пользователя
Евгений Михеев
Заслуженный Ветеран
Заслуженный Ветеран
Сообщения: 4470
Зарегистрирован: 22 май 2015, 11:52
Откуда: Республика Коми, Ухта
Благодарил (а): 324 раза
Поблагодарили: 354 раза
Контактная информация:

#1285

Сообщение Евгений Михеев » 10 фев 2025, 11:03

Приведу тут отчетность по решению автоподстройки смещения
camphoto_1804928587.jpeg
Итак, если использовать схему, которую я рисовал
IMG_6430.jpeg
Я получил следующие результаты
Один канал 57/59мА, 61/55мА
На токозадающих резисторах в 22 ома на каждой микросхеме 1.26В
Тоесть балансировка вроде бы работает но недостаточно
Я проверял все на поработавшем квартете кт77, и лампы в нем расползлись по параметрам, так как в моем основном усилителе потенциометры баланса смещены относительно центра.
Но не могу понять вот что:
В усилителе с балансировкой как у Брюса потенциометр 25ом обеспечивает нужный уровень балансировки.
Есть ощущение, что резистор м/у двумя лампами 22ома надо увеличить до 27ом, наверное.
Дорогу осилит идущий

Аватара пользователя
poty
Профи
Профи
Сообщения: 5047
Зарегистрирован: 24 мар 2014, 10:00
Откуда: Россия, Москва
Благодарил (а): 191 раз
Поблагодарили: 664 раза
Контактная информация:

#1286

Сообщение poty » 10 фев 2025, 11:43

Я думаю, это больше связано с работой самих TL783. Можно разорвать межкатодный резистор 22Ом и померить ток на половинках.
За это сообщение автора poty поблагодарил:
Евгений Михеев
Рейтинг: 16.7%
 
Владислав

Аватара пользователя
Евгений Михеев
Заслуженный Ветеран
Заслуженный Ветеран
Сообщения: 4470
Зарегистрирован: 22 май 2015, 11:52
Откуда: Республика Коми, Ухта
Благодарил (а): 324 раза
Поблагодарили: 354 раза
Контактная информация:

#1287

Сообщение Евгений Михеев » 10 фев 2025, 12:24

Сегодня займусь, сообщу результат
Дорогу осилит идущий

Аватара пользователя
Евгений Михеев
Заслуженный Ветеран
Заслуженный Ветеран
Сообщения: 4470
Зарегистрирован: 22 май 2015, 11:52
Откуда: Республика Коми, Ухта
Благодарил (а): 324 раза
Поблагодарили: 354 раза
Контактная информация:

#1288

Сообщение Евгений Михеев » 10 фев 2025, 19:42

poty, Разорвал, притом в обоих каналах, чтобы прям точно наверняка все проверить.
Установил Рандомные 6п3с из запасов, включил:
57,7/57,9 в одном канале и 57,8/57,9 во втором.
Итого - без межкатодного резистора ток через каждую лампу протекает корректный.
Дорогу осилит идущий

Аватара пользователя
poty
Профи
Профи
Сообщения: 5047
Зарегистрирован: 24 мар 2014, 10:00
Откуда: Россия, Москва
Благодарил (а): 191 раз
Поблагодарили: 664 раза
Контактная информация:

#1289

Сообщение poty » 10 фев 2025, 23:51

Надо сравнить также напряжения на катодах при разорванном межкатодном резисторе. Разница в токах означает, что этот "выравнивающий" ток (дельта) протекает через межкатодный резистор. Т.е., в случае 61/55мА этот ток равен 3мА (с одной стороны уменьшился на 3мА, с другой - увеличился), что показывает разницу в катодном напряжении 22*3=66мВ. Можно попробовать вычислить разницу в анодном токе при заданном анодном сопротивлении при такой разнице напряжений на сетке, но что-то мне подсказывает, что оно всё равно должно быть на порядок меньше фактической. Т.е., есть ещё какие-то факторы (помимо разницы в характеристиках ламп, например, разница в активном сопротивлении первичек выходного трансформатора), которые заставляют лампы работать несимметрично. И, возможно, балансный каскад здесь даёт более правильную рабочую точку, ведь у нас, помимо тока, есть ещё напряжение на нагрузке. Надо попробовать измерить качество сигнала на выходе в случае идеальной балансировки по току и самобалансировки.
Увеличение межкатодного резистора тоже возможно, но сильно его увеличивать не стоит.
За это сообщение автора poty поблагодарил:
Евгений Михеев
Рейтинг: 16.7%
 
Владислав

Аватара пользователя
Евгений Михеев
Заслуженный Ветеран
Заслуженный Ветеран
Сообщения: 4470
Зарегистрирован: 22 май 2015, 11:52
Откуда: Республика Коми, Ухта
Благодарил (а): 324 раза
Поблагодарили: 354 раза
Контактная информация:

#1290

Сообщение Евгений Михеев » 11 фев 2025, 10:22

poty, займусь проверкой сигнала, когда вернется пред из тура - регулятор громкости/селектор от Максима пока уехали в составе преда. Пока займусь замерами напряжений на катодах. Отпишу.

У меня тут второй момент - отвалилась включалка анодного напряжения.
Схема следуюшая:
image.jpg
Первые запуски были без проблем - снял карту напряжений- все соответствует расчетам/ожиданиям.Задержка тоже четко - 40 секунд.
Потом заметил, что запуски раз через раз подают высокое, но не полностью, а только 10 вольт.
То-есть как будто бы реле не до конца открывается.
Напомню - мы управляем уже dc напряжением. После выпрямительных диодов 2 реле - одно на положительную шину, второе на среднюю точку.
Ключ контроллера Максима открывается нормально (контроллер у меня свободный есть) - после 40 секунд (задержка включения высокого) на ключе (отвечающим за реле номер два) контроллера до земли остается 0.7вольта.
Опять же, это говорит нам о чем? Ток открытия через две релюшки твердотельные проходит - есть падение.
Но реле перестали открываться при этом. Теперь уже и 10 вольт нет - вообще 0.4 вольта показывает. Деградация результата.
В зависимости от напряжения в сети и просадки на работу основного первого реле (которое подает 220 сети на главный анодно-накальный) у меня имеется от 14.8 до 13.4 напряжение управляющее (назовем дежурный блок питания - ДБП). На твердотельное реле надо 1.2в. На ключ, как уже говорил, 0.7в.
Итого я рассудил 14 (некое среднее)-1.2-1.2-0.7=10,9 погасить, резистор поставил 1к. Это изначально.
Потом, когда релюшки стали выделываться - предпложил, что не хватает тока и снизил резистор до 910ом. И потом они вообще перестали срабатывать. Не мог же я их убить током? Там выросло на пару миллиампер по идее. По паспорту на реле нужен ток от 10мА до 25мА. Вот думаю, в чем дело?

Аватара пользователя
poty
Профи
Профи
Сообщения: 5047
Зарегистрирован: 24 мар 2014, 10:00
Откуда: Россия, Москва
Благодарил (а): 191 раз
Поблагодарили: 664 раза
Контактная информация:

#1291

Сообщение poty » 11 фев 2025, 15:02

Не очень понял, что такое
Евгений Михеев писал(а):
11 фев 2025, 10:22
ключ контроллера
Откуда берётся управляющее напряжение? Оно зафильтровано? Какой ток протекает через R?

Аватара пользователя
Евгений Михеев
Заслуженный Ветеран
Заслуженный Ветеран
Сообщения: 4470
Зарегистрирован: 22 май 2015, 11:52
Откуда: Республика Коми, Ухта
Благодарил (а): 324 раза
Поблагодарили: 354 раза
Контактная информация:

#1292

Сообщение Евгений Михеев » 11 фев 2025, 16:52

poty писал(а):
11 фев 2025, 15:02
Откуда берётся управляющее напряжение?
Прикладываю вид платы ДБП
Снимок экрана 2025-02-11 в 16.39.54.png
Дежурный блок питания - небольшой трансформатор на 9 вольт, выпрямлено(мост на обр. стороне платы), 4700 мкф фильтрация
На плате электромагнитное и 2 твердотельных реле. Электромагнитное подает питание на анодно-накальный транс. Твердотельные - под выпрямленное напряжение. С3 параллельно выходу В+1 (там после твердотельных реле +450в и Центральная точка на 0)
Схему тоже прикладываю
Снимок экрана 2025-02-11 в 16.46.32.png
poty писал(а):
11 фев 2025, 15:02
Какой ток протекает через R?
перемеряю, последний раз было вольт 12 помоему на резисторе в 910 ом
Дорогу осилит идущий

Аватара пользователя
Евгений Михеев
Заслуженный Ветеран
Заслуженный Ветеран
Сообщения: 4470
Зарегистрирован: 22 май 2015, 11:52
Откуда: Республика Коми, Ухта
Благодарил (а): 324 раза
Поблагодарили: 354 раза
Контактная информация:

#1293

Сообщение Евгений Михеев » 11 фев 2025, 20:40

Апдейт. Высокое перестало окончательно подаваться так как сгорел предохранитель, на высокое. Заменил - высокое появилось. Но!
Появляется сразу же. Тоесть твердотельное реле сразу открыто. Решил проверить - отключил на контроллере вообще включение второго реле. И все равно - включаю усилитель - высокое подается.
Теперь апдэйт по напряжениям на катодах.
30.6/29.3 первая пара ламп, 30.6/29.7 вторая. Напряжение плавает во времени примерно на 0.5 вольта на всех лампах туда-сюда.
Выпаял твердотелки - обе не фурычат. У исправной сопротивление 3 килоома, у поврежденных 360 ом.
Предлагаю дальше двигаться поэтапно.
Давайте для начала решим вопрос с током и ограничивающим резистором для двух реле.
Итак, мое рассуждение:
Берем 2 напряжения
12.5 (при 215 сетевого)-2.4-0.7=9,4; делим на резистор 910=10.3мА
14.8(при 230 сетевого)-2,4-0,7=12,8мА
Таким образом это рабочая история для твердотельного реле, точнее двух, верно?
Дорогу осилит идущий

Аватара пользователя
poty
Профи
Профи
Сообщения: 5047
Зарегистрирован: 24 мар 2014, 10:00
Откуда: Россия, Москва
Благодарил (а): 191 раз
Поблагодарили: 664 раза
Контактная информация:

#1294

Сообщение poty » 11 фев 2025, 23:26

Евгений Михеев писал(а):
11 фев 2025, 20:40
12.5 (при 215 сетевого)-2.4-0.7=9,4; делим на резистор 910=10.3мА
14.8(при 230 сетевого)-2,4-0,7=12,8мА
Таким образом это рабочая история для твердотельного реле, точнее двух, верно?
Всё ещё непонятно, что за 0,7 фигурирует в расчётах (транзистор? чем управляется?), но в целом - правильно. Дежурный БР ещё что-то питает? Напряжение х.х. может значительно отличаться от нагруженного состояния.
Евгений Михеев писал(а):
11 фев 2025, 20:40
У исправной сопротивление 3 килоома, у поврежденных 360 ом.
Это сопротивление "выключенных" контактов?
Предполагаю, что два реле применено по причине того, что контакты на 400В, верно? Если да, то для выравнивания потенциалов можно включить сопротивления 2МОм параллельно контактам, хотя я сомневаюсь, что произошёл настолько резкий перекос. Плюс нужно некоторое сопротивление в цепи B+ на холодных лампах.
Второе... Меня смутила схема из первого поста про эти реле. Уверен, что включил в той полярности? (Напоминаю, что там диод, и его нужно включать в обратной полярности, чтобы он что-то коммутировал.) Поэтому с подозрением отношусь к сопротивлению в этой части реле.
Владислав

Аватара пользователя
Евгений Михеев
Заслуженный Ветеран
Заслуженный Ветеран
Сообщения: 4470
Зарегистрирован: 22 май 2015, 11:52
Откуда: Республика Коми, Ухта
Благодарил (а): 324 раза
Поблагодарили: 354 раза
Контактная информация:

#1295

Сообщение Евгений Михеев » 12 фев 2025, 12:11

poty писал(а):
11 фев 2025, 23:26
Всё ещё непонятно, что за 0,7 фигурирует в расчётах (транзистор? чем управляется?), но в целом - правильно.
Ещё 0,7В требуется для открытого ключа ULN. Контроллер Максима Волобуева
poty писал(а):
11 фев 2025, 23:26
Дежурный БР ещё что-то питает?
В целом ДБП питает контроллер (он же дисплей) и 3 реле - электромагнитное(подача 220в на большой транс) и 2 твердотельных(подача высокого с большого транса). Всё
poty писал(а):
11 фев 2025, 23:26
Это сопротивление "выключенных" контактов?
Да, это на выпаяных.
poty писал(а):
11 фев 2025, 23:26
Предполагаю, что два реле применено по причине того, что контакты на 400В, верно?
Да, точно
poty писал(а):
11 фев 2025, 23:26
Если да, то для выравнивания потенциалов можно включить сопротивления 2МОм параллельно контактам, хотя я сомневаюсь, что произошёл настолько резкий перекос.
Да, думаю перекос слишком лихОй.
poty писал(а):
11 фев 2025, 23:26
Плюс нужно некоторое сопротивление в цепи B+ на холодных лампах.
Вот это я не предусмотрел
poty писал(а):
11 фев 2025, 23:26
Меня смутила схема из первого поста про эти реле. Уверен, что включил в той полярности? (Напоминаю, что там диод, и его нужно включать в обратной полярности, чтобы он что-то коммутировал.) Поэтому с подозрением отношусь к сопротивлению в этой части реле.
Включил так(сопоставил схему реле из датника и плату свою) вроде бы верно:
tempImageqw4WEW.gif
А вот с чем я на плате, кажется, накосячил, так это с конденсатором - я поставил его так (как я такое прошляпил - неясно :fie: ):
tempImageym3J46.gif
Получается по шине центральной точки он подключен после реле, а по второй шине - до реле

Аватара пользователя
wowdima
Интересующийся
Интересующийся
Сообщения: 51
Зарегистрирован: 16 фев 2023, 10:44
Поблагодарили: 6 раз
Контактная информация:

#1296

Сообщение wowdima » 12 фев 2025, 19:26

Что удалось по балансировке катодов?Ставить межкатодный резистор или можно без него,Делаю на LM317.

Аватара пользователя
Евгений Михеев
Заслуженный Ветеран
Заслуженный Ветеран
Сообщения: 4470
Зарегистрирован: 22 май 2015, 11:52
Откуда: Республика Коми, Ухта
Благодарил (а): 324 раза
Поблагодарили: 354 раза
Контактная информация:

#1297

Сообщение Евгений Михеев » 12 фев 2025, 20:13

wowdima, пока не спешите, активно решаю данный вопрос. У меня хороший запас всех деталей, пока результат на 783й микросхеме не взлетел, возможно на 317hvt будет лучше.

Отправлено спустя 42 минуты 51 секунду:
poty, так, включалка заработала нормально - сменил твердотелки, убрал конденсатор, который приводил на схеме, на который я и грешил.
Далее предлагаю порассуждать насчет реализации автосмещения.
Я провел несколько замеров после старта. По 3 на каждую пару ламп, если быть точным
В среднем на катодах по напряжению для первой пары дельта 1.2 вольта ( например 32.8в/31.6в) и для второй пары 1.3вольта (32.7/34)

Отправлено спустя 49 минут 54 секунды:
По току. 58/57.6; 57.6/57.9
Через 10 мин. 58/57.7; 57.6/58
Без катодного соединителя 22 ом

Отправлено спустя 6 минут 43 секунды:
Можно попробовать увеличить катодный резистор с 22 ом до 32 - он сейчас подпаян в одной точке - можно докинуть еще 10 ом и посмотреть как будет работать балансир. Либо уйти в сторону другого источника, например на 317hvt, их есть у меня.
Либо… а какие еще «либо» в нашем ассортименте?
Дорогу осилит идущий

Аватара пользователя
poty
Профи
Профи
Сообщения: 5047
Зарегистрирован: 24 мар 2014, 10:00
Откуда: Россия, Москва
Благодарил (а): 191 раз
Поблагодарили: 664 раза
Контактная информация:

#1298

Сообщение poty » 13 фев 2025, 09:25

Брюс использует резистор 25 Ом. При токе 60мА (не будем мелочиться) максимальный потенциал компенсации будет 25 * 0,06 = 1,5 В. Он покрывает и 1,2, и 1,3 В, измереные в экспериментах, конечно, но... Давайте рассмотрим работу каскада (по сути это - балансный каскад) с катодным сопротивлением в 20 Ом для одной лампы и 5Ом - для другой. Это - сопротивления ООС, которые определяют усиление каждой половинки. То есть, в рабочей точке мы имеем идеальную балансировку по току. Подаём сигнал на одну половину, вторая половина должна отреагировать на изменение потенциала на источнике тока, вызванном этим сигналом. Реакция одной половины будет соответствовать усилению, соответствующему катодному резистору 5 Ом, второй - 20 Ом. То есть, амплитуда усиленного сигнала будет неодинакова в половинках. Также хочу заметить, что такая разница в катодных напряжениях чем-то обусловлена: либо внешними причинами (например, неодинаковым анодным напряжением из-за несимметричности активных сопротивлений первичной обмотки выходного трансформатора), либо разностью в характеристиках самой лампы. То есть, у нас изначально несбалансированный каскад. Соответственно, запишем в отрицательное то, что выходная мощность падает (преимущественное усиление одной лампы), в динамике - симметричность сигнала в выходном трансформаторе нарушается (увеличенные искажения). В положительное - идеальная балансировка в рабочей точке (нет подмагничивания трансформатора) и, как минимум, по одному параметру рабочая точка ламп совпадает.
Чем нам помогает самобалансируюшийся каскад? Первое: резистор между катодами с небольшим допущением равномерно делится (пополам) между лампами с точки зрения ООС. Второе: амплитуда усиленного сигнала половинок все равно будет разной, но влияние 10Ом резистора в ООС (как установлен сейчас) существенно меньше 20Ом в случае схемы Брюса. То есть, в отрицательное запишем подмагничивание трансформатора в покое (дифференциальным током) и разные рабочие точки ламп (потенциально - увеличение второй гармоники). В положительное - меньшая и симметричная ООС (большая симметрия в динамике) и мощность.
Вот, я думаю, что "либо" - это не стремиться к идеальному балансу по току, с точки зрения аудио это, скорее всего, будет выгоднее.
Владислав

Аватара пользователя
Евгений Михеев
Заслуженный Ветеран
Заслуженный Ветеран
Сообщения: 4470
Зарегистрирован: 22 май 2015, 11:52
Откуда: Республика Коми, Ухта
Благодарил (а): 324 раза
Поблагодарили: 354 раза
Контактная информация:

#1299

Сообщение Евгений Михеев » 13 фев 2025, 17:36

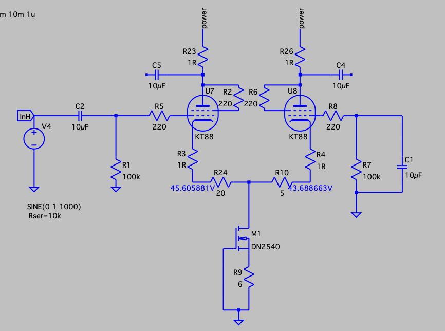
poty писал(а):
13 фев 2025, 09:25
Брюс использует резистор 25 Ом.
Я понимаю. Условно это выглядит так
Снимок экрана 2025-02-13 в 17.24.16.png
(небольшое отвлечение - таким же принципом у меня балансируется ток в моем каскодном балансном преде, и вот что суперкруто - идеально выставленный ток по половинкам снижает слышимый "гул" на максимальной и околомаксимальной громкостях, прям получаем мегатихий пред)
poty писал(а):
13 фев 2025, 09:25
Также хочу заметить, что такая разница в катодных напряжениях чем-то обусловлена: либо внешними причинами (например, неодинаковым анодным напряжением из-за несимметричности активных сопротивлений первичной обмотки выходного трансформатора), либо разностью в характеристиках самой лампы.
Я сегодня проведу замер обмоток - сопротивления. Во вторичке сейчас для удобства стоят сопротивления 8.2 ома 10 ватт резисторы - просто для удобства перемещений усилителя в пространстве. Лампы сейчас стоят (по которым отчет тестирования) точно "сборная солянка".
poty писал(а):
13 фев 2025, 09:25
Первое: резистор между катодами с небольшим допущением равномерно делится (пополам) между лампами с точки зрения ООС.
У меня он 22 ома, соответственно, будет по 11, понял
poty писал(а):
13 фев 2025, 09:25
Второе: амплитуда усиленного сигнала половинок все равно будет разной, но влияние 10Ом резистора в ООС
Это вот как раз про 22 пополам? То есть как раз тезис о разделении поровну?
poty писал(а):
13 фев 2025, 09:25
То есть, в отрицательное запишем подмагничивание трансформатора в покое
Вот, кстати, насколько помню на моем мощнике разбаланс рабочей точки (со временем работы ламп) приводил к ощутимо слышимому гулу, надо сегодня специально "разбалансить" лампы и послушать результат ухом на холостом, без сигнала.

Отправлено спустя 1 час 51 минуту 13 секунд:
На моем мощнике с источником как у Брюса на катодах 20.7/20.8 и 18.4/19.5 вольт относительно корпуса. Корпсус поднят на 11 вольт, значит 31.7/31.8; 29.4/30.5 вообщем дельта 0.2вольта для 1 канала и 1.2 вольта для другого. Это ДРУГОЙ комплект ламп -кт 77 который постоянно трудится в моем мощнике.

Аватара пользователя
poty
Профи
Профи
Сообщения: 5047
Зарегистрирован: 24 мар 2014, 10:00
Откуда: Россия, Москва
Благодарил (а): 191 раз
Поблагодарили: 664 раза
Контактная информация:

#1300

Сообщение poty » 13 фев 2025, 21:14

Евгений Михеев писал(а):
13 фев 2025, 19:28
Я сегодня проведу замер обмоток - сопротивления.
А зачем? Проще померить напряжение на анодах.
Евгений Михеев писал(а):
13 фев 2025, 19:28
Это вот как раз про 22 пополам? То есть как раз тезис о разделении поровну?
Да.
За это сообщение автора poty поблагодарил:
Евгений Михеев
Рейтинг: 16.7%
 
Владислав

Ответить

Кто сейчас на конференции

Сейчас этот форум просматривают: нет зарегистрированных пользователей и 1 гость