Далее подхвачу я. Сейчас я занимаюсь изготовлением корректора по мотивам
Хагермана, в катодном повторителе которого имеется источник тока. Он будет выполнен на dn2540. В качестве альтернативы я хотел бы рассмотреть возможность изготовления источника тока на лампе. Выбор лампы, возможные способы организации смещения.
Начнём с
постановки задачи.
Нам известно, какой ток необходим -
6мА. В реалии это может быть ток от 5 до 8мА.
Из оригинальной схемы также известно, что на предполагаемом источнике тока у нас
155 В, причём предполагается нестабилизированное питание, так что это напряжение может изменяться в пределах 10%, то есть 140-170В. Т.о., максимальная рассеиваемая мощность на лампе будет 170*0,008=
1,36Вт.
Еще одна известная величина - амплитуда сигнала,
15 Вольт.
Для оценки эффективности схемы рассчитаем резистор, который обычно ставится в катодный повторитель и вместо которого мы собираемся применить источник тока: 155/0,006=
25,8к.
Наша задача -
увеличить импеданс на порядок.
Добавлено poty:
Расчёт, который использовал Евгений, включает в себя элементы выбора рабочей точки и проверки работоспособности получившегося решения, что по большому счёту значительно усложняет рассуждения. Однако, я благодарен Евгению за то, что в результате его манипуляций должен получиться практический "выход", который можно реально использовать в своих схемах.
Для продолжения нам нужно выбрать номенклатуру ламп, пригодных для данной задачи. Выберем известные нам лампы, применяющиеся в других проектах:
12AU7 (ECC82, ECC802, 5814, CV4003 и другие аналоги),
12AX7 (ECC83, ECC803, 7025/5751, CV4004, 12AY7 и другие аналоги),
ECC88 (6DJ8, 6922, CV5358, CV2492 + примерный аналог - 6Н23П). Для начала уберём из списка те, что просто не способны работать в таких режимах. В первую очередь смотрим на максимально возможный катодный ток (Imax), максимально возможное анодное напряжение (Umax), максимальную рассеиваемую мощность (Pmax).
- 12AU7EH: Imax=22мА ("Plate current, not more than"); Umax=330В ("Plate voltage, not more than"); Pmax=2.75Вт ("Plate Dissipation, each triode, not more than"). Данные взяты из листка производителя Electro Harmonix. Эта лампа по первичным данным нам подходит.
- 12AX7 (General Electric): Imax не определено; Umax=300В ("Maximum Ratings: Plate Voltage"); Pmax=1Вт ("Maximum Ratings: Plate Dissipation"). Данная лампа нам не подходит по параметру Pmax. Кроме того, если посмотреть на ВАХ ("Average Plate Characteristics"), то на требуемых напряжениях (160В и ниже) в области отрицательных значений сетки отсутствует возможность получить даже половину необходимого анодного тока, что делает невозможным работу двух половин лампы впараллель, если мы захотим это сделать.
- ECC88 (JJ E88CC Datasheet 2003): Imax=20мА ("Limiting values: Ik"); Umax=550В на холодную лампу, 400В на закрытую, 220В на рабочих режимах ("Limiting Values: Ua0, Ua(Ia=0), Ua"); Pmax=1.5Вт ("Limitimg Values: PaR"). Эта лампа по первичным данным нам подходит.
Для начала пусть будет 12au7. Распространенная, недорогая. Просто пробуем, каких-то иных обоснований выбора нет. Просто потому, что надо с чего-то начинать.
Попробуем учесть ограничения лампы используя её ВАХ. Это также позволит расширить расчёты и одновременно посчитать рабочую точку. Я приведу ВАХ для 12au7, на этом графике уже выделена безопасная зеленая зона для рабочей точки с учетом ограничений и синяя зона, расширяющая возможные значения токов и напряжения для переменного тока (рабочей характеристики).
В данном случае - ограничение по рассеиваемой на аноде мощности уже было проведено, я лишь обвёл эту линию (кривая, идущая с верхнего левого до нижнего правого угла). Рассеиваемая мощность играет роль при выборе рабочей точки. В реальности, обычно, делают запас примерно 5-10%, потому что невозможно учесть все нестабильности как в параметрах лампы, так и в питающих напряжениях и токах. Моментальные значения рассеиваемой мощности могут легко превышать эту линию.
Кривая, помеченная как -0,5В - это кривая ограничений напряжений на сетке. Фактически, я выбрал запас в 0,5В, чтобы при любых раскладах не допустить токов первой сетки. Этот параметр является ограничивающим как для рабочей точки, так и для рабочей характеристики, так как сеточные токи создают нелинейность входного импеданса, что резко повышает КНИ.
Добавлено poty:
В более подробных листках данных иногда приводятся характеристики тока управляющей сетки в зависимости от других параметров, в частности, от напряжения сетка-катод. В этом случае необходимо выбирать ограничение исходя из практических соображений (например, величины сеточного резистора).
Сверху - горизонтальная линия - это ограничение по анодному току (часто приводится параметр по катодному току, потому что именно возможности эмиссии катода являются здесь определяющими). В нашем случае она не является ограничивающим фактором для выбора рабочей точки, однако дальше, при расчётах рабочих характеристик за этот параметр ни в коем случае нельзя "заходить".
Справа - вертикальная линия - это ограничение по анодному напряжению. В данном случае, имеется лишь одно значение, однако часто приводят два: при полностью закрытой лампе (так называемый холодный старт) и в рабочем режиме (а выше, для ECC88 мы видели даже три!). Нужно понимать, что значения для рабочего режима ограничивают выбор рабочей точки, а значения для "холодного старта"/закрытой лампы - рабочих характеристик. В данном случае нам приходится ориентироваться на приведённое значение для обоих случаев.
Сначала расчёт рабочей точки. Итак, как мы от некоей реальной схемы переходим к схеме расчёта рабочей точки:
1. Все конденсаторы выкидываем.
2. Все катушки индуктивности заменяем на перемычки.
3. Лампу меняем на источник постоянного напряжения, которое вычисляется по ВАХ.
4. Все элементы, не участвующие в формуле расчёта исключаем (заменяем на перемычки).
Задаемся током в 6мА и напряжением 155 вольт, получаем их схождение между кривыми -4В и -6В. Приближённо считаем напряжение сетка катод для заданных условий -5В.

- Рабочая точка 1.jpg (100.94 КБ) 56743 просмотра
Конечно, точнее было бы учитывать уменьшение напряжения на лампе за счёт его падения на катодном резисторе, но это падение мало относительно полного напряжения на источнике тока, поэтому на данном этапе принимаем это приближение. Это именно тот потенциал сетка катод, который нам нужен. Наша точка в зеленой зоне, так что все в порядке.
Теперь стоит понять, каким образом создать искомый потенциал.
Большинство ламп имеет левую характеристику.
Добавлено poty:
(термин "левая" происходит из возможных значений напряжений на управляющем электроде, на рабочем отрезке лампы; графики обычно располагают отрицательные значения слева от нулевой точки, а положительные значения - справа)
То, что левый элемент работает при отрицательных напряжениях делает возможным "автосмещение" - то есть сопротивление в цепи выходного электрода, которое поднимает его потенциал. При этом управляющий электрод "притягивается" к нулевому или более низкому потенциалу.

- Автосмещение
- Автосмещение.png (2.6 КБ) 59138 просмотров
Возьмём некоторую точку отсчёта, назовём её "нулевой потенциал" - нп. Чтобы работал "правый" элемент, потенциал на управляющем электроде (уэ) относительно нп должен быть больше потенциала выходного электрода (вэ) относительно нп. (допустим, уэ-нп=4В, вэ-нп=0, тогда уэ-вэ=4В)
"Левый" элемент будет работать и при некотором потенциале уэ относительно нп, меньшем, чем вэ относительно нп. Если мы приравняем потенциал уэ к нп (то есть, сделаем уэ-нп=0), то мы можем подать на вэ некоторое положительное напряжение (допустим, 4В, то есть сделать вэ-нп=4В). Тогда мы получим некоторую отрицательную разность потенциалов между уэ и вэ (в нашем случае - минус 4В) и при этом этот элемент будет управлять током.
Мы знаем искомый ток 6мА. Нам надо получить 5В в катоде лампы. Таким образом, поместив в катод лампы резистор 5/0,006=833Ом мы как раз получим на сетке -5В.
Примечание poty:
Фактически следующие два абзаца поясняют суть теории примерных вычислений.
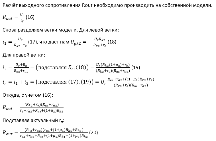
Чтобы определить импеданс получившегося источника тока воспользуемся формулой
ra+Rк(1+µ)
Тогда, подставляя значения для лампы, получим 7700+833(1+17)=
22,7 кОм. Совсем не густо, мягко говоря. Мы можем снизить ток, получив резистор большего номинала, но погоды это по прежнему не сделает. Вообщем, мимо. Все же надо закончить расчеты.
Переходим к характеристике. Для расчёта динамических параметров (а импеданс - это именно динамический параметр) нам нужно перерисовать схему:
1. Все конденсаторы закорачиваем.
2. Все катушки - выкидываем.
3. Лампу меняем на источник регулируемого напряжения
uанод-катод=-µ*uсетка-катод.
4. Все элементы, не участвующие в формуле расчёта исключаем (заменяем на перемычки или выкидываем в соответствии со структурой схемы).
Номинальное напряжение на источнике тока у нас 155В (при этом на лампе, за счёт падения напряжения на катодном резисторе, 155-5=150В). По условиям, напряжение на источнике тока за счёт нестабилизированного напряжения питания может изменяться в интервале 140-170В. С учётом амплитуды сигнала (15В) напряжение на источнике тока может изменяться от 125 до 185В. По закону Ома:
- ток при минимальном напряжении будет 6-(155-125)/22,7=4,7мА; падение напряжения на катодном резисторе (и, соответственно, на сетке) будет 4,7*0,833=3,9В; на лампе в этот момент будет 125-3,9=(примерно)121В;
- ток при максимальном напряжении будет 6+(185-155)/22,7=7,3мА; падение напряжения на катодном резисторе будет 7,3*0,833=6,1В; на лампе в этот момент будет 185-6,1=(примерно)179В.
Таким образом можно нарисовать "рабочую кривую" - область значений, внутри которой будет изменяться ток, напряжение на лампе и напряжение сетка-катод.

- Рабочая кривая.png (59.09 КБ) 56746 просмотров
Рабочая характеристика должна лежать в области, закрашенной синим или зелёным цветом (т.е. быть между кривой сеточного напряжения, предельного тока и предельного напряжения) - у нас всё сходится, что говорит о том, что полученный нами источник тока вполне работоспособен. Другое дело, что значение импеданса, как уже было сказано выше, маловато.
Но у нас есть и второй способ, который мы можем "занять" из "правохарактерных" приборов, где автосмещение в принципе невозможно и тем не менее мы получаем нужный потенциал на управляющем электроде: фиксированное смещение.
Давайте подадим на сетку лампы небольшое смещение, скажем, 10В. Что получится тогда? Тогда на размер этого смещения мы можем увеличить падение напряжения на катодном резисторе!

- Фиксированное смещение
- Фиксированное смещение.png (3.09 КБ) 59138 просмотров
Учитываем важное замечание, объяснённое выше:
напряжение на системе лампа-катодный резистор делится на две части: напряжение анод-катод + напряжение на катодном резисторе.
Для начала ограничимся дополнительным напряжением 10 Вольт, ориентируемся на сохранение -5В между сеткой и катодом, снова определяем по ВАХ реальное напряжение на сетке из расчёта тока 6 мА, напряжения 155-10-5=140В.

- Рабочая точка 2.png (58.31 КБ) 56740 просмотров
Напряжение на сетке лучше взять -4В.
Т.о. на катодном резисторе нам нужны 14 вольт, что соответствует 14/0,006=2,3 кОм. Это - наш новый резистор.
Тогда на лампе останется 155-14=141 В. Это наша новая
рабочая точка, и она снова в зеленой зоне.
Расчётный импеданс уже
49,7 кОм. На 27 кОм больше, чем в прошлом расчете, но также за пределами наших вожделений.
Теперь к характеристике:
Номинальное напряжение на источнике тока у нас 155В (при этом на лампе, за счёт падения напряжения на катодном резисторе, 155-14=141В). По условиям, напряжение на источнике тока за счёт нестабилизированного напряжения питания может изменяться в интервале 140-170В. С учётом амплитуды сигнала (15В) напряжение на источнике тока может изменяться от 125 до 185В. По закону Ома:
- ток при минимальном напряжении будет 6-(155-125)/49,7=5,4мА; падение напряжения на катодном резисторе будет 5,4*2,3=12,4В (и, соответственно, на сетке = -(12,4-10)=-2,4В); на лампе в этот момент будет 125-12,4=(примерно)113В;
- ток при максимальном напряжении будет 6+(185-155)/49,7=6,6мА; падение напряжения на катодном резисторе будет 6,6*2,3=15,2В (на сетке = -5,2В); на лампе в этот момент будет 185-15,2=(примерно)170В.
Нетрудно понять, что обе точки находятся в допустимой зоне.
Естественным образом возникает вопрос - до какого значения мы можем поднимать потенциал нашей сетки?
Лично я для себя сделал форму excel, в которой считаю получающиеся значения. Итерация, метод прогонов.
Допустим, последний расчет я производил в условиях 50 вольт на сетку. (155-50-4=(примерно)100В на лампе; актуальное напряжение сетка катод по ВАХ =-2В; сопротивление в катодной цепи = 8,7кОм; импеданс цепи =
164,3кОм; минимальные параметры: ток=5,8мА, напряжение на сетке=-0,5В, напряжение на лампе = 75В; максимальные параметры: ток=6,2мА, напряжение на сетке=-3,9В, напряжение на лампе 131В). Исходя из него, мы находимся на границе допустимой зоны по параметру минимального напряжения на сетке, т.о., дальнейшее повышение фиксированного смещения недопустимо. Уже гораздо лучше, но по прежнему не на порядок.
Т.о., и для данного трюка мы достигли потолка с этой лампой.
Вернемся к способу один, но слегка усложним "обвязку" лампы.

- Автосмещение с конденсатором.png (9.26 КБ) 56738 просмотров
Как можно увидеть, этот метод является аналогом фиксированного смещения, но не требует дополнительного источника питания. В связи с тем, что рабочая точка лампы в этом случае не изменяется, не изменяется и полученный результат, а, следовательно, даже такой метод включения нам не помогает.
Таким образом, задача получить сопротивление на порядок выше оказалась не выполнена. Напомню, что "замещающий" разрабатываемый нами источник тока резистор был бы 25,8к.
Итоговый вывод - для данных условий выбор лампы 12au7 не самый удачный. Стоит рассмотреть иного кандидата на роль источника в данных условиях.